EasyManua.ls Logo

Midea SO-BD386WE-UT - Fan Motor Circuit of the Freezing Chamber

Midea SO-BD386WE-UT
42 pages
Print Icon
To Next Page IconTo Next Page
To Next Page IconTo Next Page
To Previous Page IconTo Previous Page
To Previous Page IconTo Previous Page
Loading...
Service manual, 2016-12
32 / 42
The characteristic that resistance value reduces as the temperature increases is deemed to have negative
slope or negative temperature coefficient (NTC), and such thermistor is called as NTC thermistor. The
resistance value changes sensitively with temperature and typically changes 7% ~ 3% per degree
centigrade. Sensor used in the refrigerator is NTC thermistor.
There is following computing formula for the sensor:Sampling voltage / reference voltage =
R1 / (RNTC + R1)
AD value / reference AD value = R1 / (RNTC + R1)
The reference voltage is 5V, RNTC is the resistance value of the sensor, R1 is R31\R32\R33 in schematic
diagram that is 5.1K
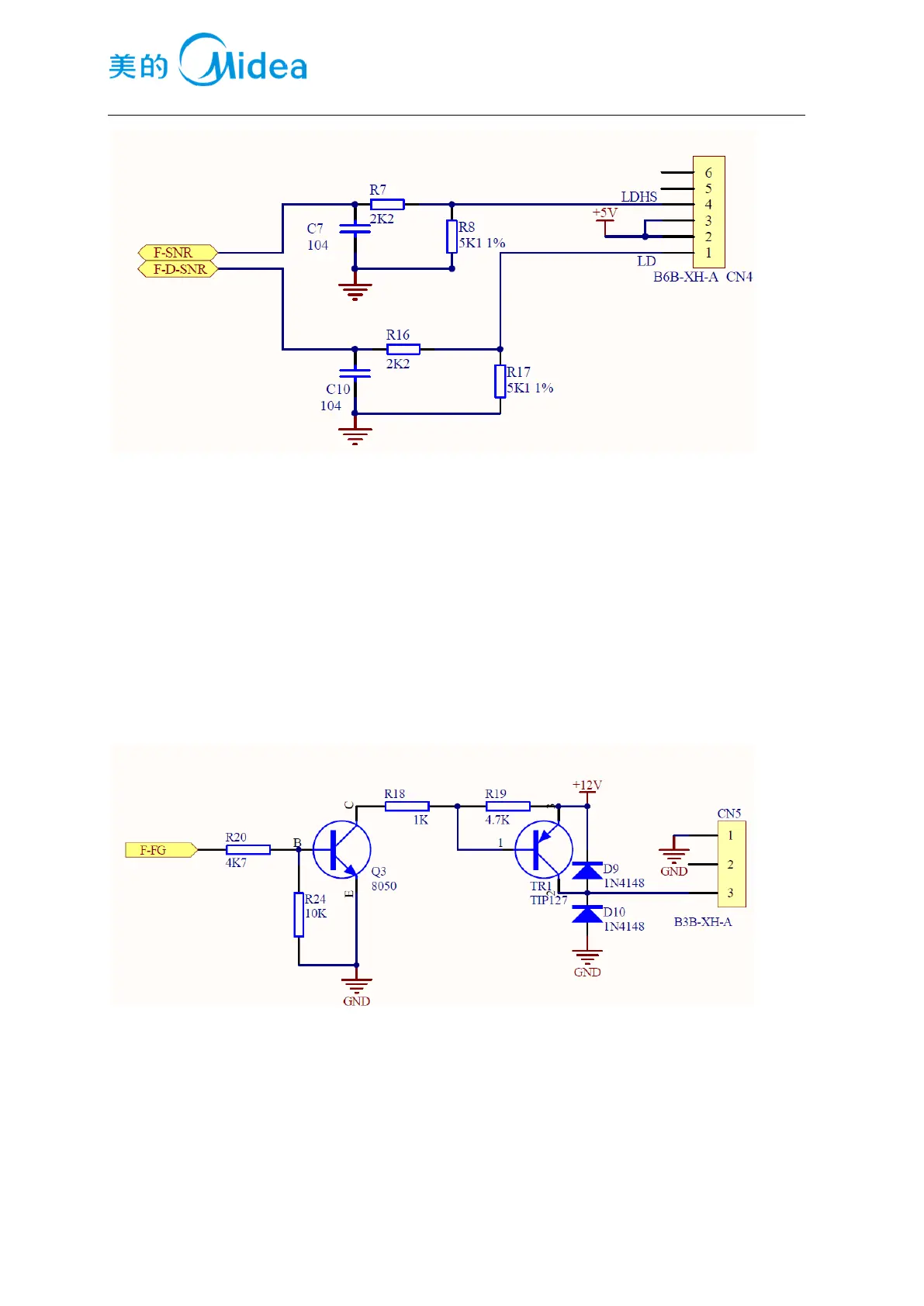
10.4Fan motor circuit of the freezing chamber
The fan in the freezing chamber is running when the compressor is operating. Check 12V and FAN to see
if there is a voltage of 12V. When in normal operation, the fan is in low level and the voltage between
12V and FAN is more than 11V. If theres no voltage when the compressor is in operation, fan motor or
electric control panel can be replaced.

Table of Contents

Related product manuals