EasyManua.ls Logo

Midea SO-BD386WE-UT - 11 Troubleshooting Method; No Refrigeration

Midea SO-BD386WE-UT
42 pages
Print Icon
To Next Page IconTo Next Page
To Next Page IconTo Next Page
To Previous Page IconTo Previous Page
To Previous Page IconTo Previous Page
Loading...
Service manual, 2016-12
34 / 42
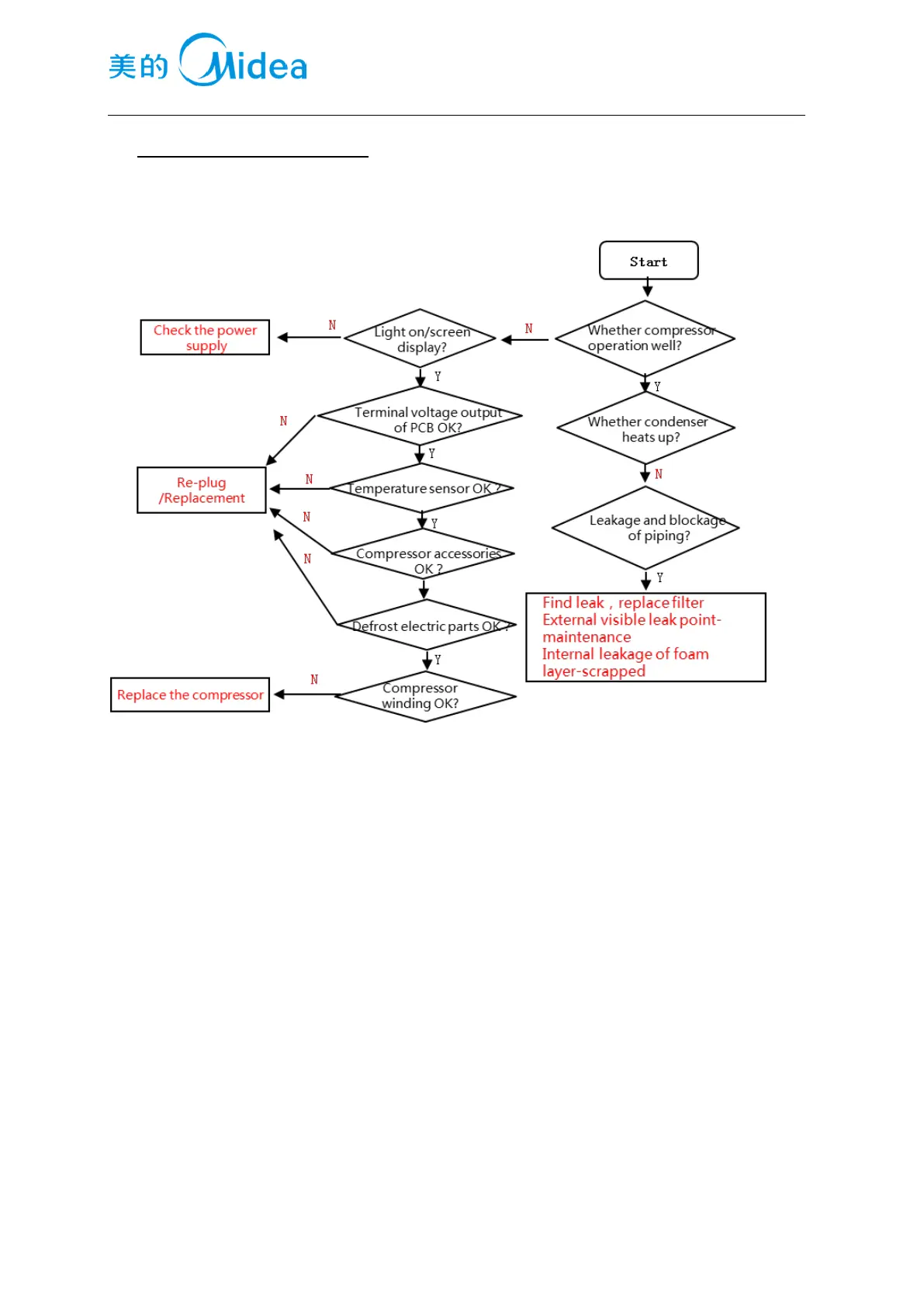
11.Troubleshooting Method
11.1 No refrigeration

Table of Contents

Related product manuals