EasyManua.ls Logo

Midea UR-BD240WE-ST - No Working of Compressor

Midea UR-BD240WE-ST
54 pages
Print Icon
To Next Page IconTo Next Page
To Next Page IconTo Next Page
To Previous Page IconTo Previous Page
To Previous Page IconTo Previous Page
Loading...
Service Manual_2020-V1.0
46
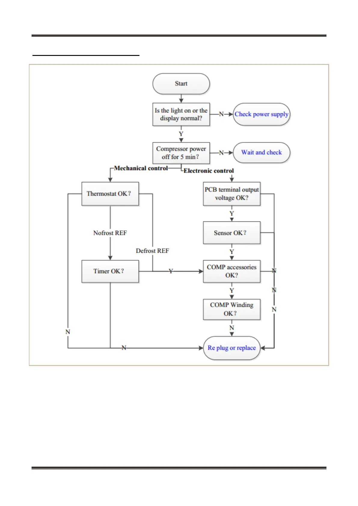
11.2 No working of compressor

Table of Contents

Related product manuals