EasyManua.ls Logo

Morris C2 Contour - Page 53

Morris C2 Contour
92 pages
Print Icon
To Next Page IconTo Next Page
To Next Page IconTo Next Page
To Previous Page IconTo Previous Page
To Previous Page IconTo Previous Page
Loading...
Operation
C2 Contour Air Drill August 2014 5-23
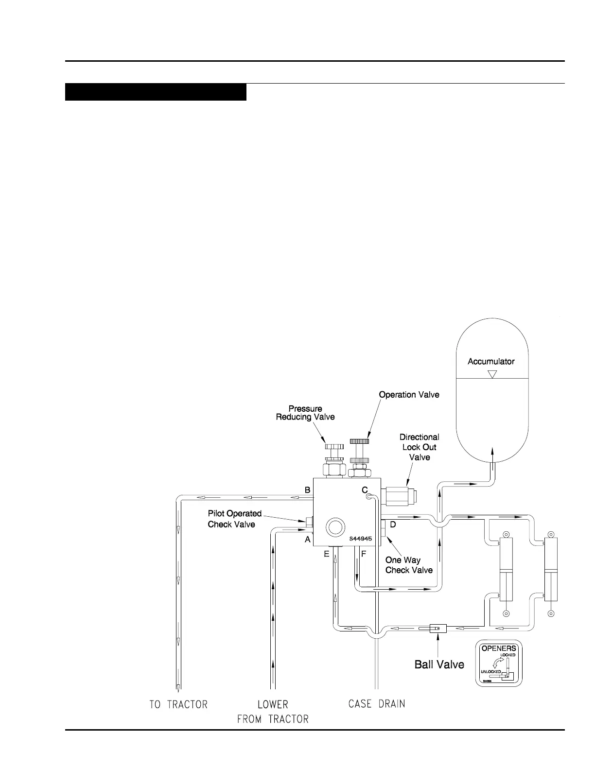
Opener Hydraulics - Continued
Pressure Adjustment (On the Go)
The opener ball valve is in the unlocked position. This ball valve is open. The operation valve is screwed out fully
to the service/bleed-off position. This needle valve is open.
To lower the openers, oil ows through the hose to port “A” of valve block. The oil is allowed to ow simultaneously
through ports “D” and “F”. Port “F” charges up the accumulator to operating pressure set by the pressure valve. Port
“D” charges the butt end of the opener cylinders causing the openers to lower.
Once the operating pressure is reached the oil will stop owing.
From port “A” of valve block, oil ows through the pressure reducing valve, to the pilot operated check valve unseating
the check valve and out of Port “D” to the butt end of the opener cylinders causing the openers to lower. Simultaneously,
oil ows from the check valve through the directional lock out valve and out of Port “F” to the accumulator.
When all of the opener cylinders are extended to working position, the hydraulic pressure continues to build in the
accumulator, hydraulic lines, cylinders and at the reducing valve. When the pressure has risen to what the reducing
valve has been set to the reducing valve closes, preventing a further increase in pressure.
When the hydraulic ow to the pilot operated check valve is stopped, the check valve seats,
holding the pressure in the opener circuit.
The oil returning from the gland side of the cylinders ows to the opener ball valve into
port “E” of the valve block and out of port “B” back to the tractor.
Note: If the tractor valve has leakage the system pressure will continue to drop
during operation.

Table of Contents

Related product manuals