EasyManua.ls Logo

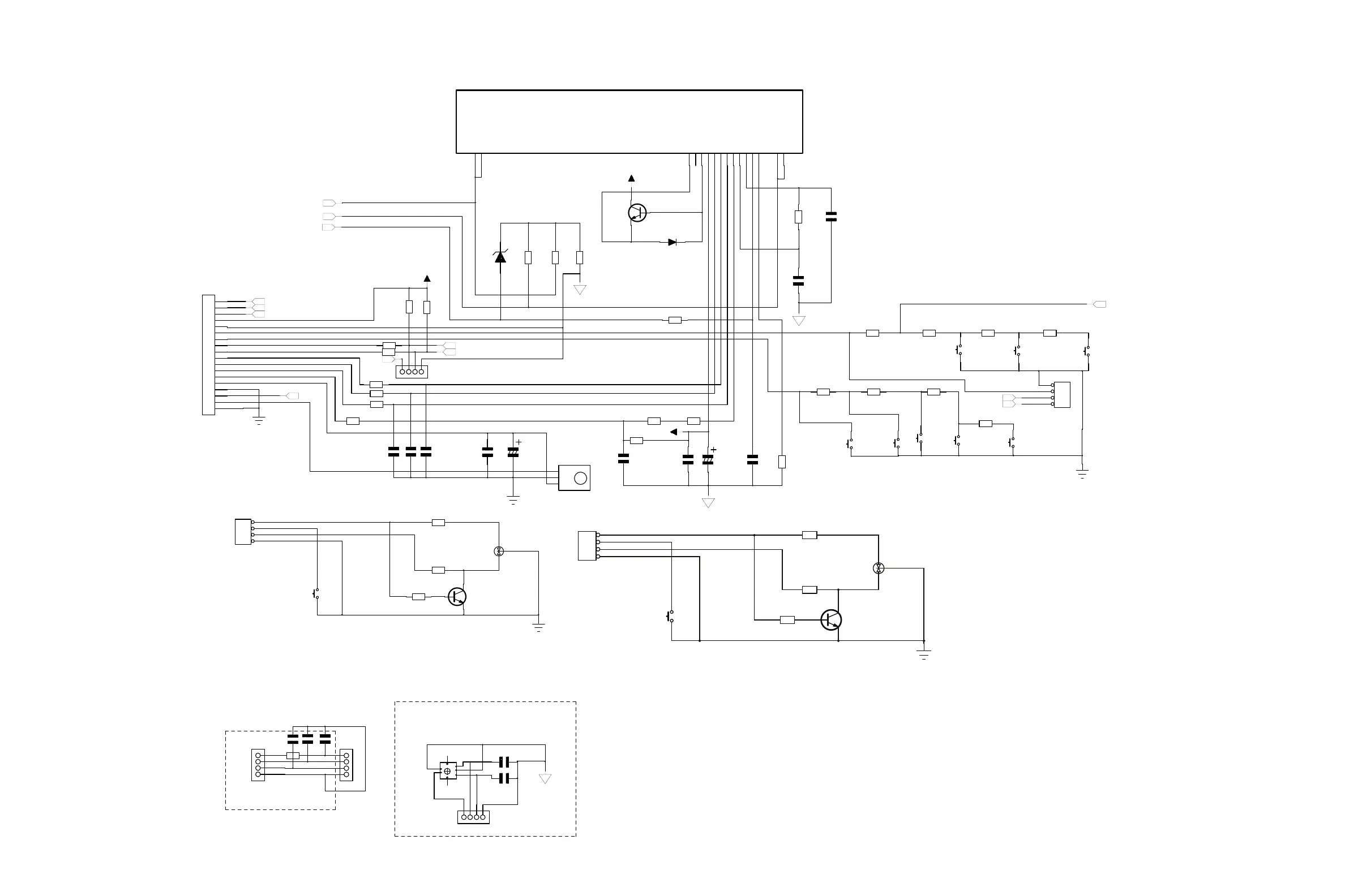
NAD C 565BEE - Front Panel Interface Schematics; Keypad and Display Circuitry

NAD C 565BEE
56 pages
Print Icon
To Next Page IconTo Next Page
To Next Page IconTo Next Page
To Previous Page IconTo Previous Page
To Previous Page IconTo Previous Page
Loading...
- 21 -
LED
F1_4.1V
F2_4.1V
VEE_-28v
LCD-CLK
REMO
LCD-CE
LCD-DATA
DISPLAY & KEYS
V.R.1
V.R.2
LCD-INH
DGND
KEY1
KEY0
LED
CPU_5V
DGND
5v
GND
D+
D-
VCC
USB SOCKET
USB TO SERVER
VOL CONTROL
12
C143
104
12
R146
3K3
12
C144
1uF/50V
12
R143
470R
12
C147
47pF
1
ROUT
2
GND
3
VCC
REMO101
GP1U571X
12
C145
104
12
C146
47pF
12
R144
470R
12
L141
600R/100MHz
12
R145
470R
1
2
S105
RANDOM
1
2
R150
30K
12
S101
REPEAT
12
S102
DISLPAY
1
2
R147
750
12
S103
PREW
1
2
R148
2K2
12
S104
NEXT
1
2
R149
6K8
12
S106
SRC
12
S107
SOURCE
1
2
R151
750
12
S108
STOP/OPEN
1
2
R152
2K2
1
2
S109
POWER
1
2
R153
6K8
R154
30K
1
F1
2
F1.
5
GND
6
VEE
7
OSCI
8
OSCO
9
RSTB
10
CSB
11
CLKB
12
DIN
13
VDD
14
GR1
15
NC
16
1G
49
F2.
50
F2
VFD101
VFD
12
C142
10uF/25V
KA
Z101
5.6V
2
1
3
Q142
DTC114SE
12
D143
1N4148
12
R155
47K
12
C141
104
Q141
BC846B
1
2
R141
4K7
1
2
R142
1K
1
2
R160
470R
1
2
3
76
4
5
T100
ENCODER
12
C149
103
12
C148
103
1
2
R156
4K7
1
2
R157
4K7
1
2
3
4
5
6
7
8
9
10
11
12
13
14
15
16
17
18
CON142
FCC SOCK V TYPE
4
3
2
1
1
3
2
4
CON141A
4
3
2
1
1
2
3
4
CON141B
1
2
3
4
JP107
USB SOCKET
1
2
3
4
JP108
B4B-PH-K-S
R158
22R
R159
22R
1
2
3
4
JP109
B4B-PH-K-S
4
3
2
1
JP110
B4B-PH-K-S
R161
33R
R162
33R
R163
33R
R164
NC/33R
C150
10P
C151
10P
C152
10P
R165
1K
R166
47R
R167
33R
C153
10P
2
1
3
D141
12
C395
103
12
C394
47pF
12
C393
47pF
12
L222
600R/100MHz
FGND
FGND
FGND
FGND
VGND
MGND
5VV
FGND
5VV
FGND
FAC1
FAC2
-F28V
5VV
-F28V
FAC2
FAC1
-F28V
FAC2
FAC1
FLED
VKEY0
VKEY1
CLK2
FDATA2
CE2
INH
FLED
CPU5V
VVR1
VVR2
5VV
PLAY
PLAY
UGND
CPU5V
KEY
NOTE: 1. RESISTORS, ARE CARBON FILM 5% 1/8W UNLESS
OTHERWISE SPECIFIED.
2. CERAMIC CAPACITORS, ARE 50V 10%. UNLESS
OTHERWISE SPECIFIED.
LED
5v
3 - BLUE
1 - AMBER
1
2
S109
POWER
2
1
3
Q141
BC846B
1
2
R141
4K7
1
2
R142
1K
1
2
R160
100R
4
3
2
1
1
3
2
4
CON141A
2
1
3
D141
VGND

Related product manuals