EasyManua.ls Logo

NAD C 565BEE - Troubleshooting Guide; Power, Tray, and Playback Issues

NAD C 565BEE
56 pages
Print Icon
To Next Page IconTo Next Page
To Next Page IconTo Next Page
To Previous Page IconTo Previous Page
To Previous Page IconTo Previous Page
Loading...
- 34 -
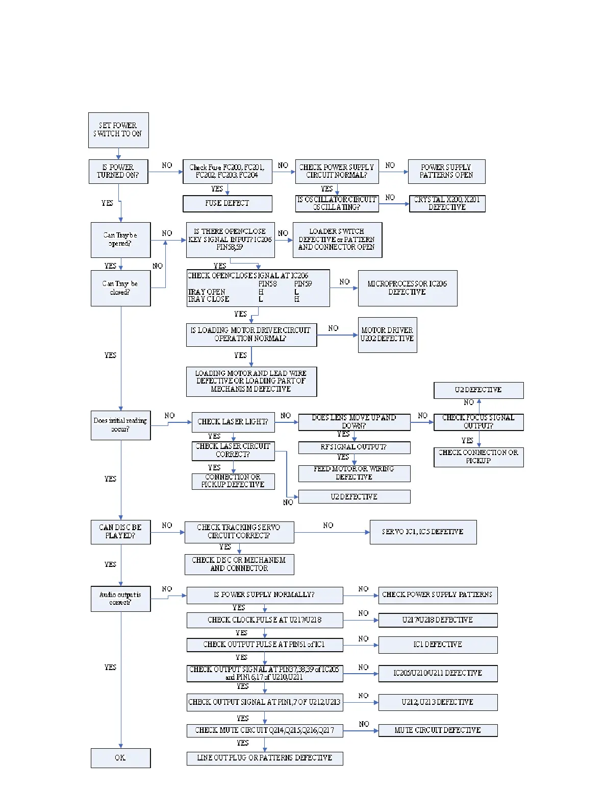
TROUBLESHOOTING GUIDE

Related product manuals