EasyManua.ls Logo

NAD T 753 - Page 34

NAD T 753
80 pages
Print Icon
To Next Page IconTo Next Page
To Next Page IconTo Next Page
To Previous Page IconTo Previous Page
To Previous Page IconTo Previous Page
Loading...
34
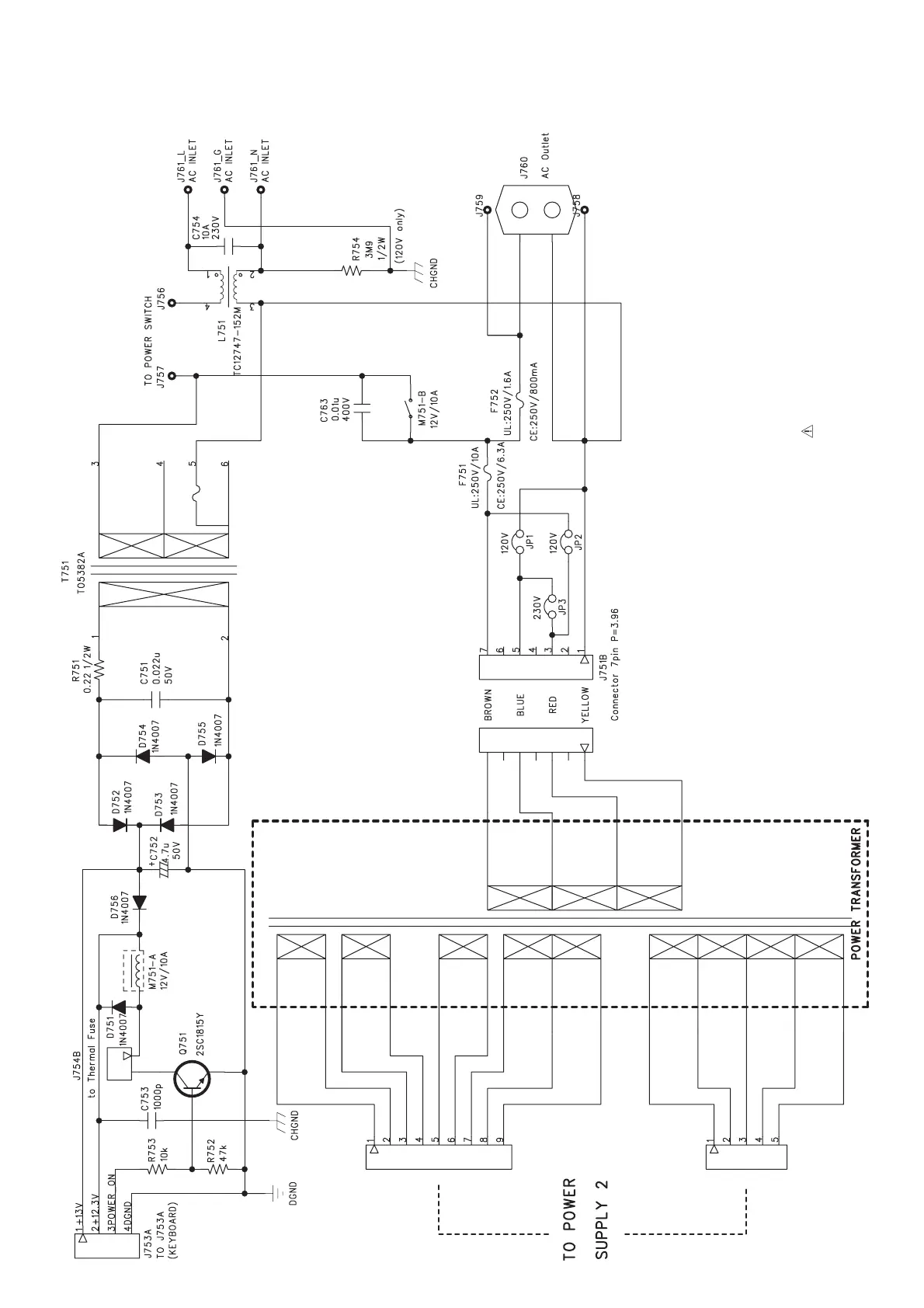
POWER SUPPLY (STAND BY)
RESISTORS : F-FUSIBLE, UNLESS OTHERWISE SPECIFIED ARE CARBON FILM.
NOTE: 1. RESISTORS, UNLESS OTHERWISE SPECIFIED, ARE 1/6W, 5%.
2. COMPONENTS MARKED
ARE SAFETY CRITIAL PARTS.