EasyManua.ls Logo

NAD T 775 - Page 53

NAD T 775
129 pages
Print Icon
To Next Page IconTo Next Page
To Next Page IconTo Next Page
To Previous Page IconTo Previous Page
To Previous Page IconTo Previous Page
Loading...
51
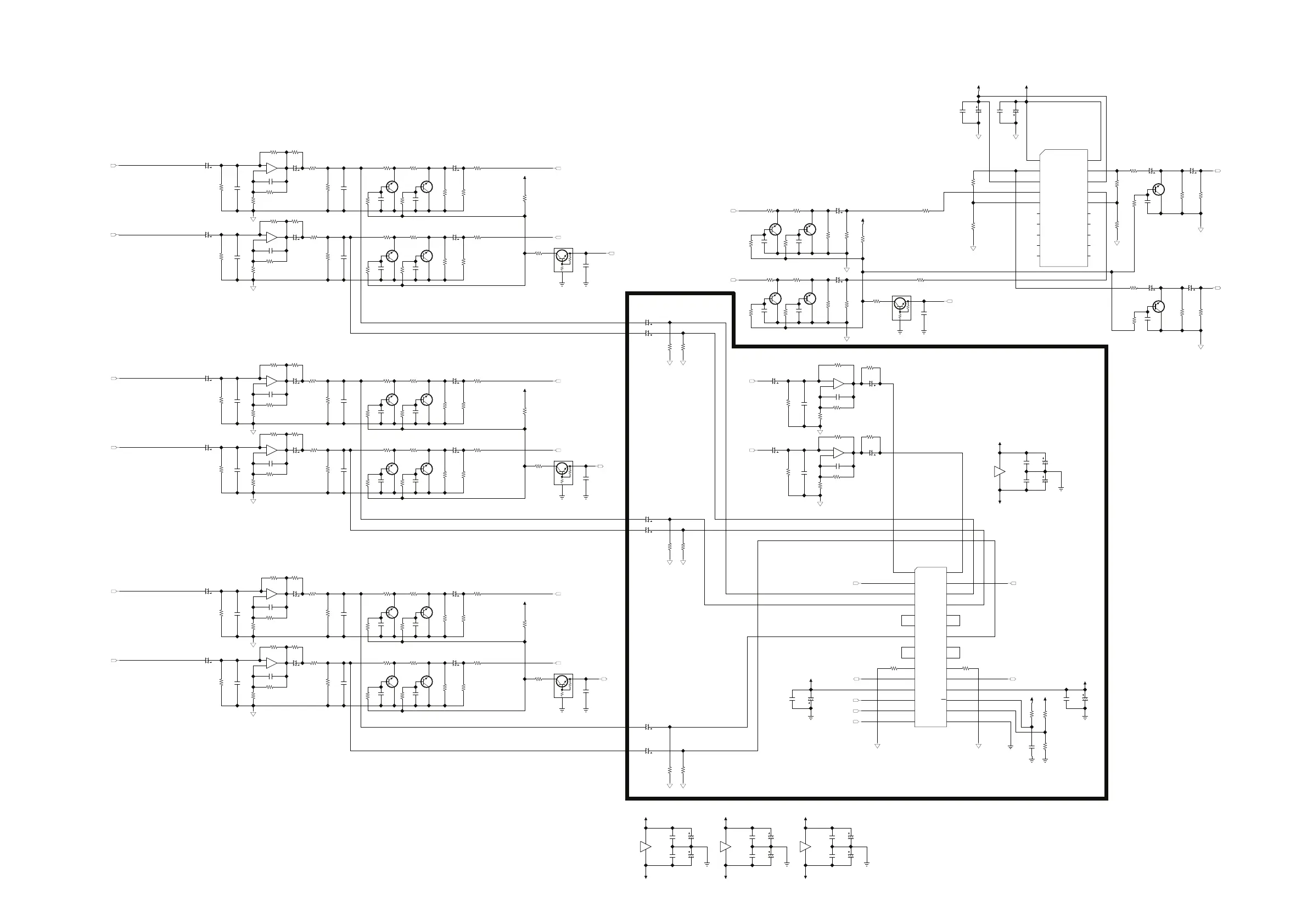
VOLUME-2
FOR T175: ALL N.I.
C6142
47u
16V
C6144
0.1u
50V
C6145
0.1u
50V
C6143
47u
16V
C6162
10u 16V
R6025
56k
1/16W
C6163
N.I.
50V
3
+
2
-
1
U6011-A
N.I.
C6164
N.I. 50V
R6027
N.I. 1/16W
R6026
N.I.
MF
1/16W
C6165
N.I.16V
C6170
10u 16V
R6037
56k
1/16W
C6171
N.I.
50V
5
+
6
-
7
U6011-B
N.I.
C6172
N.I. 50V
R6039
N.I. 1/16W
R6038
N.I.
MF
1/16W
C6173
N.I.16V
R6032
470
1/16W
Q6010
2SC4695
R6034
100k
1/16W
Q6009
2SC4695
R6033
470 1/16W
C6169
22u 16V
R6035
100k
1/16W
R6036
220 1/16W
R6044
470
1/16W
Q6012
2SC4695
R6046
100k
1/16W
Q6011
2SC4695
R6045
470 1/16W
C6177
22u 16V
R6047
100k
1/16W
R6048
220 1/16W
C6196
220p
50V
R6076
300 1/16W
R6075
100k
1/16W
Q6018
DTA114EKA
C6168
0.1u
50V
R6031
4.7k
1/16W
C6167
0.1u
50V
R6030
4.7k
1/16W
C6176
0.1u
50V
R6043
4.7k
1/16W
C6175
0.1u
50V
R6042
4.7k
1/16W
R6028
1k 1/16W
R6040
1k 1/16W
R6041
56k
1/16W
C6174
220p
50V
C6166
220p
50V
R6029
56k
1/16W
R6053
56k
1/16W
C6182
220p
50V
C6191
220p
50V
R6065
56k
1/16W
R6064
1k 1/16W
R6052
1k 1/16W
R6066
4.7k
1/16W
C6192
0.1u
50V
R6067
4.7k
1/16W
C6193
0.1u
50V
R6054
4.7k
1/16W
C6183
0.1u
50V
R6055
4.7k
1/16W
C6184
0.1u
50V
Q6019
DTA114EKA
R6077
100k
1/16W
R6078
300 1/16W
C6197
220p
50V
R6072
220 1/16W
R6071
100k
1/16W
C6194
22u 16V
R6069
470 1/16W
Q6015
2SC4695
R6070
100k
1/16W
Q6016
2SC4695
R6068
470
1/16W
R6060
220 1/16W
R6059
100k
1/16W
C6186
22u 16V
R6057
470 1/16W
Q6013
2SC4695
R6058
100k
1/16W
Q6014
2SC4695
R6056
470
1/16W
C6190
N.I.16V
R6062
N.I.
MF
1/16W
R6063
N.I. 1/16W
C6189
N.I. 50V
3
+
2
-
1
U6012-A
N.I.
C6188
N.I.
50V
R6061
56k
1/16W
C6187
10u16V
C6181
N.I.16V
R6050
N.I.
MF
1/16W
R6051
N.I. 1/16W
C6180
N.I. 50V
5
+
6
-
7
U6012-B
N.I.
C6179
N.I.
50V
R6049
56k
1/16W
C6178
10u 16V
C6146
10u16V
R6001
56k
1/16W
C6147
N.I.
50V
3
+
2
-
1
U6010-A
N.I.
C6148
N.I. 50V
R6003
N.I. 1/16W
R6002
N.I.
MF
1/16W
C6149
N.I.16V
C6154
10u16V
R6013
56k
1/16W
C6155
N.I.
50V
5
+
6
-
7
U6010-B
N.I.
C6156
N.I. 50V
R6015
N.I. 1/16W
R6014
N.I.
MF
1/16W
C6157
N.I.16V
R6008
470
1/16W
Q6006
2SC4695
R6010
100k
1/16W
Q6005
2SC4695
R6009
470 1/16W
C6153
22u 16V
R6011
100k
1/16W
R6012
220 1/16W
R6020
470
1/16W
Q6008
2SC4695
R6022
100k
1/16W
Q6007
2SC4695
R6021
470 1/16W
C6161
22u 16V
R6023
100k
1/16W
R6024
220 1/16W
C6195
220p
50V
R6074
300 1/16W
R6073
100k
1/16W
Q6017
DTA114EKA
C6152
0.1u
50V
R6007
4.7k
1/16W
C6151
0.1u
50V
R6006
4.7k
1/16W
C6160
0.1u
50V
R6019
4.7k
1/16W
C6159
0.1u
50V
R6018
4.7k
1/16W
R6004
1k 1/16W
R6016
1k 1/16W
R6017
56k
1/16W
C6158
220p
50V
C6150
220p
50V
R6005
56k
1/16W
8
4
U6011-C
N.I.
8
4
U6012-C
N.I.
C6213
N.I.
50V
C6214
N.I.
50V
C6215
N.I.
16V
C6216
N.I.
16V
C6220
N.I.
16V
C6219
N.I.
16V
C6218
N.I.
50V
C6217
N.I.
50V
8
4
U6010-C
N.I.
1
LVCC-
2
LOUT
3
LVCC+
4
LIN+
5
LIN-
6
NC6
7
NC7
8
NC8
9
NC9
10
NC10
11
NC11
12
NC12
13
NC13
14
NC14
15
NC15
16
RIN-
17
RIN+
18
RVCC+
19
ROUT
20
RVCC-
U6008
TPA6120A2
C6139
0.1u
50V
C6137
47u
16V
C6140
47u
16V
C6141
0.1u
50V
R6095
10
R6096
47
R6100
10
R6099
47
8
4
U6013-C
N.I.
R6085
4.7k
1/16W
C6201
0.1u
50V
R6086
4.7k
1/16W
C6202
0.1u
50V
R6079
4.7k
1/16W
C6198
0.1u
50V
R6080
4.7k
1/16W
C6199
0.1u
50V
R6090
100k
1/16W
C6203
22u 16V
R6088
470 1/16W
Q6023
2SC4695
R6089
100k
1/16W
Q6024
2SC4695
R6087
470
1/16W
R6084
100k
1/16W
C6200
22u 16V
R6082
470 1/16W
Q6021
2SC4695
R6083
100k
1/16W
Q6022
2SC4695
R6081
470
1/16W
Q6020
DTA114EKA
R6092
300 1/16W
C6204
220p
50V
C6209
N.I.
50V
C6210
N.I.
50V
C6211
N.I.
16V
C6212
N.I.
16V
C6208
N.I.
16V
C6207
N.I.
16V
C6206
N.I.
50V
C6205
N.I.
50V
1
L1
2
L2
3
L3
4
L4
5
LCOM1
6
L5
7
L6
8
LCOM2
9
L7
10
L8
11
LCOM3
12
VEE
13
CE
14
DI
15
CL
16
VSS
17
S
18
RES
19
VDD
20
RCOM3
21
R8
22
R7
23
RCOM2
24
R6
25
R5
26
RCOM1
27
R4
28
R3
29
R2
30
R1
U6009
LC78211
R6196
N.I.
R6197
0
R6199
1k
C6243
1000p
R6198
200k
R6200
200k
C6244
22u 16V
C6245
22u 16V
C6246
22u 16V
C6247
22u 16V
C6248
22u 16V
C6249
22u 16V
R6201
56k
R6202
56k
R6204
56k
R6203
56k
R6205
56k
R6206
56k
C6250
10u16V
R6207
56k
1/16W
C6251
N.I.
50V
3
+
2
-
1
U6013-A
N.I.
C6252
N.I. 50V
R6209
N.I. 1/16W
R6208
N.I.
MF
1/16W
C6253
N.I. 16V
C6254
10u16V
R6210
56k
1/16W
C6255
N.I.
50V
5
+
6
-
7
U6013-B
N.I.
C6256
N.I. 50V
R6212
N.I. 1/16W
R6211
N.I.
MF
1/16W
C6257
N.I. 16V
R6239
0
R6241
0
R6238
0
R6240
0
R6243
0
R6245
0
R6247
0
R6249
0
R6251
0
R6253
0
R6242 0
R6244 0
R6246 0
R6248 0
R6250 0
R6252 0
Q6026
2SC4695
R6255
47k
1/16W
R6213
47k
1/16W
C6267
0.1u
50V
R6254
470
1/16W
R6256
470
1/16W
C6269
0.1u
50V
R6214
47k
1/16W
R6257
47k
1/16W
Q6027
2SC4695
R6091
10k
R6098
1k
1/16W
R6097
1k
1/16W
R6094
1k
1/16W
R6093
1k
1/16W
C6258
22u 16V
C6266
22u 16V
C6268
22u 16V
C6259
22u 16V
-10.5V
+10.5V
AGNDAGND
AGND
AGND
DGNDDGND
-10.5V
Z3_MUTE
DVR/Z3_L
DVR/Z3_R
TAPE/Z4_R
TAPE/Z4_L
Z4_MUTE
-10.5V
DGND DGND
AGND
AGND
PO_Z2R
PO_Z2L
Z2_MUTE
Z2_R
Z2_L
AGND
AGND
DGNDDGND
-10.5V
-10.5V
+10.5V
AGND
+10.5V
-10.5V -10.5V
+10.5V
AGND
+10.5V -10. 5V
AGND AGND
AGND
HP_R
+10.5V
-10.5V
PO_FR
PO_FL
-10.5V
DGND DGND
HP_MUTE
AGND
AGND
DGND
+5V_K
DGNDDGND
+10.5V
78211/PLL_CE
78211/PLL_DI
78211/PLL_CLK
PO_DVR/Z3_L
PO_DVR/Z3_R
PO_TAPE/Z4_L
PO_TAPE/Z4_R
PO_AMP_SBL
PO_AMP_SBR
AGND
PO_SBRPO_SBL
AGNDAGND
AGND AGND
AGNDAGND
AGND
AGND
FL_IN
FR_IN
AGND
AGND
AGND
AGND
AGND
HP_L

Other manuals for NAD T 775

Related product manuals