EasyManua.ls Logo

NASSAU ED520 - ED400;500 Mainboard Schematic

Default Icon
21 pages
Print Icon
To Next Page IconTo Next Page
To Next Page IconTo Next Page
To Previous Page IconTo Previous Page
To Previous Page IconTo Previous Page
Loading...
- 18 -
MICROSOFT WORD 2002 89-22091 / VERSION 1 / 13.03 2007
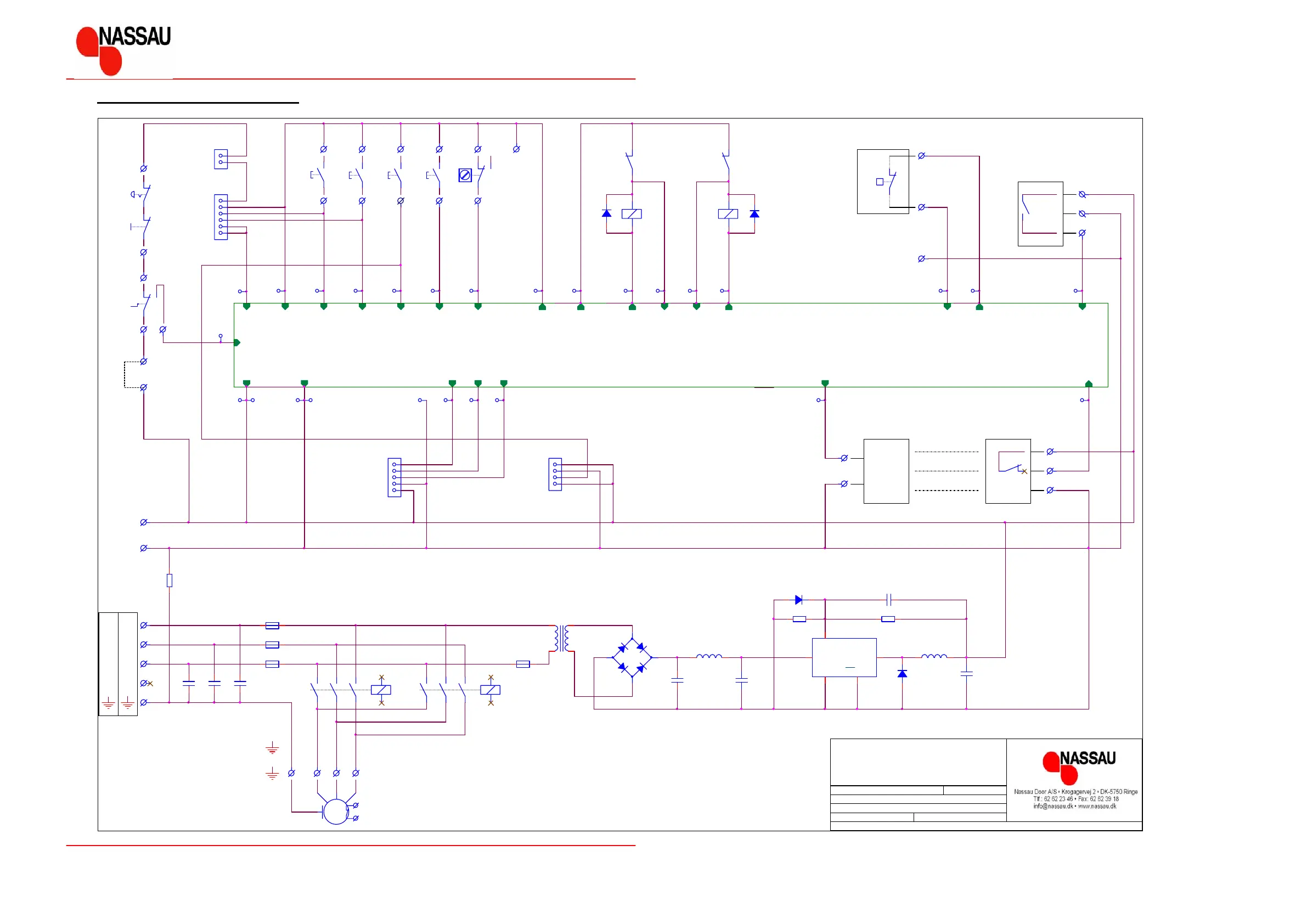
Functional description for control unit ED520
CON1.7
W
ED520 Functionboard
Rx
Tx
K1
K2
RCTR
RPWR
PCTR
SEPWR
+5VDC
GND
D-STOP
E-STOP
UP
DOWN
PULL
EXTRA
½ UP
PHOTO
K1TST
K2TST
ENC
SE
+24 VDC
GEAR
DOWNUP
CON1.2
10
Nov 07, 2006
9
S3
S5 S6
12
R1
Description:
Size:
Drawing no.: Version:
Drawn:
Sheet of
Released:
By :
By :
Name of project:
File:
BJO
BJO
88-20022 1.0
ED400/500 Mainboard
A3 1 1
ED520
11
S10
20
19
Nov 07, 2006
S13
28
27
0 V
+24 V DC
R2
C2
CON1.19
S2
17
18
D2
CON1.21
C4
J1
+
C1
CON2.2
K2 K1
M
M1
K1
K2
S4
GND
+24 VDC
ON/OFF
LOCK
16
L1
K2
DOWN
S12S11
D4
D5
+24 VDC
GND
N
THERMO
BUTTONS
E- STOP
25
26
22
24
L2
23
D3
29
31
30
L3
T1
S8
L2
GND
+24 VDC
Speed control encoder
F4
L1
+
C3
N
C5 C6
4
CON4
REMOTE CONTROL - 1CH
+24 VDC
1
GND
2
PULLSW
3
+24 VDC
4
C7
CON2.5
CON3
OPTION
+5 VDC
1
Tx
2
Rx
3
GND
4
+24 VDC
5
3
CON2.3
Single Phase
Three phase
CON2.7
CON1.9
UpCom Single phase
Three phase
Down
CON1.13
2
PHOTOCELL
K1
UP
RECEIVER
TR ANSMITTER
IC1
FB
4
VIN
7
GND
6
ON/OFF
5
VOUT
8
1
CON2.1
CON6
STOP+
1
E-STOP
2
CON1.10
CON1.15
STOP
13
CON1.17
14
CON1.16
14A
CON5
STOP+
1
E-STOP
2
DOOR UP
3
DOOR DOWN
4
NC
5
DOOR STOP
6
-+
D1
CON1.20
CON1.11
8
7
CON1.5
PULL SW.
EXTRA
UP
DOWN
DW
CON1.22
CON1.12
F3
CON1.1
S14
S7
F2
CON2.8
CON1.14
L1
Jumper
F1
SAFETY EDGE - DW
5
6
CON2.6
CON1.8
U
CON1.3
CON2.4
V
15
13 ED400/500 Mainboard – diagram