EasyManua.ls Logo

Necta Astro - FILLER MENU - SUMMARY: DELETE STATISTICS; DELETING RELATIVE STATISTICS DATA BY CATEGORY

Necta Astro
84 pages
Print Icon
To Next Page IconTo Next Page
To Next Page IconTo Next Page
To Previous Page IconTo Previous Page
To Previous Page IconTo Previous Page
Loading...
© by NECTA VENDING SOLUTIONS SpA
0210 206-00
36
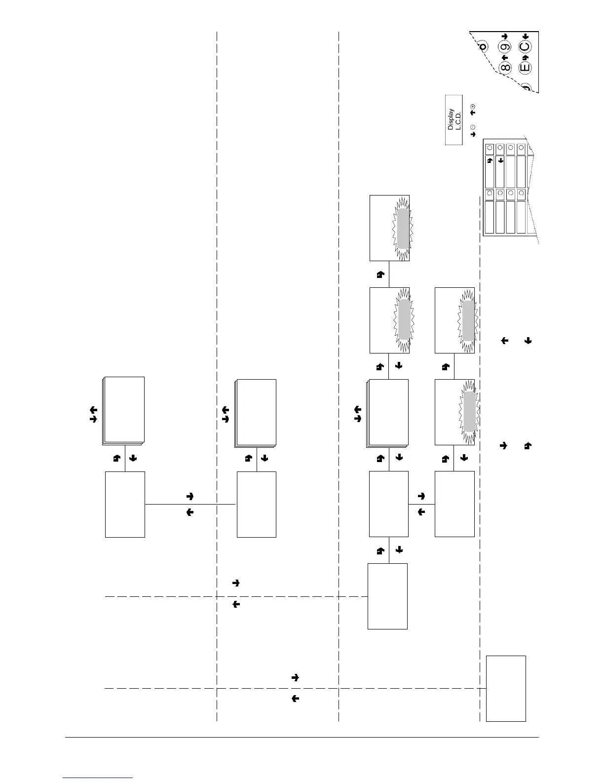
Filler menu - Summary
As alternative
CONFIRM DATA/
CONFIRM FUNCTION
DELETE DATA/
EXIT FUNCTION
PREVIOUS FUNCTION/
DECREASE DATA UNIT (-1)
NEXT FUNCTION/
INCREASE DATA UNIT (+1)
LIST OF FAILURES
Water failure
Instant boiler
Espresso boiler 1
Mobile spouts
Cup failure
Coffee unit 1
Coffee failure 1
Coffee release
Volumetric counter 1
Liquid waste full
Air-break failure
Coin mechanism
RAM data
COIN MECHANISM DATA
(according to the protocol
used)
Validators and Executive
Cashed and sold
BDV Audit
MDB Audit
CAR>1.4.4
Display failures
CAR>1.4.4
Water failure
counter = ###
CAR>1.4.5.x
Display coin mech. data
CAR>1.4.5
Display coin mech. data
RELATIVE STATISTICS
CAR>1.5.1.1
Partial delete
Selections
CAR>1.5.2
Total delete
CAR>1.5.1
Partial delete
CAR>1.5
Delete relative statistics
Delete data by:
Selections
Discount/overprice
Failures
Coin mechanism data
Delete all data
RELATIVE STATISTICS
CAR>1.5.1.1
Partial delete
CAR>1.5.1.1
Partial delete
Confirm?
Working
CAR>1.5.2.1
Total delete
CAR>1.5.2.1
Total delete
Confirm?
Working
CAR>2
Prices

Table of Contents

Other manuals for Necta Astro

Related product manuals