EasyManua.ls Logo

Nokia N81 - Active Standby

Nokia N81
242 pages
To Next Page IconTo Next Page
To Next Page IconTo Next Page
To Previous Page IconTo Previous Page
To Previous Page IconTo Previous Page
Loading...
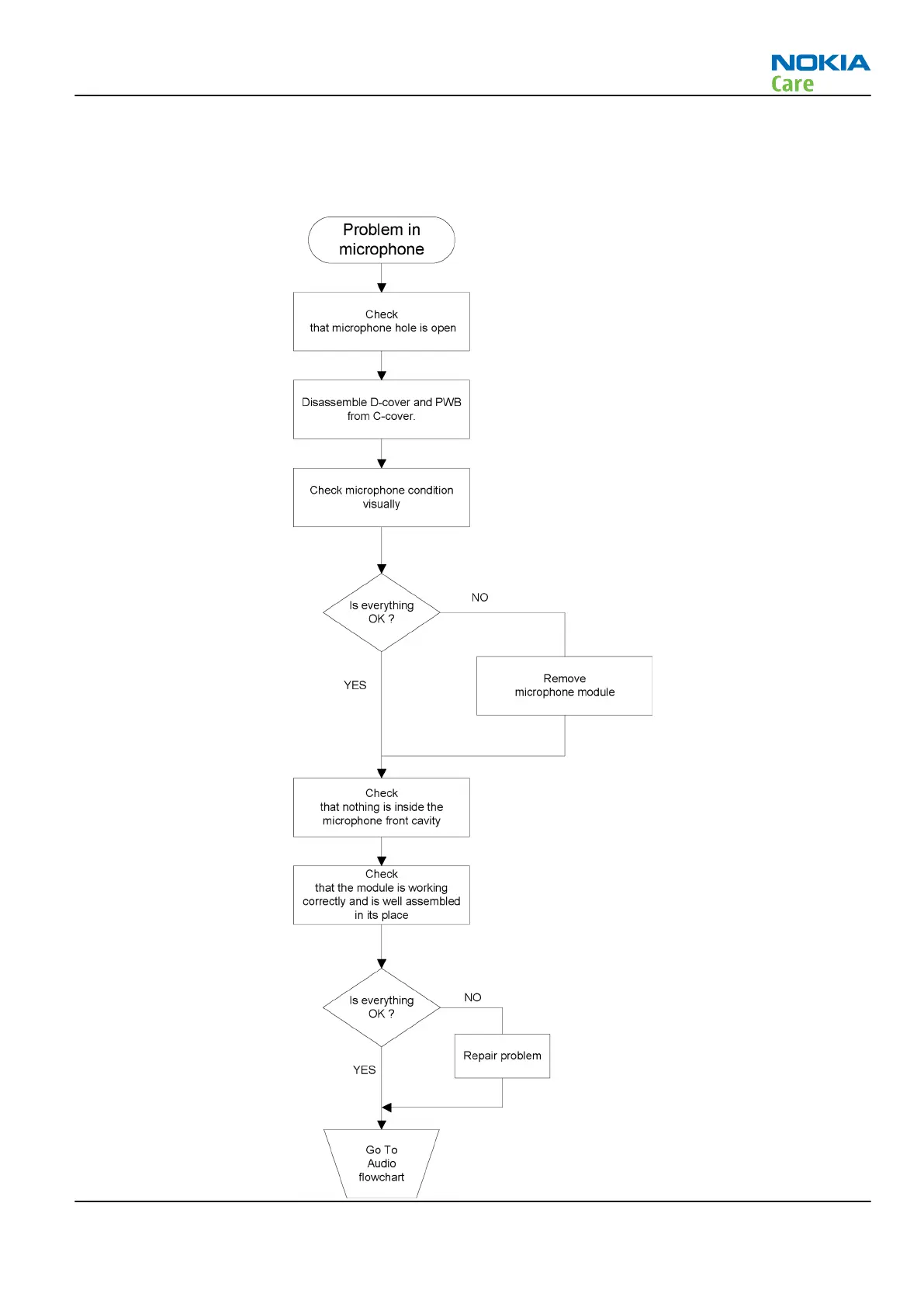
Microphone troubleshooting
Troubleshooting flow
RM-179; RM-223
Baseband Troubleshooting
Issue 1 COMPANY CONFIDENTIAL Page 3 –53
Copyright © 2007 Nokia. All rights reserved.

Table of Contents

Other manuals for Nokia N81

Related product manuals