EasyManua.ls Logo

Nokia RM-243 - External Headset Microphone Troubleshooting

Nokia RM-243
192 pages
Print Icon
To Next Page IconTo Next Page
To Next Page IconTo Next Page
To Previous Page IconTo Previous Page
To Previous Page IconTo Previous Page
Loading...
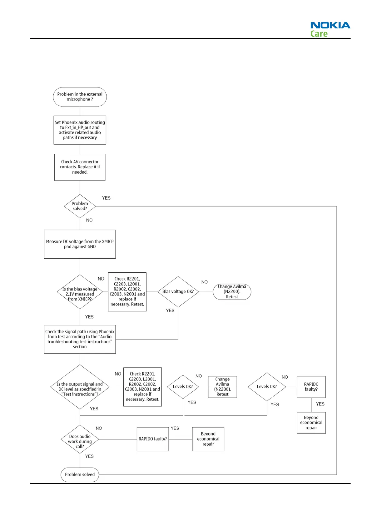
External headset microphone troubleshooting
Troubleshooting flow
RM-243
BB Troubleshooting and Manual Tuning Guide
Issue 1 COMPANY CONFIDENTIAL Page 3 –39
Copyright © 2007 Nokia. All rights reserved.

Table of Contents