EasyManua.ls Logo

Omron CP1E-ED - Basic System Configuration; Basic System Configuration Using an E-Type CPU Unit

Omron CP1E-ED
262 pages
Print Icon
To Next Page IconTo Next Page
To Next Page IconTo Next Page
To Previous Page IconTo Previous Page
To Previous Page IconTo Previous Page
Loading...
2 Basic System Configuration and Devices
2-2
CP1E CPU Unit Hardware User’s Manual(W479)
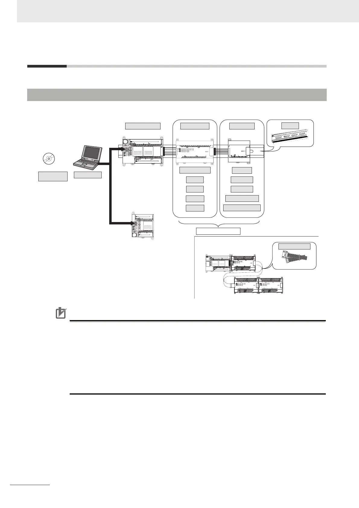
2-1 Basic System Configuration
This section describes the system configurations using E-type and N/NA-type CP1E CPU Units.
The system configuration when using a CP1E E-type CPU Unit is shown below.
Precautions for Correct UsePrecautions for Correct Use
For CP1E CPU Units, the following I/O memory area will be unstable after a power interruption.
DM Area (D) (excluding words backed up to the EEPROM using the DM function)
Holding Area (H)
Counter Present Values and Completion Flags (C)
Auxiliary Area related to clock functions(A)
Mount the CP1W-BAT01 Battery (sold separately) to an N/NA-type CPU Unit if data in the
above areas need to be retained after a power interruption. A Battery cannot be mounted to
an E-type CPU Unit.
2-1-1 Basic System Configuration Using an E-type CPU Unit
Personal computer
CP1E-E30D-A
CP1E-E40D-A
CP1E-E10D-
CP1E-E14D-A
CP1E-E20D-A
Support Software
CX-Programmer
IBM PC/AT or equivalent
CP1E CPU Unit Expansion I/O Units Expansion Units
20 or 40 I/O Points
8 inputs
8 outputs
16 outputs
32 outputs
Up to 3 Units can be connected
CP1W-CN811
CP1E CPU Unit
Expansion Units and
Expansion I/O Units
I/O Connecting Cable
When a two level layout is created by expansion and distance is required
DIN Track
Analog I/O
Analog inputs
Analog outputs
Temperature sensors
CompoBus/S I/O Link Unit

Table of Contents

Related product manuals