EasyManua.ls Logo

Omron MicroHAWK F320-F - Page 61

Omron MicroHAWK F320-F
146 pages
Print Icon
To Next Page IconTo Next Page
To Next Page IconTo Next Page
To Previous Page IconTo Previous Page
To Previous Page IconTo Previous Page
Loading...
2 System Components
2-26
MicroHAWK F320-F / F330-F / F420-F / F430-F Smart Camera User Manual
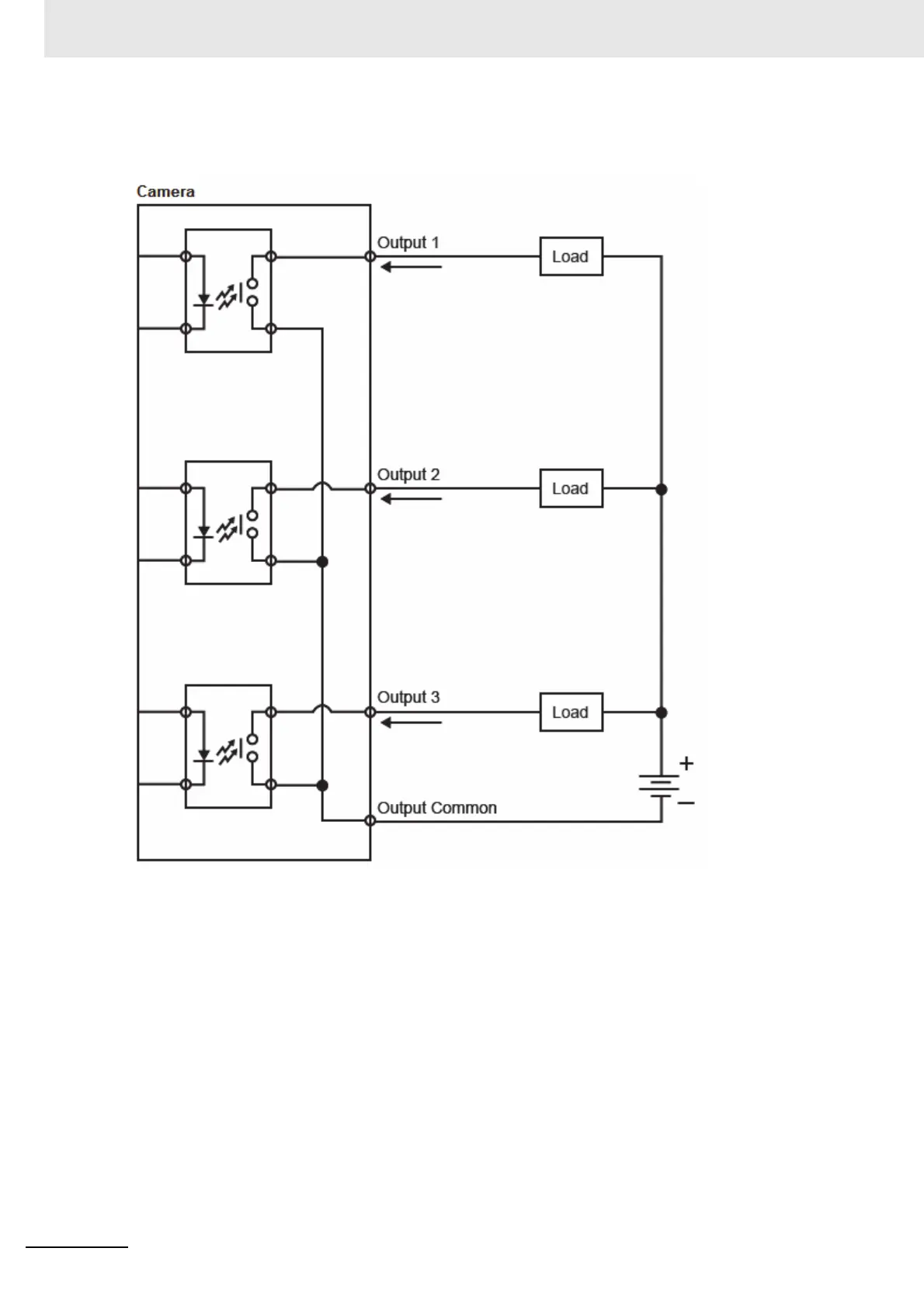
NPN Output for External Load

Related product manuals