EasyManua.ls Logo

Onkyo TX-SR500/E - Page 18

Onkyo TX-SR500/E
44 pages
Print Icon
To Next Page IconTo Next Page
To Next Page IconTo Next Page
To Previous Page IconTo Previous Page
To Previous Page IconTo Previous Page
Loading...
17.8V
5.6V
.
IS DC VOLTAGE, AT
NO INPUT SIGNAL.
C6932
103Z
D6932
D6932,6933:
GP104003E OR
RL1N4003
D6933
C9513
223Z
R9501
1
(1/2W)
R9502
0.47
(1/2W)
R9521
2.2
(1/2W)
R9503
0.22
(1/2W)
R6935
120
(2W)
C6931
1000/25
C6933
10/16
8
9
10
11
12
13
14
1A
2
A
18
17
16
15
19
Q6931
NJM78M
56FA
G
I
O
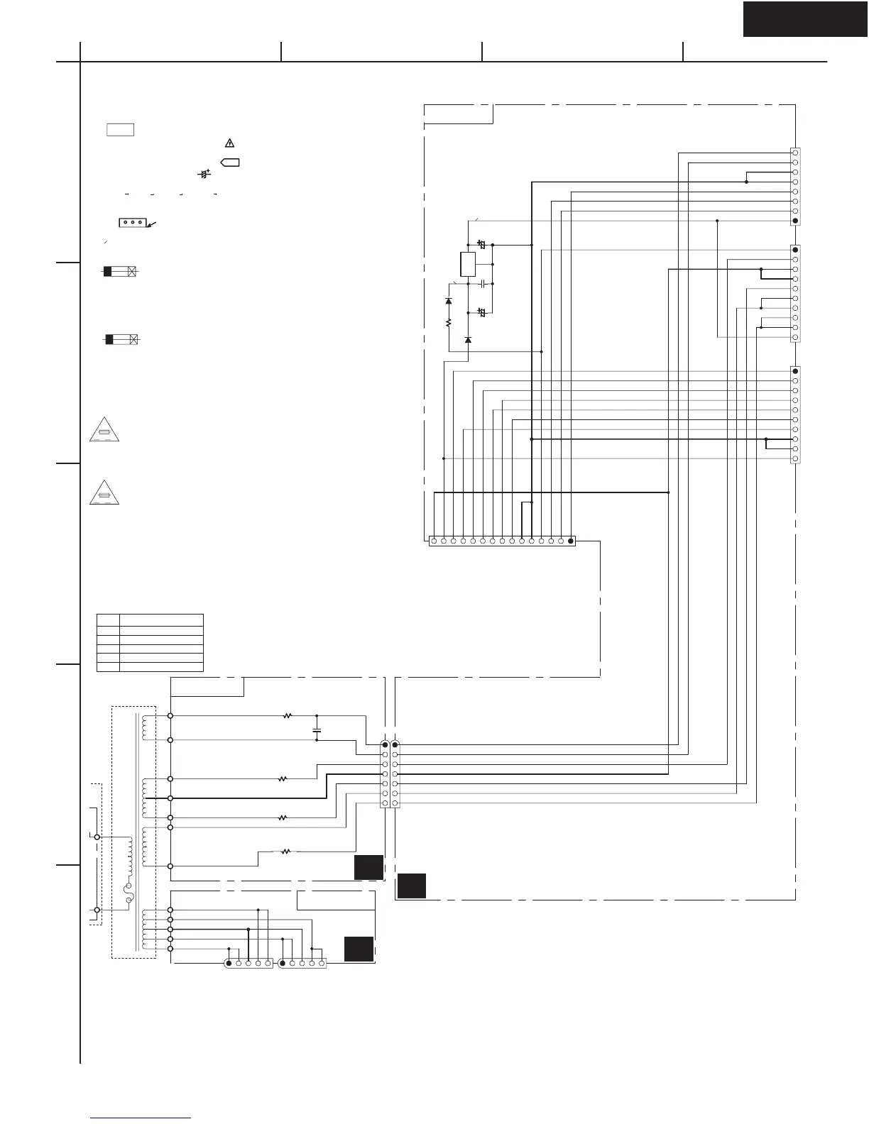
T901
THERMAL FUSE
JL6951B
TO NAAF-7417
(SCH.5-1)
JL6952B
TO NAAF-7417
(SCH.5-1)
P6931A TO NAAF-7417
(SCH.5-2)
BY MARK
ARE CRITICAL FOR
SAFETY
IDENTIFIED
NOTE
THE COMPONENTS
REPLACE ONLY
WITH PART
NUMBER SPECIFIED.
.
.
VOLTAGE(MEASUREDWITH VOLTMETER) IS
DC VOLTAGE. (NO INPUT SIGNAL)
.
ELECTROLYTIC CAPACITORS (
)
ARE IN F/WV.
.
ALL CAPACITORS ARE IN pF/50WV UNLESS OTHERWISE NOTED.
EX) 030 3pF 330 33pF 331 330pF 333 0.033uF
u
ALL RESISTORS ARE IN OHMS 1/4WATTS UNLESS OTHERWISE NOTED.
.
THE THICK LINES ON PC BOARD ARE THE PRINTING SIDE OF THE PARTS.
EX) PRINTING SIDE
CIRCUIT IS SUBJECT TO CHANGE FOR IMPROVEMENT.
.
.
VA
AGAINST FIRE HAZARD, REPLACE
FOR CONTINUED PROTECTION
AND RATING INDICATED.
ONLY WITH FUSE OF SAME TYPE
CAUTION
ATTENTION
VA
ET CALIBRATION COMME INDIQUE.
D'INCENDIE, REMPLACER UNIQUEMENT
PERMANENTE CONTRE LES RISQUES
AFIN D'ASSURER UNE PROTECTION
PAR UN FUSIBLE DE MEME TYPE
RATING REFER TO THE MARKING ADJACENT TO THE SYMBOL
FOR CONTINUED PROTECTION AGAINST FIRE
HAZARD,REPLACE WITH SAME TYPE FUSE. FOR FUSE
THIS SYMBOL LOCATED NEAR THE FUSE INDICATES
THAT THE FUSE USED IS SLOW OPERATING TYPE
E LENT. POUR UNE PROTECTION PERMANENTE,N'UTILISER
CE SYMBOLE INDIQUE QUE LE FUSIBLE UTLISE EST
INDIQUE LA QU LE PRESENT SYMBOL EST APPOSE.
QUE DES FUSIBLES DE MEME TYPE. CE DARNIER EST
JL9501
JL9501B
P411ATO NADG-7401
(SCH.2-2)
P410ATO NADG-7401
(SCH.2-2)
P7503B
TO NADIS-7403
(SCH.1)
FLAC1
FLAC2
MPUGND
MPUGND
HPL
AGND
HPR
+5.6V
+24V
S3
S3GND
S3GND
S3
S2
S2
S2
S2
+5.6V
POWER
SPF
SPCS
SE1H
SPB
VOLH
PRO
MPUGND
+13VS
MPUGND
MPUGND
S3GND
+13VS
POWER
PRO
SPF
SPCS
SPB
SE1H
VOLH
+24V
AGND
HPR
HPL
3
7
T901
TYPE
D NPT-1436D
P NPT-1436P
G NPT-1436DG
J NPT-1436J
W
NPT-1436DG
NAETC-7411
NAPS-7421
NAETC-7410
TX-SR500/E
SCHEMATIC DIAGRAM 6-2ޓSECONDARY CIRCUIT PC BOARD
U21
U11
U10
A
1
2
3
4
5
BCD

Related product manuals