EasyManua.ls Logo

Onkyo TX-SR602E

Onkyo TX-SR602E
119 pages
To Next Page IconTo Next Page
To Next Page IconTo Next Page
To Previous Page IconTo Previous Page
To Previous Page IconTo Previous Page
Loading...
TX-SR602/E
A
1
2
3
4
5
BCD
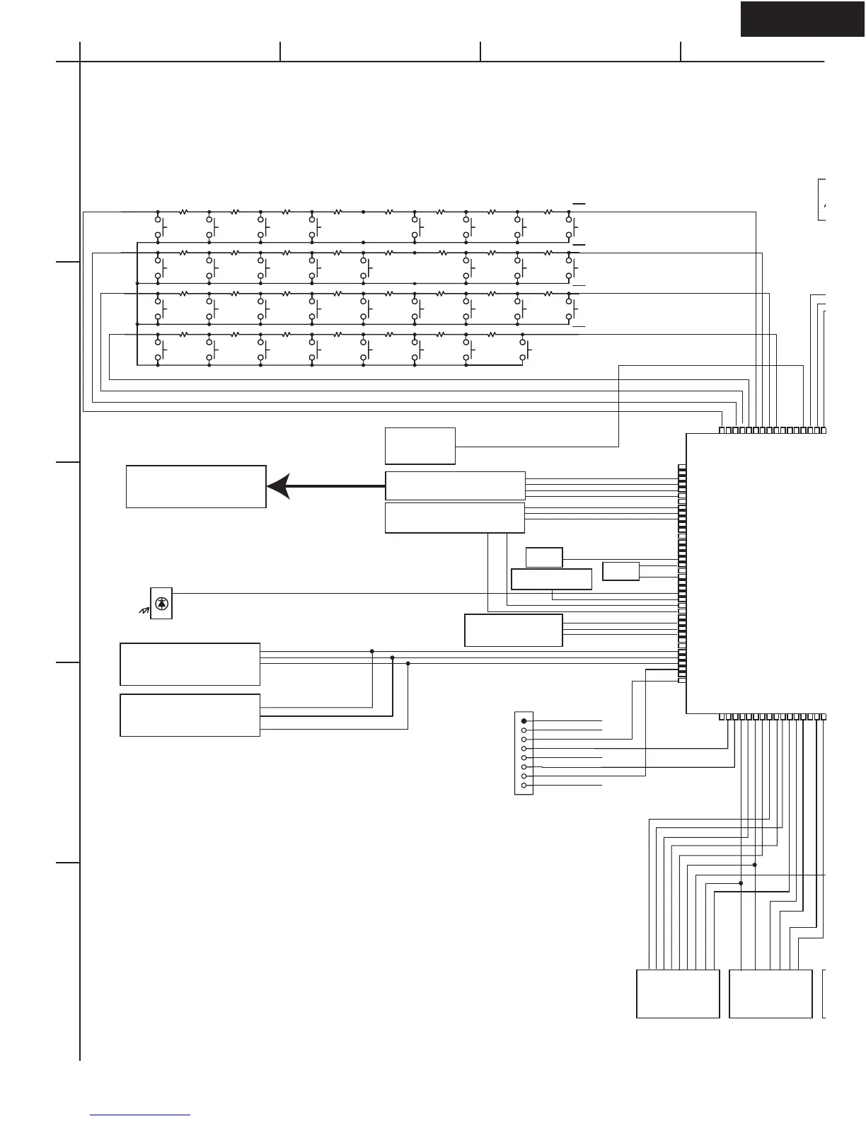
MICROPROCESSOR-CONNECTION DIAGRAM
K0
AVss
K1
K2
K3
~KI0
~KI1
~KI2
~KI3
12VTRGC
12VTRGB
12VTRGA
~VMUT
LEDVOL
LEDZ2
LEDPURE
<--
<--
<--
<--
<--
<--
<--
<--
<--
-->
-->
-->
-->
-->
-->
-->
128
127
126
125
124
123
122
121
120
119
118
117
116
115
114
113
Vref
-->
1
AVcc
-->
2
FLCS
<--
3
FLSDO
<--
4
FLCLK
<--
5
~FLRST
<--
6
---
7
P93/DA0/TB3IN
OSDSDO
<--
8
OSDCS
<--
9
OSDCLK
<--
10
---
11
P141
---
12
P140
BYTE
-->
13
CNVss
-->
14
---
15
P87/XCIN
---
16
P86/XCOUT
~RESET
-->
17
Xout
<--
18
Vss
-->
19
Xin
-->
20
Vcc1
-->
21
~NMI
-->
22
REMIN
-->
23
POFF
-->
24
~VSYNC
-->
25
SYNC
-->
26
~ISS
-->
27
VDSTB
<--
28
VDSDO
<--
29
VDCLK
<--
30
---
31
P74/TA2OUT/W
---
32
P73/~CTS2/~RTS2/TA1IN/~V
VCRST
<--
33
VCSCL
<->
34
VCSDA
<->
35
232TX/FTXD
<--
36
Vcc1
-->
37
232RX/FRXD
-->
38
39
40
41
42
43
44
45
46
47
48
49
50
51
52
53
54
<--
<--
<--
-->
<--
-->
-->
<--
<--
-->
-->
-->
-->
<--
<--
<--
Vss
FCLK
FBUSY
DIGSDO
DIGSDI
DIGCLK
~DSPRST
~DSPFINT
~DSPINT
DSPFCS
DSPCS
DIRRST
DIRCS
~FEPM
(DIRSDI)
DIRINT
M30627FH
S7614
S7613
S7612
S7629
S7644
S7643
S7642
S7641
S7648
S7647
S7639
S7638
S7646
S7645
S7637
S7636
S7634
S7633
S7632
S7631
S7621
S7622
S7623
S7624
S7625
S7619
S7618S7628
S7635
S7627
S7611
12K
K0 KI0
K1 KI1
K2 KI2
K3 KI3
U7501
REMOTE
SENSOR
PIC-37043TH2
Q861
8-CH DAC
CS42518
Q201
DSP
CS494003
RESET
CNVSS
232RX
FCLK
VCC
FBUSY
232TX
GNDCPU
P701
8
7
6
5
4
3
2
1
135
16
15
7
144
142
141
136
3
FIRMWARE
WRITING PORT
Q702
RESET
6MHZ
OSC
POWER FAILRE
DETECTOR
Q7501
FLUORESCENT TUBE
HNA-16SM10T
Q7502 FL
TUBE DRIVER
M66005
S7617
S7616
Q2504 ON-SCREEN
CONTRLLER
LC74783
Q2011 VIDEO
SW CONTROLLER
TC9164
Q2106,7
VIDEO MUTE
SW LA7106M
Q2101
MULTIFORMAT SDTV
VIDEO DECODER
ADV7183A
Q2104 DIGITAL
PAL/NTSC VIDEO
ENCODER
ADV7172

Other manuals for Onkyo TX-SR602E

Related product manuals