EasyManua.ls Logo

Onkyo TX-SR604 - XM Section

Onkyo TX-SR604
112 pages
To Next Page IconTo Next Page
To Next Page IconTo Next Page
To Previous Page IconTo Previous Page
To Previous Page IconTo Previous Page
Loading...
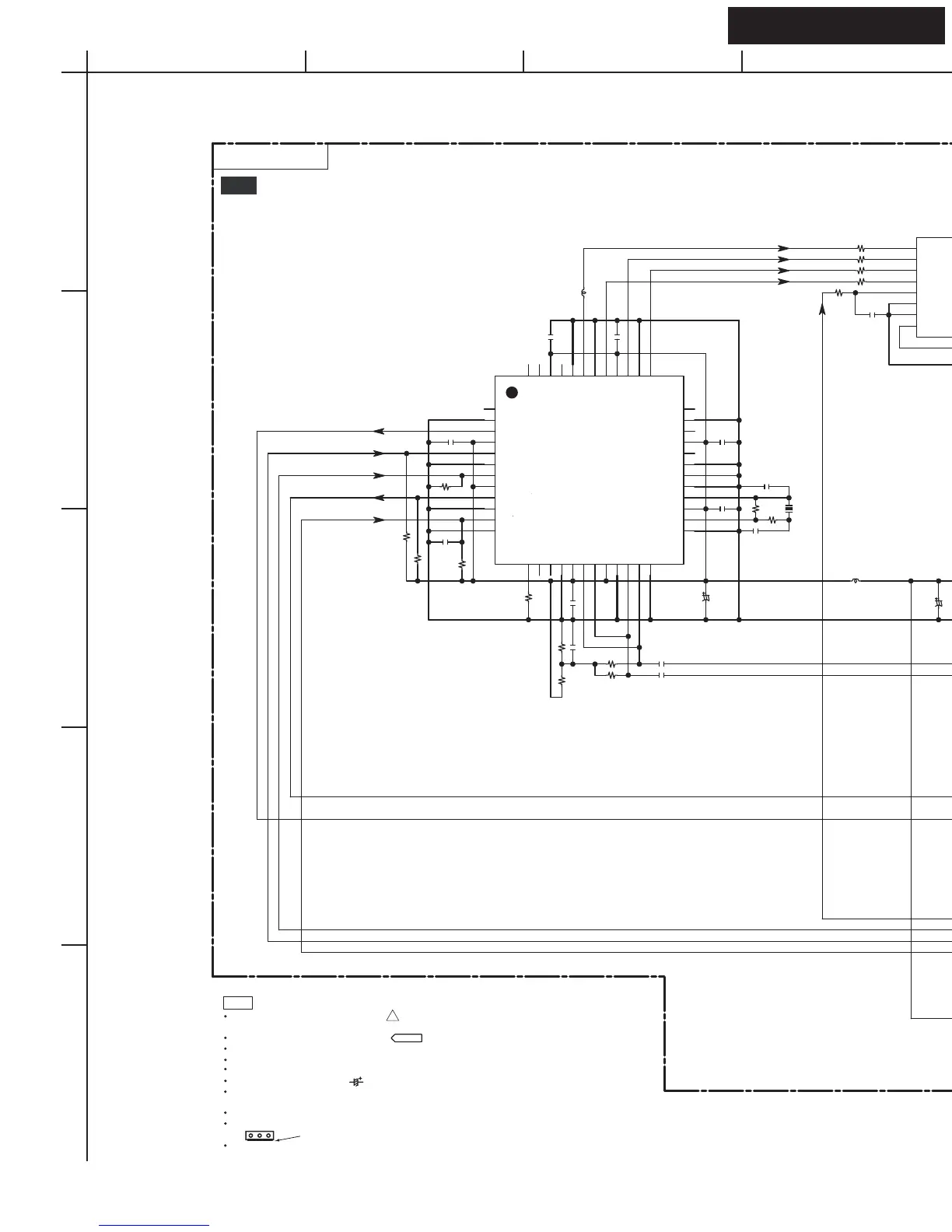
SCHEMATIC DIAGRAM-7(SD-7)
XM SECTION
TX-SR604/604E/8460
TX-SR604/604E/8460
A
1
2
3
4
5
BCDEFGH
-12V
I2S_SDO
I2S_SCLK
I2S_LRCLK
I2S_OCLK
+3.3V_XM
DAC_RESET
+3.3V
GND
XMSRSEL
+5V_XM
XMERRIRQ
XMCOMSEL
XMDACRST
XMSRRXD
XMSRTXD
XMRST
XM_ERR_IRQ
XM_COM_SEL
XM_RESET
XM_SDO_L
XM_SDI_L
DAC_RESET
+12V
XM_R
XM_L
GND_A
XM_RESET
XM_ERR_IRQ
XM_COM_SEL
XM_SDO_L
XM_SDI_L
NADG-8817
TO NADG-8816 (SD-6:E1)
TO NAAF-8911 (SD-1:C1)
Q2007
TC74VHC541FT
11
Y8
12
Y7
13
Y6
14
Y5
15
Y4
16
Y3
17
Y2
18
Y1
19
_G2
20
VCC
1
_G1
2
A1
3
A2
4
A3
5
A4
6
A5
7
A6
8
A7
9
A8
10
GND
R2012
100
R2013
330
R2014
330
R2021
2.2K
C2021
10/50
R2023
100K
R2024
100K
R2025
2.2K
C2023
821J
C2024
821J
C2025
821J
R2027
2.2K
R2028
2.2K
R2029
3.3K
R2030
3.3K
C2027
10/50
C2028
10/50
C2015
104Z
C2016
10/50
C2017
104Z
C2018
470/6.3
C2036
104Z
C2014
102K
R2015
330
R2016
0
R2033
22
R2034
22
Q2006
TC74HCT7007AF
1
2
3
4
5
6
7
GND
8
OUT4
9
IN4
10
OUT5
11
IN5
12
OUT6
13
IN6
14
VCC
L2005
BLM21PG221SN1
R2036
0
C2001
104Z
C2002
102K
R2001
100K
R2002
100K
R2003
100K
R2005
100K
C2003
104Z
R2007
1K
R2008
100
R2009
100
R2006
1K
C2004
104Z
C2005
104Z
C2006
104Z
L2002
BK1608LM182
R2010
680
R2011
1M
C2007
100/16
C2008
040C
C2009
080D
C2010
104Z
C2011
104Z
C2012
104Z
C2013
104Z
R2031
22(1/2W)
R2032
22(1/2W)
C2022
10/50
R2022
2.2K
R2026
2.2K
C2026
821J
Q2002
AK4384ET
1
MCLK
2
BICK
3
SDTI
4
LRCK
5
PDN
6
SMUTE/CSN
7
ACKS/CCLK
8
DIF0/CDTI
9
P/S
10
AOUTR
11
AOUTL
12
VCOM
13
VSS
14
VDD
15
DZFR
16
DZFL
X2001
45.1584MHz
C2033
470/6.3
Q2004
TA48033AF
3
O
2
G
1
I
R2047
22(1/2W)
C2031
104Z
Q2005
78L05
1
O
3
I
2
G
C2042
104Z
R2004
100K
C2032
104Z
C2029
220/16
C2030
220/16
D2001
UDZS5.1B
C2035
104Z
R2044
220
L2004
BLM21PG221SN1
R2035
0
R2046
0
C2034
100/16
C2044
102K
E2001
P2001
4
3
2
1
D-
D+
+V
GND
E2002
E2003
Q2003
NE5532APSR
3
2
1
8
Q2003
NE5532APSR
6
5
4
7
JL101B
1
2
3
4
5
6
7
8
9
JL5502B
1
2
3
4
5
6
7
C2043
100/16
L2001
LBC2518T2R2M
L2003
LBC2518T2R2M
Q2001
XMDTIC
F2602E-01
1
LSDP
2
VSS
3
SC_TX_OUT
4
VDD
5
SC_RX_IN
6
VSS
7
CMD_SEL
8
VDD
9
ERR_IRQ
10
VSS
11
RST
12
SLAVE
_SEL
13
COMM_RX_DIG
14
COMM_TX_DIG
15
COMM_TX_EN
16
VSS
17
VDD
18
COMM_RX_P
19
COMM_RX_M
20
VDD
21
VSS
22
COMM_TX_M
23
COMM_TX_P
24
VSS
25
VSS
26
OSC_OUT
27
VDD
28
OSC_IN
29
VSS
30
TEST
31
VSS
32
HSDP_DA
33
VDD
34
HSDP_CLK
35
VSS
36
HSDP_EN
37
I2S_DA
38
VSS
39
I2S_CLK
40
VDD
41
I2S_LRCLK
42
VSS
43
I2S_OCLK
44
VSS
45
SAII_CLK
46
VDD
47
SAII_DA
48
SAII_EN
U13
XM PC BOARD
XM
+5V
THE COMPONENTS IDENTIFIED BY MARK ARE CRITICAL FOR SAFETY
REPLACE ONLY WITH PART NUMBER SPECIFIED.
VOLTAGE (MEASURED WITH VOLTMETER) IS DC VOLTAGE.(NO INPUT SIGNAL).
ALL PNP TRANSISTORS ARE EQUIVALENT TO 2SA1015-GR UNLESS OTHERWISE NOTED.
ALL NPN TRANSISTORS ARE EQUIVALENT TO 2SC1815-GR UNLESS OTHERWISE NOTED.
ALL DIODES ARE EQUIVALENT TO 1SS133 UNLESS OTHERWISE NOTED.
ELECTROLYTIC CAPACITORS ( ) ARE IN uF/WV.
ALL CAPACITORS ARE IN pF/50WV UNLESS OTHERWISE NOTED.
EX) 030- 3pF 330- 33pF 331- 330pF 333- 0.033uF
ALL RESISTORS ARE IN OHMS 1/4WATTS UNLESS OTHERWISE NOTED.
THE THICK LINES ON PC BOARD ARE THE PRINTING SIDE OF THE PARTS.
EX) PRINTING SIDE
CIRCUIT IS SUBJECT TO CHANGE FOR IMPROVEMENT.
!
NOTE
<Note>
SD-x:XY is short for Shcematic Diagram-x and
each socket's location, X=A to H, Y=1 to 5.

Table of Contents

Other manuals for Onkyo TX-SR604

Related product manuals