EasyManua.ls Logo

Onkyo TX-SR805

Onkyo TX-SR805
120 pages
To Next Page IconTo Next Page
To Next Page IconTo Next Page
To Previous Page IconTo Previous Page
To Previous Page IconTo Previous Page
Loading...
34
Connecting Your Components
—Continued
Notes:
The AV receiver must be turned on for recording. Recording is not possible while it’s on Standby.
If you want to record directly from your TV or another video source without going through the AV receiver, connect
the audio and video outputs from your TV or other video component directly to the recording VCR/DVR’s audio and
video inputs. See the manuals supplied with your TV or VCR/DVR for details.
•Video signals connected to composite video inputs can only be recorded via the VCR/DVR OUT V jack. So if your
source TV or VCR is connected to a composite video input, the recording VCR/DVR must be connected to the
VCR/DVR OUT V jack. Likewise, video signals connected to S-Video inputs can only be recorded via the VCR/DVR
OUT S jack. So if your source TV or VCR is connected to an S-Video input, the recording VCR/DVR must be
connected to the VCR/DVR OUT S jack.
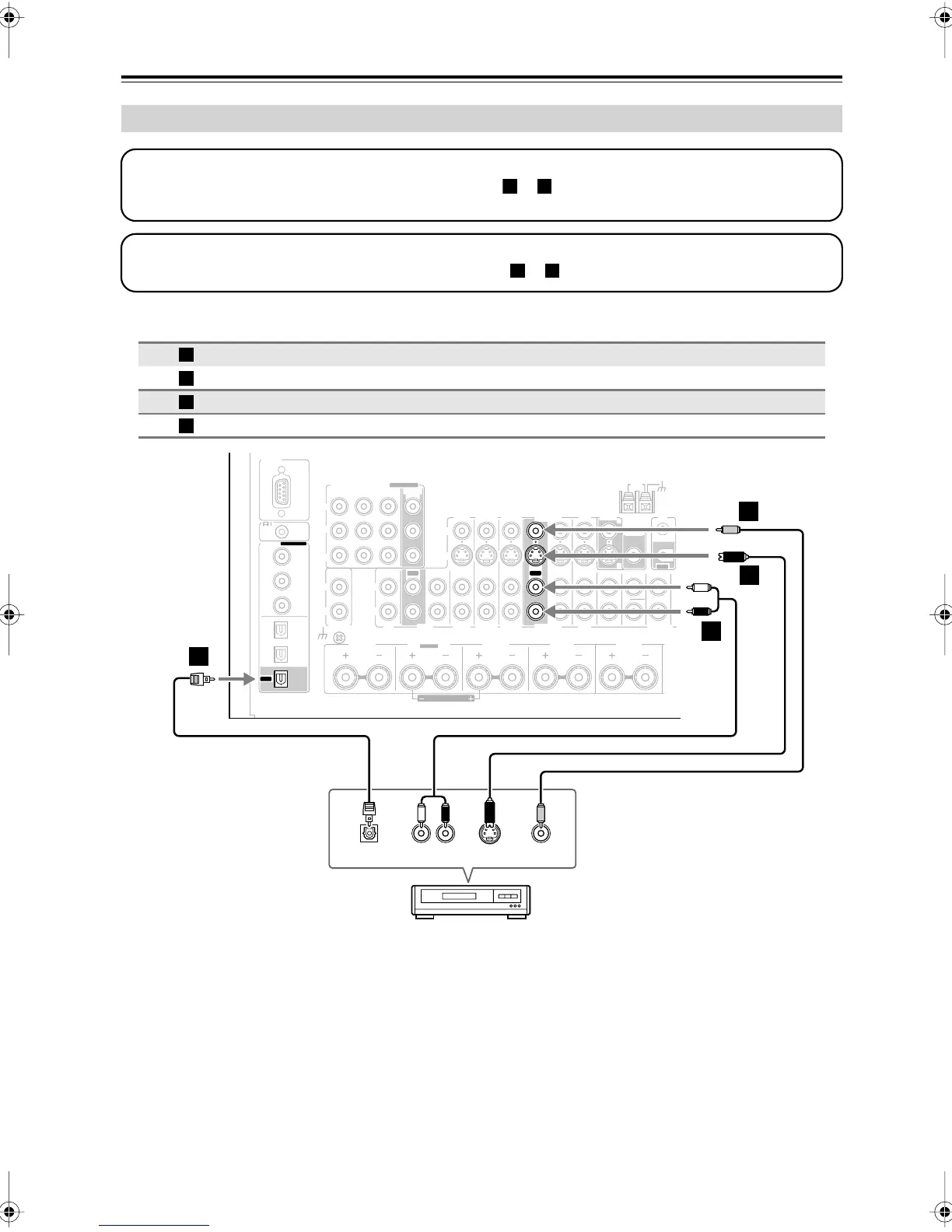
Connecting a VCR or DVR for Recording
Connection AV receiver Signal flow VCR or DVD recorder Picture quality
VCR/DVR OUT S
S-Video input
Better
VCR/DVR OUT V
Composite video input Standard
VCR/DVR OUT L/R
Audio L/R input
DIGITAL OPTICAL OUT
Digital optical input
Step 1: Video Connection
Choose a video connection that matches your VCR or DVR ( or ), and then make the connection. The video
source to be recorded must be connected to the AV receiver via the same type of connection.
A
B
Step 2: Audio Connection
Choose an audio connection that matches your VCR or DVR ( or ), and then make the connection.
a b
A
B
a
b
FRONT R
(BTL)
V
S
MONITOR
OUT
ZONE 2
OUT
RS232
DIGITAL
COAXIAL
OPTICAL
REMOTE
CONTROL
IN 1
IN 1
IN 2
IN IN IN IN
PHONO
ZONE2 R FRONT R SURR R CENTER
SURR BACK R
CD TAPE AUX 1
GAME/TV
GAME/TV CBL/SAT
CBL/SAT
AUX 1 VCR/DVR
VCR/DVR DVD
DVD
IR
IN
GND
IN 2
IN 3
LL
V
S
RR
ASSIGNABLE
(DVD)
(CBL/SAT)
(VCR/DVR)
(GAME/TV)
(CD)
OUT
COMPONENT VIDEO
ASSIGNABLE
IN 3
Y
CB/PB
CR/PR
IN 2 IN
1(DVD)
MONITOR
OUT
OUT
IN IN
OUT
IN IN FRONT CENTER
SUBWOOFER
SURR
MULTI CH
AM
ANTENNA
OUT
Bi-AMP
S VIDEO
IN
AUDIO
IN
VIDEO
IN
LR
OPTICAL
IN
b
A
a
B
VCR or DVR
TX-SR805875En.book Page 34 Thursday, April 26, 2007 3:00 PM

Table of Contents

Other manuals for Onkyo TX-SR805

Related product manuals