EasyManua.ls Logo

Onkyo TX-SR805

Onkyo TX-SR805
120 pages
To Next Page IconTo Next Page
To Next Page IconTo Next Page
To Previous Page IconTo Previous Page
To Previous Page IconTo Previous Page
Loading...
31
Connecting Your Components
—Continued
•With connection , you can listen to and record audio from a DVD or listen in Zone 2 or Zone 3.
•To enjoy Dolby Digital and DTS, use connection or . (To record or listen in Zone 2 or Zone 3 as well, use
and , or and .)
If your DVD player has main left and right outputs and multichannel left and right outputs, be sure to use the
main left and right outputs for connection .
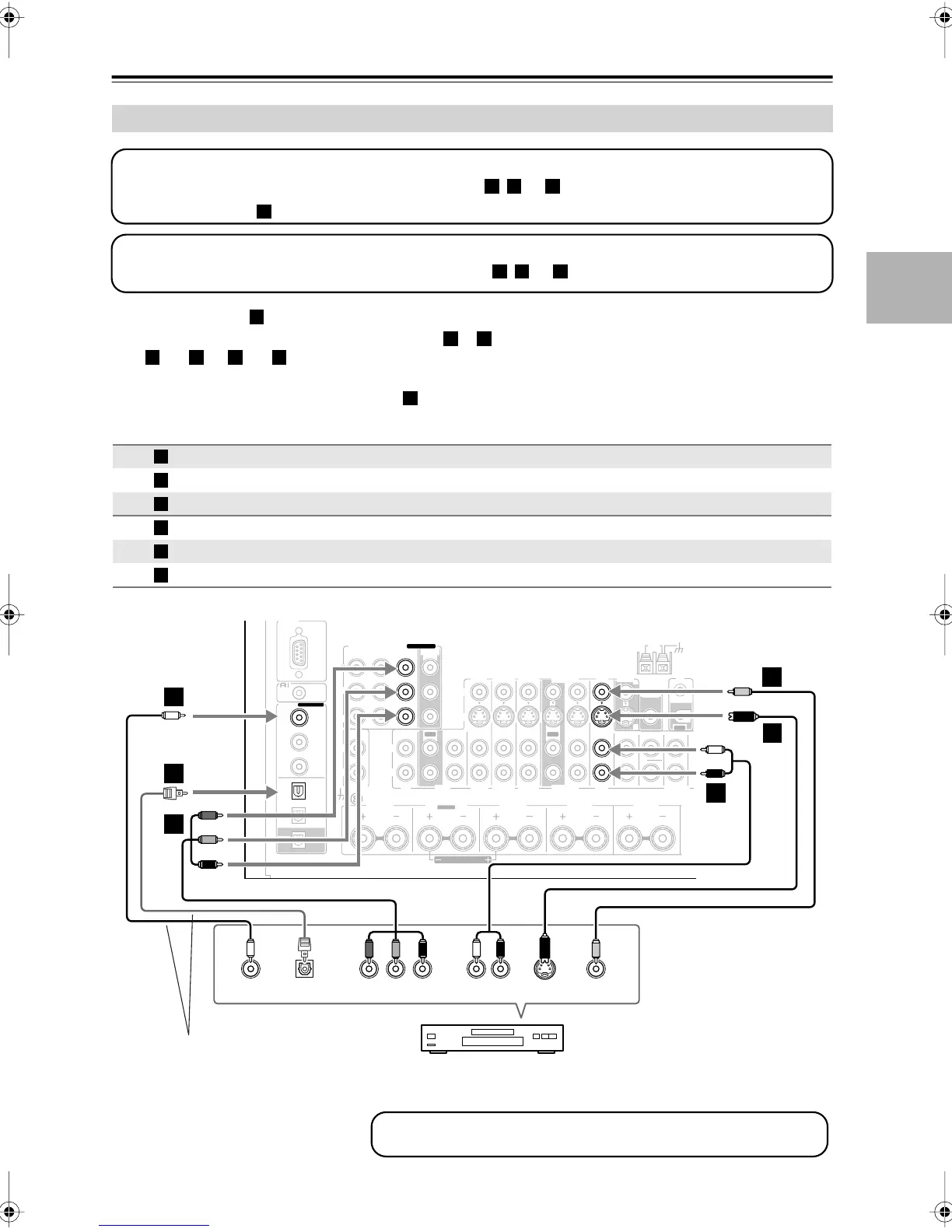
Connecting a DVD player
Connection AV receiver Signal flow DVD player Picture quality
COMPONENT VIDEO IN 1
Component video output
Best
DVD IN S
S-Video output Better
DVD IN V
Composite video output
Standard
DVD IN L/R
Analog audio L/R output
DIGITAL COAXIAL IN 1
Digital coaxial output
DIGITAL OPTICAL IN 1
Digital optical output
Step 1: Video Connection
Choose a video connection that matches your DVD player ( , , or
), and then make the connection.
If you use connection , you must connect the AV receiver to your TV with the same type of connection.
A B C
A
Step 2: Audio Connection
Choose an audio connection that matches your DVD player ( , , or ), and then make the connection.
a
b c
a
b c
a b a c
a
A
B
C
a
b
c
FRONT R
(BTL)
V
S
MONITOR
OUT
ZONE 2
OUT
RS232
DIGITAL
COAXIAL
OPTICAL
REMOTE
CONTROL
IN 1
IN 1
IN 2
IN IN IN IN
PHONO
ZONE2 R FRONT R SURR R CENTER
SURR BACK R
CD TAPE AUX 1
GAME/TV
GAME/TV CBL/SAT
CBL/SAT
AUX 1 VCR/DVR
VCR/DVR DVD
DVD
IR
IN
GND
IN 2
IN 3
LL
V
S
RR
ASSIGNABLE
(DVD)
(CBL/SAT)
(VCR/DVR)
(GAME/TV)
(CD)
OUT
COMPONENT VIDEO
ASSIGNABLE
IN 3
Y
CB/PB
CR/PR
IN 2 IN
1(DVD)
MONITOR
OUT
OUT
IN IN
OUT
IN IN FRONT CENTER
SUBWOOFER
SURR
MULTI CH
AM
ANTENNA
OUT
Bi-AMP
YCOAXIAL
OUT
PB
COMPONENT VIDEO OUT
P
R S VIDEO
OUT
AUDIO
OUT
VIDEO
OUT
LR
OPTICAL
OUT
b
c
A
B
C
B
a
C
DVD player
To connect a DVD player or DVD-Audio/SACD-capable player with a
multichannel analog audio output, see page 32.
Connect one
or the other
TX-SR805875En.book Page 31 Thursday, April 26, 2007 3:00 PM

Table of Contents

Other manuals for Onkyo TX-SR805

Related product manuals