EasyManua.ls Logo

Onkyo TXSR307 - Connecting Your TV or Projector; Video and Audio Connection Steps

Onkyo TXSR307
72 pages
Print Icon
To Next Page IconTo Next Page
To Next Page IconTo Next Page
To Previous Page IconTo Previous Page
To Previous Page IconTo Previous Page
Loading...
22
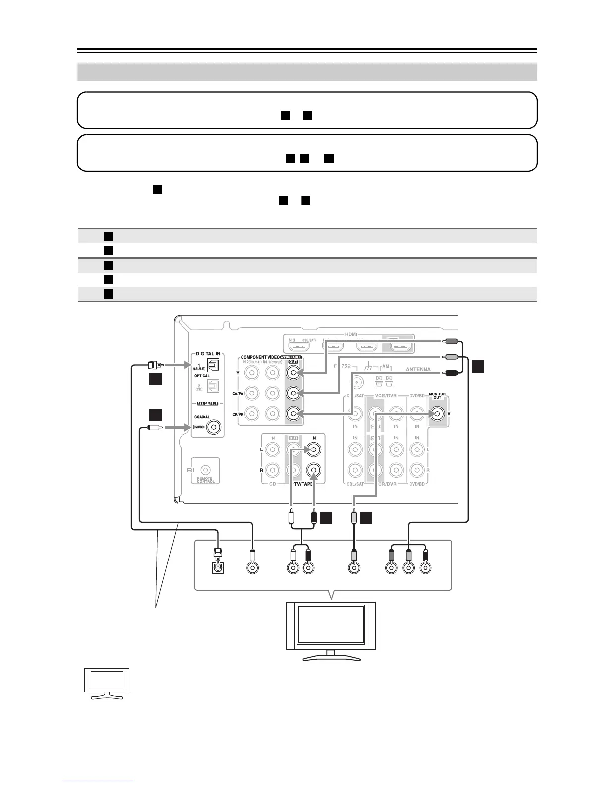
Connecting the AV Receiver—Continued
With connection , you can listen to and record audio from your TV.
To enjoy Dolby Digital and DTS, use connection or .
If your TV has no audio outputs, connect an audio output from your VCR or cable or satellite receiver
to the AV receiver and use its tuner to listen to TV programs through the AV receiver (see pages 24 and
26).
Connecting a TV or Projector
Connection AV receiver Signal flow TV
COMPONENT VIDEO OUT Component video input
MONITOR OUT V Composite video input
TV/TAPE IN L/R Analog audio L/R output
DIGITAL IN COAXIAL (DVD/BD) Digital coaxial output
DIGITAL IN OPTICAL 1 (CBL/SAT) Digital optical output
Step 1: Video Connection
Choose a video connection that matches your TV ( or ), and then make the connection.
A B
Step 2: Audio Connection
Choose an audio connection that matches your TV ( , , or ), and then make the connection.
a b c
a
b c
A
B
a
b
c
Y COAXIAL
OUT
PB
COMPONENT VIDEO IN
P
R OPTICAL
OUT
b
c
A
AUDIO
OUT
VIDEO
IN
L R
C
a
B
TV, projector,
etc.
Connect one or the other
These connection must be
assigned (see page 36)
Hint!

Table of Contents

Related product manuals