EasyManua.ls Logo

Onkyo TXSR307 - Connecting a DVD;BD Player; DVD;BD Player Video;Audio Setup

Onkyo TXSR307
72 pages
Print Icon
To Next Page IconTo Next Page
To Next Page IconTo Next Page
To Previous Page IconTo Previous Page
To Previous Page IconTo Previous Page
Loading...
23
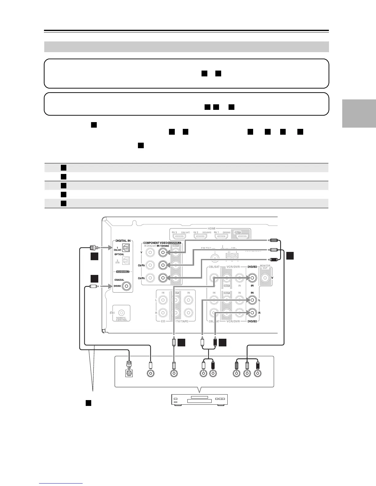
Connecting the AV Receiver—Continued
With connection , you can listen to and record audio from a DVD.
To enjoy Dolby Digital and DTS, use connection or . (To record as well, use and , or and .)
If your DVD/BD player has main left and right outputs and multichannel left and right outputs, be sure to use the main
left and right outputs for connection .
Connecting a DVD/BD player
Connection AV receiver Signal flow DVD/BD player
COMPONENT VIDEO IN 1 (DVD/BD) Component video output
DVD/BD IN V Composite video output
DVD/BD IN L/R Analog audio L/R output
DIGITAL IN COAXIAL (DVD/BD) Digital coaxial output
DIGITAL IN OPTICAL 1 (CBL/SAT) Digital optical output
Step 1: Video Connection
Choose a video connection that matches your DVD/BD player ( or
), and then make the connection.
You must connect the AV receiver to your TV with the same type of connection.
A B
Step 2: Audio Connection
Choose an audio connection that matches your DVD/BD player ( , , or ), and then make the connection.
a b c
a
b c a b a c
a
A
B
a
b
c
YCOAXIAL
OUT
PB
COMPONENT VIDEO OUT
P
RAUDIO
OUT
VIDEO
OUT
LR
OPTICAL
OUT
b
c
A
C
a
B
DVD/BD player
Connect one or the other
Connection must be
assigned (see page 36)
c

Table of Contents

Related product manuals