EasyManua.ls Logo

Panasonic CU-4E24RBU - 6 Wiring Connection Diagram; Cu-3 E19 Rbu

Panasonic CU-4E24RBU
196 pages
Print Icon
To Next Page IconTo Next Page
To Next Page IconTo Next Page
To Previous Page IconTo Previous Page
To Previous Page IconTo Previous Page
Loading...
21
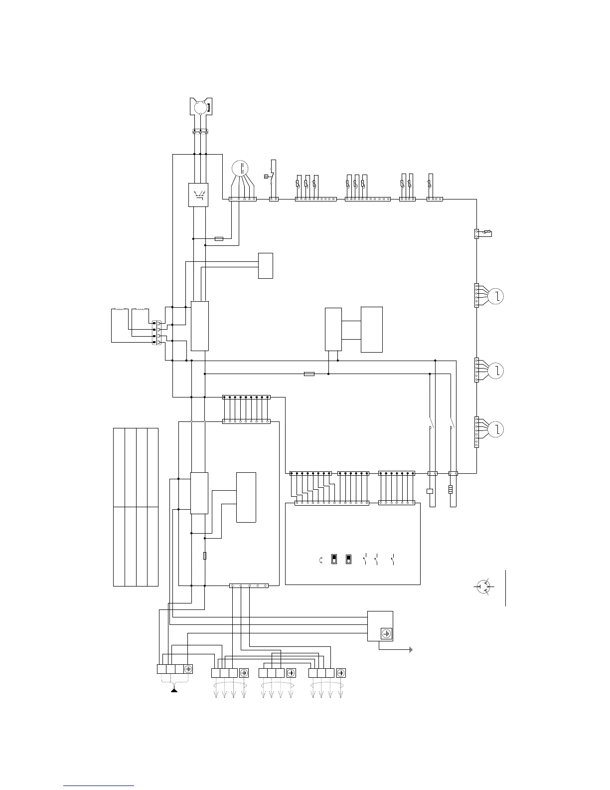
6. Wiring Connection Diagram
6.1 CU-3E19RBU
R
e
s
i
s
t
a
nc
e
o
f
C
o
m
p
r
e
s
s
o
r
W
in
d
ing
s
CONNECTION
U-V
U-W
V-W
0.72
0.73
0.71
5KD184XAB21 ()
BLK
BLK
1
2
3
W
W
W
W
BLK
Y/G
Y/G
R
1
CN-COM
(WHITE)
FUSE 401
(30A 250V)
ACL1
(BLACK)
ACN1
(WHITE)
FG1
(GREEN)
FG2
(GREEN)
CN-BLK (BLACK)
RECTIFICATION
CIRCUIT
RECTIFICATION
CIRCUIT
SWITCHING
POWER SUPPLY
CIRCUIT
ELECTRONIC CONTROLLER
(MAIN)
ELECTRONIC CONTROLLER (NOISE FILTER)
ELECTRONIC CONTROLLER
(DISPLAY)
PFC
CIRCUIT
AC-WHT
(
WHITE
)
Q10
U
W
V
(
RED
)
(
YELLOW
)
(
BLUE
)
P
N
U
V
W
W
B
R
R
R
R
1
33
11
1
1
1
10
11
1
1
4
4
2
4
4
4
1
1
7
CN-FM1
(WHITE)
CN-PSW1
(BLUE)
CN-TH3
(WHITE )
CN-TH4
(WHITE)
(WHITE)
CN-TH1
(YELLOW)
CN-TH2
t
t
t
t
t
t
t
t
t
t
FAN MOTOR
HIGH PRESSURE SW.
LIQUID PIPE TEMP. SENSOR (UNIT A) (THERMISTOR)
LIQUID PIPE TEMP. SENSOR (UNIT B) (THERMISTOR)
LIQUID PIPE TEMP. SENSOR (UNIT C) (THERMISTOR)
GAS PIPE TEMP. SENSOR (UNIT A) (THERMISTOR)
GAS PIPE TEMP. SENSOR (UNIT B) (THERMISTOR)
GAS PIPE TEMP. SENSOR (UNIT C) (THERMISTOR)
OUTDOOR TEMP. SENSOR (THERMISTOR)
HEAT EXCHANGER TEMP. SENSOR (THERMIS TOR)
DEFROST TEMP. SENSOR (THERMISTOR)
M
BLK
B
Y
Y
R
CONNECTOR
WHITE
COMPRESSOR
YELLOW (YEL)
OR T (W)
(TRADEMARK)
THE PARENTHESIZED LETTERS IS
INDICATED ON TERMINAL COVER
COMP. TERMINAL
BLUE (BLU)
OR S (V)
RED (RED)
OR R (U)
MS
3~
B
Y
AC-BLK
(
BLACK
)
FUSE 2
(T2.5A L250V)
FUSE 1
(T3.15A L250V)
CN-DATA
(
WHITE
)
CN-DATA
(
WHITE
)
CN-WHT
(
WHITE
)
W
BLK
BLK
REACTOR
REACTOR
L2-O
(BLK)
L1-O
(BLK)
L2-I
(GRY)
L1-I
(GRY)
BLK
BLK
GRY
GRYGRY
GRY
BLK
CONNECTOR
WHITE
1
W
W
W
W
W
W
W
W
W
1
99
NOISE FILTER
CIRCUIT
COMMUNICATION
CIRCUIT
G
G
CONTROL BOARD
CABINET SIDE PLATE
3
5
7
9
1
W
W
W
W
W
W
W
W
W
W
W
W
W
W
W
W
W
W
W
W
W
1
1
6
11
7
1
1
3
3
1
1
8
6
7
JP1
COOL ONLY
CN-DISP1
(WHITE)
CN-DISP1
(WHITE)
CN-DISP2
(WHITE )
CN-NMODE
(YELLOW)
CN-NMODE1
(WHITE)
POWER SAVE
PRIORITY MODE
PUMP DOWN
OPERATION TEST
WIRING CHECK
CN-HOT
(BLUE)
(WHITE)
CN-EV1
(YELLOW)
CN-EV2
1
6
(BLUE)
CN-EV3
12
MMM
(WHITE)
CN-DIS
DISCHARGE TEMP.
SENSOR (THERMISTOR)
UNIT C
ELECTRO-MAGNETIC COIL
(EXPANSION VALVE)
UNIT B
ELECTRO-MAGNETIC COIL
(EXPANSION VALVE)
UNIT A
ELECTRO-MAGNETIC COIL
(EXPANSION VALVE)
ELECTRO MAGNETIC COIL
(4-WAY VALVE)
REMARKS
BLU/B : BLUE
BLK : BLACK
W : WHITE
R/RED : RED
Y/YEL : YELLOW
GRY : GRAY
G : GREEN
ORG : ORANGE
Y/G : YELLO W/GREEN
BR : BROWN
HEATER
CN-HT
(BLACK)
RY-HOT
RY-HT
14
8
B
Y
L1
L2
TERMINAL BOARD
TERMINAL BOARD
TO INDOO R UNIT A
1
2
3
BLK
TO INDOOR UNIT B
1
2
3
TO INDOOR UNIT C
SINGLE PHASE
POWER SUPPLY
A
C 208/230V 60H z

Table of Contents

Related product manuals