EasyManua.ls Logo

Panasonic CU-4E24RBU - Cu-4 E24 Rbu

Panasonic CU-4E24RBU
196 pages
Print Icon
To Next Page IconTo Next Page
To Next Page IconTo Next Page
To Previous Page IconTo Previous Page
To Previous Page IconTo Previous Page
Loading...
30
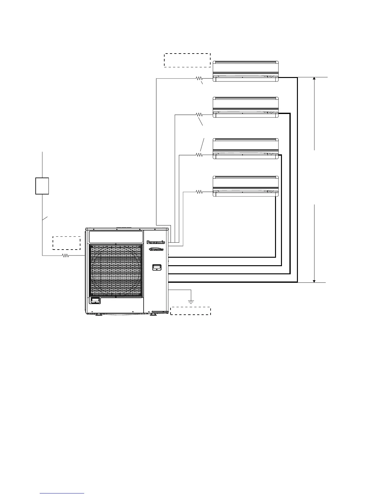
9.2 CU-4E24RBU
9.2.1 Check Points
Allowable
elevation:
15 m (49.2 ft) max.
elevation between
The allowable
each of the indoor
units and between
the indoor and
outdoor units.
Flexible cord x 4 core
(polychloroprene sheathed)
(Not included in the unit)
(Not included in the unit)
(Not included in the unit)
Unit B
Unit C
Unit D
Unit A
Applicable connecting tube kit:
CZ-3F type
Unit A Maximum pipe length: 25 m (82.0 ft)
Unit B Maximum pipe length: 25 m (82.0 ft)
Unit C Maximum pipe length: 25 m (82.0 ft)
Unit D Maximum pipe length: 25 m (82.0 ft)
Indoor/outdoor unit
connection cables
Flexible cord x 4 core
(polychloroprene sheathed)
(Not included in the unit)
Flexible cord x 4 core
(polychloroprene sheathed)
Outdoor unit power supply:
Single-phase 208-230V, 60Hz
45A switch
(circuit breaker)
(Not included in the unit)
Flexible cord x 3 core
(Not included in the unit)
Outside
wiring work
Grounding work
Total maximum pipe length: 70 m (229.6 ft)
Air purging: Air purging by vacuum pump.

Table of Contents

Related product manuals