EasyManua.ls Logo

Panasonic DMR-EZ47VP

Panasonic DMR-EZ47VP
122 pages
To Next Page IconTo Next Page
To Next Page IconTo Next Page
To Previous Page IconTo Previous Page
To Previous Page IconTo Previous Page
Loading...
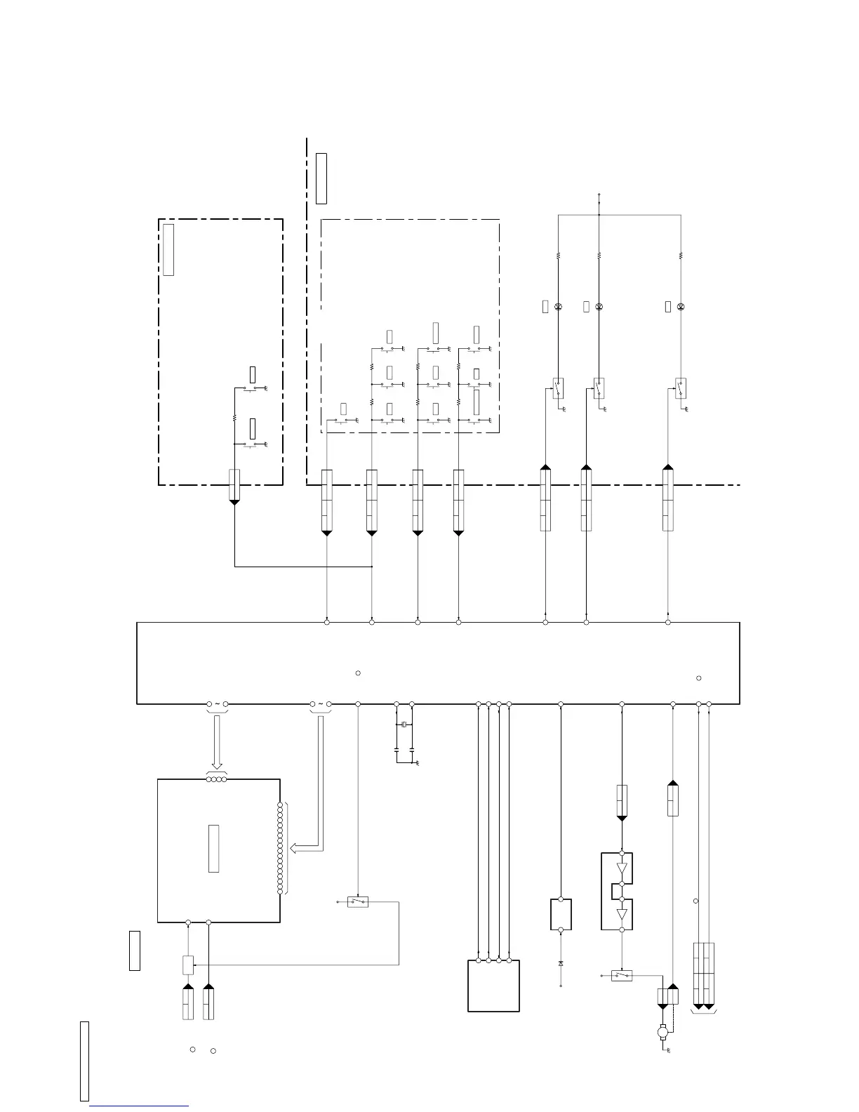
11.5. Analog Timer Block Diagram
3
FILAMENT ON
48
65 S18
S1
44
47 G4
G1
IC37001
(RESET)
IC6001
IC7501
< OPERATION KEY >
S27509
SELECT
S27507
D2V
S27506
REC
S27502
CH DOWN
S27508
V2D
S27504
CH UP
S27501
OPEN/CLOSE
S27503
STOP
S27505
PLAY
S27510
RST
SCLK
(FAN MOTOR DRIVE)
Q37001
X SW +12.5V
QR7502
+5V
3
P37001
1
P37001
1 3
(FAN MOTOR DRIVE)
7 5
FAN MOTOR
M
(SYSTEM CONTROL/SERVO/TIMER)
VTR S-DATA CLK
VTR S-DATA IN
VTR S-DATA OUT
VTR TIMER CS
70
69
68
15
X SW+6V
DMR-EZ47VP/EZ475VP
Analog Timer Block Diagram
DUB LED
DVD LED
16KEY IN1
37RST KEY
17KEY IN2
18KEY IN3
66
86
1
2
3
P6003P31903
8
DISPLAY
DRIVE
DVD
D27503
(DVD LED DRIVE)
QR27503
5
P31903 P6003
9
DUB
D27501
(DUBBING LED DRIVE)
QR27501
6
P31906
VHS LED 68 VHS
D27505
(VHS LED DRIVE)
QR27505
4
PP27501
5
6
4
P6001 P31905
P31906 PP27501P6001 P31905
P31906 PP27501P6001 P31905
P31906 PP27501P6001 P31905
P31906 PP27501P6001 P31905
P31906 PP27501P6001 P31905
1
7
P31906 PP27501P6001 P31905
7
2
3
TIMER DISPLAY
VDD
FAN LOCK88
OUT
FAN PWM
94
MAIN P.C.B.
FRONT (R) P.C.B.
(TIMER CPU)
DP7501
28 7
291G
142G
113G
44G
P16
6
P17
5
P18
P1
27
P2
26
P3
24
P4
23
P5
22
P6
20
P7
19
P8
17
P9
16
P10
15
P11
13
P12
12
P13
10
P14
9
P15
F-
F+
1
32
Q7501
1
P6002P31904
1
P6002P31904
2
P.C.B.
DIGITAL
TO
IC1400-
POWER & DIGITAL I/F P.C.B.
FROM
20
L
H
T1130-
POWER & DIGITAL I/F P.C.B.
FROM
6 TBUS CLK
6
P56001 P37101
11
P31904 P6002
HDMI P5 ON
39 HDMI P ON [5V]
17
P56001 P37101
17
P31904 P6002
IC7503
X SW+5.8V
VOUT 12 RESET8
32
S-DATA CLOCK
VTR
S-DATA IN
VTR
31
30
S-DATA OUT
VTR
TIMER CS IN
VTR
83
X7501
11 10MHz IN
10MHz OUT10
FRONT (L) P.C.B.
3
PP4601PS6001
S7701 S7702
POWER EJECT
H
DMR-EZ47VP / DMR-EZ475VP
58

Table of Contents

Related product manuals