EasyManua.ls Logo

Panasonic DMR-EZ47VP

Panasonic DMR-EZ47VP
122 pages
To Next Page IconTo Next Page
To Next Page IconTo Next Page
To Previous Page IconTo Previous Page
To Previous Page IconTo Previous Page
Loading...
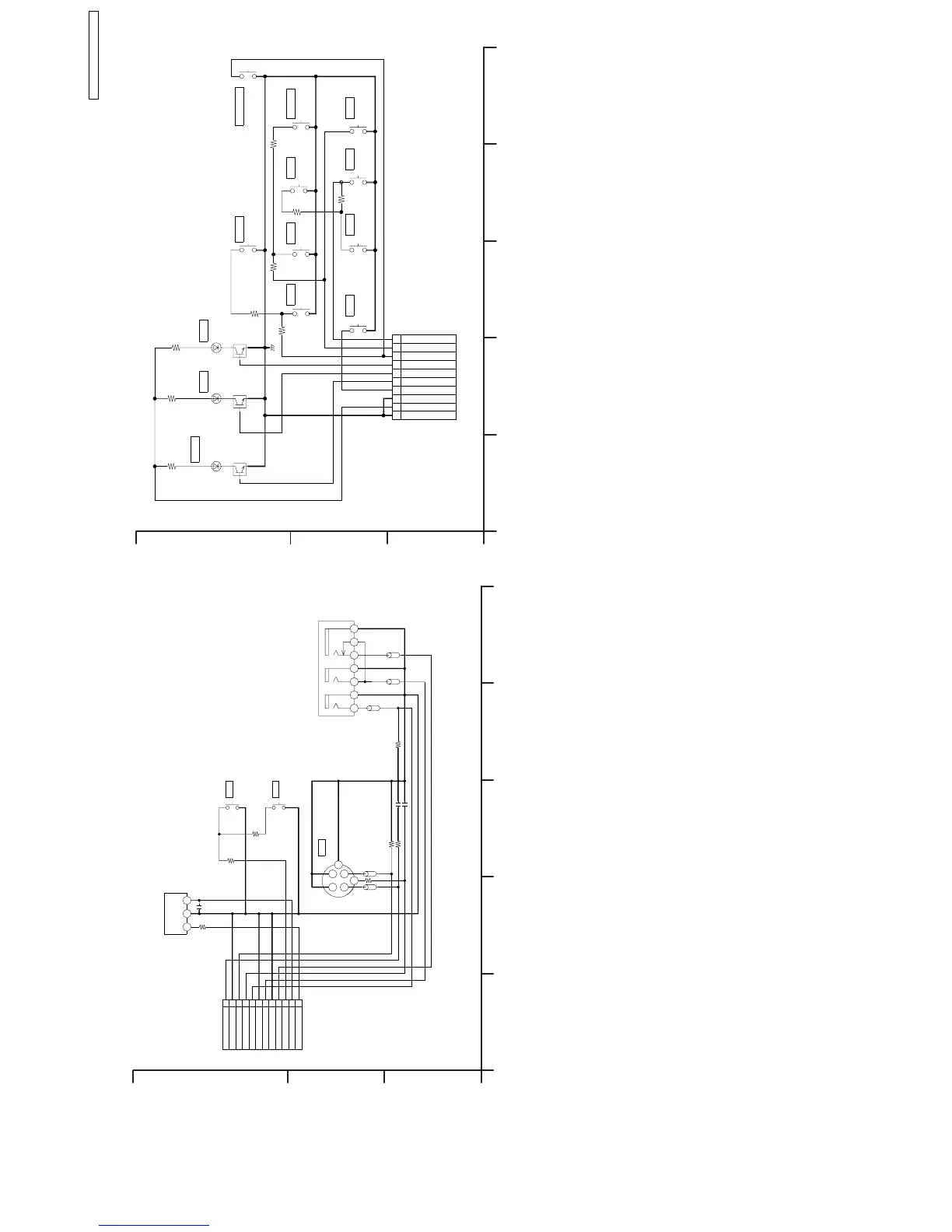
12.19. Front (L) Schematic Diagram
367 45 12
JK4600
K2HA307A0009
K2HA307A0011
ERJ3GEY0R00V
LB3302
R3803 75
ERJ3GEY0R00V
LB4301
LB4302
ERJ3GEY0R00V
21 3
PNA4618M13VT
IC7701
220
R7703
7
9
10
8
4
5
1
3
2
6
12
11
K1KA12B00136
PP4601
TO PS6001
MAIN P.C.B.
(SYSCON/SERVO/TIMER SECTION)
C7701
0.1
12K
R7701
S7702
15K
R7702
S7701
5
6
4
2
3
1
JK3802
K1CB104A0017
LB3301
ERJ3GEY0R00V
R3801 75
R3802 75 C3801 0.01
C3802 0.1
R3804
1K
LB3303
ERJ3GEY0R00V
or
S1 IN
GND
GND
L2 SW
CPN Y IN2
L2 IN[L]
VIDEO IN2
CPN C IN2
IR
AD5V
GND
KEY 1
L2 IN[R]
EJECT
POWER
54321
A
B
C
DMR-EZ47VP/EZ475VP
Front (L)
Schematic Diagram
12.20. Front (R) Schematic Diagram
S27506
S27507
R27516
2700
B3ACA0000273
D27503
QR27505
D27501
B3AAA0000752
QR27501
QR27503
R27505
390
R27501
270
R27503
390
S27509
D27505
B3ADA0000173
2200
R27532
R27502
1500
R27508
1500
S27502S27504
S27501
R27517
2200
S27508
1500
R27509
S27510
6
8
9
7
2
1
4
5
3
10
PP27501
K1KA10B00196
S27505 S27503
SELECT OPEN/CLOSE
REC CH UP CH DOWN
PLAY
STOPV2D
VHS
DUB_RED
DVD
D2V
RST
KEY_IN1
GND
GND
VHS_LED
RST_KEY
DUB_LED
DVD_LED
KEY_IN3
LED6V
TO P31906
POWER & DIGITAL I/F P.C.B.
(DIGITAL I/F SECTION)
KEY_IN2
54321
A
B
C
DMR-EZ47VP/EZ475VP
Front (R)
Schematic Diagram
DMR-EZ47VP / DMR-EZ475VP
83

Table of Contents

Related product manuals