EasyManua.ls Logo

Panasonic KX-FL612CX - High Voltage Section

Panasonic KX-FL612CX
266 pages
To Next Page IconTo Next Page
To Next Page IconTo Next Page
To Previous Page IconTo Previous Page
To Previous Page IconTo Previous Page
Loading...
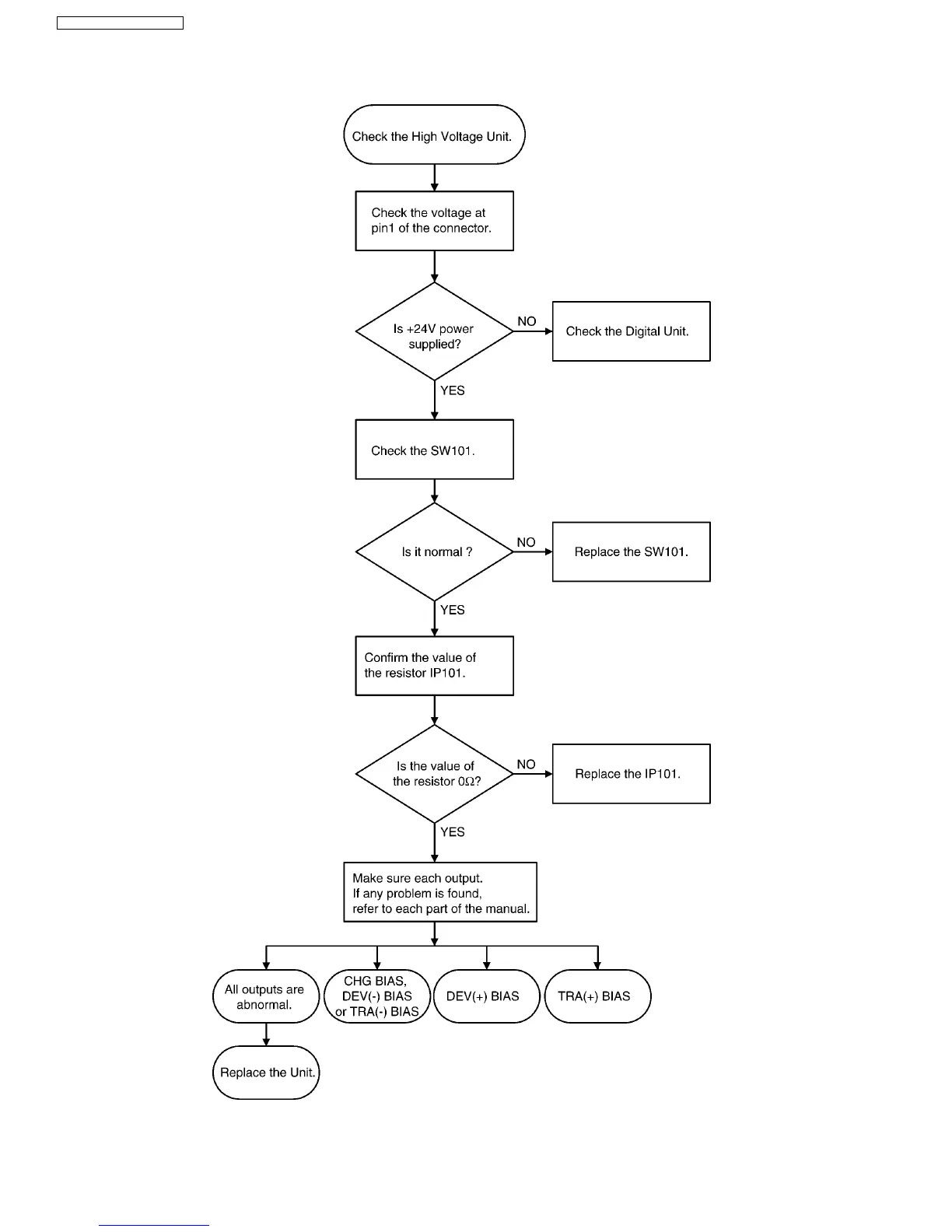
6.5.16. HIGH VOLTAGE SECTION
140
KX-FL612CX / KX-FL612CX-S

Table of Contents

Related product manuals