EasyManua.ls Logo

Panasonic KX-FL612CX - 6.5.3 Initialization; Initialization Procedures

Panasonic KX-FL612CX
266 pages
To Next Page IconTo Next Page
To Next Page IconTo Next Page
To Previous Page IconTo Previous Page
To Previous Page IconTo Previous Page
Loading...
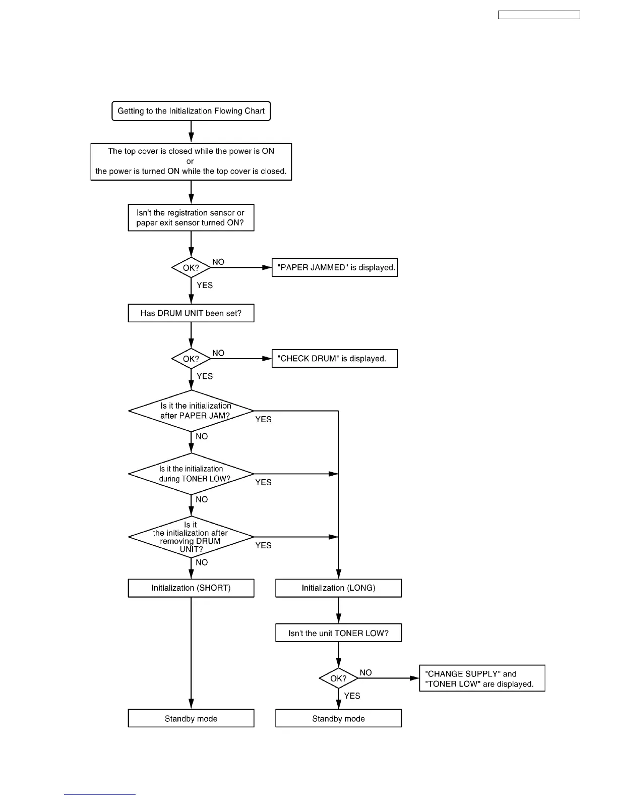
6.5.3. INITIALIZATION
There are two types of initialization, one is the short initialization (about 3 seconds) and the other is the long initialization (about
10 seconds). The short initialization makes the unit enter the standby mode. The long initialization makes the unit enter the
standby mode after cleaning or detecting the rest of toner.
77
KX-FL612CX / KX-FL612CX-S

Table of Contents

Related product manuals