EasyManua.ls Logo

Panasonic KX-TG6841B

Panasonic KX-TG6841B
97 pages
To Next Page IconTo Next Page
To Next Page IconTo Next Page
To Previous Page IconTo Previous Page
To Previous Page IconTo Previous Page
Loading...
10
KX-TG6841B/KX-TG6842B/KX-TG6843B/KX-TG6844B/KX-TG6845B/KX-TG6873B/KX-TGA680B
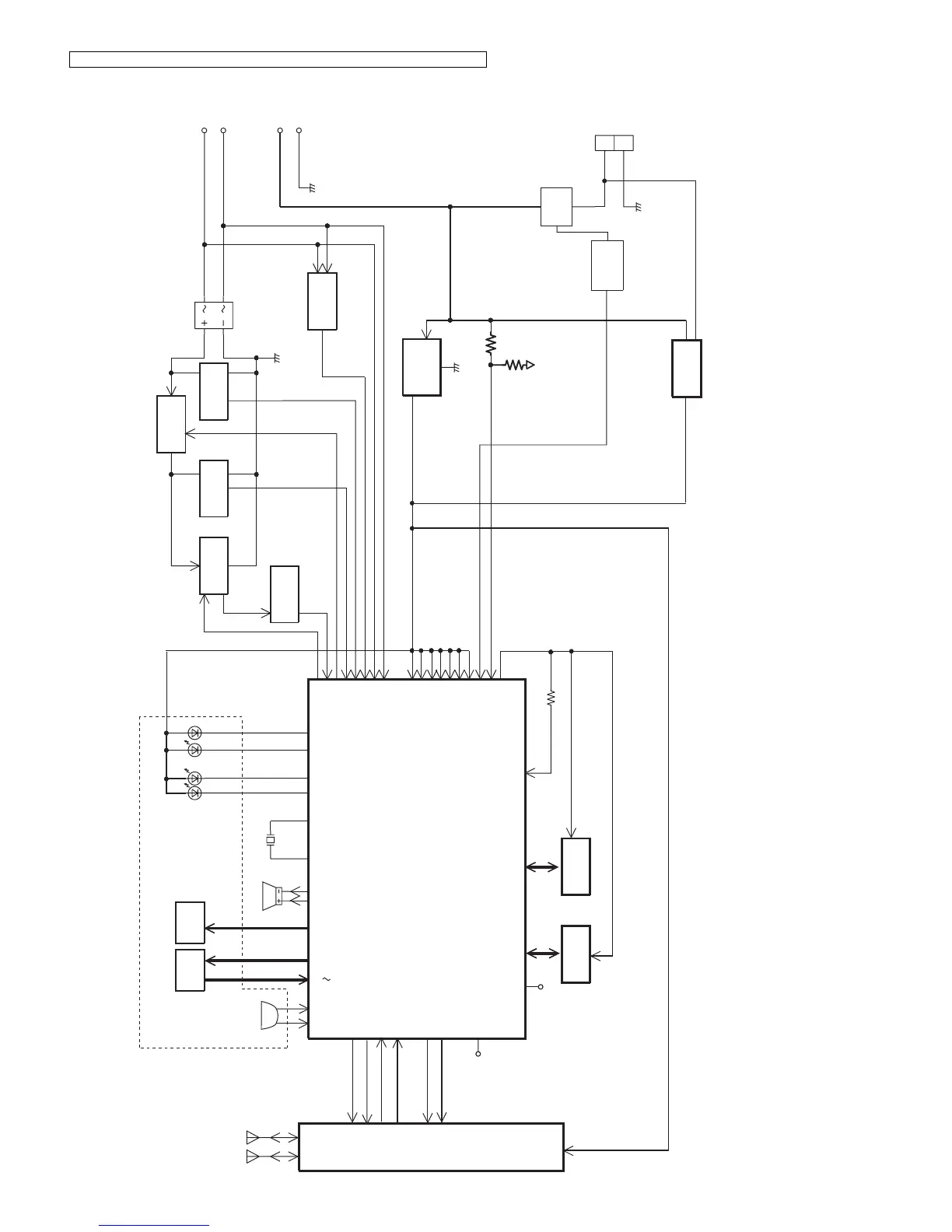
4.2. Block Diagram (Base Unit_Main)
Operational P.C. Board
D101
CHARGE_CONTACT
+
-
SP
X501
13.824 MHz
MIC
+-
ANT2ANT1
TEL JACK
L1T
L1R
DCP
DCM
DC JACK
RLY
SIDE TONE
CIRCUIT
Q161
Q141
BELL
DETECT
HOOK
BELL
Q111
LIN
LOUT
RF_PART
HSMIP
HSMIN
IC501
BBIC
INUSE
DETECT 2
INUSE
DETECT 1
RECEIVE
AMP
DCIN 1
DCIN 2
IC302
VCCPA
VBAT_APU
VBAT
VCC_FE
VCC_IF
VCC_VCO
DCINS
CHARGE_DET
3.0V
DOUBOUT
SCL, SDA
WP
VDD
ANS_LED
SP_LED
IC601
FLASH
MEMORY
IC611
EEPROM
MEMORY
KEYS
LCD
R151,R152
R131, R133
Q171
VBAT
DL,CS
MSG_LED
LCD_BLT
KEY 1
MIP
MIN
6
KEY A~E
CS, CD, SID
SCL, RST
SPOUTN
SPOUTP
3.0 V
REGULATOR
Power supply
at AC failure
CLK,DO
STM/CKM
R371
R372
Q701, Q702
CHARGE
DETECT
VCCA
VCC
KX-TG6841/6842/6843/6844/6845/6873 BLOCK DIAGRAM (Base Unit_Main)
ANT2
ANT1
RXp
RXn
TXp
TXn
RESET
RSTN

Table of Contents

Related product manuals