EasyManua.ls Logo

Panasonic KX-TG8421EB - Page 44

Panasonic KX-TG8421EB
110 pages
To Next Page IconTo Next Page
To Next Page IconTo Next Page
To Previous Page IconTo Previous Page
To Previous Page IconTo Previous Page
Loading...
44
KX-TG8421E/KX-TG8422E/KX-TG8423E/KX-TG8424E/KX-TGA840E
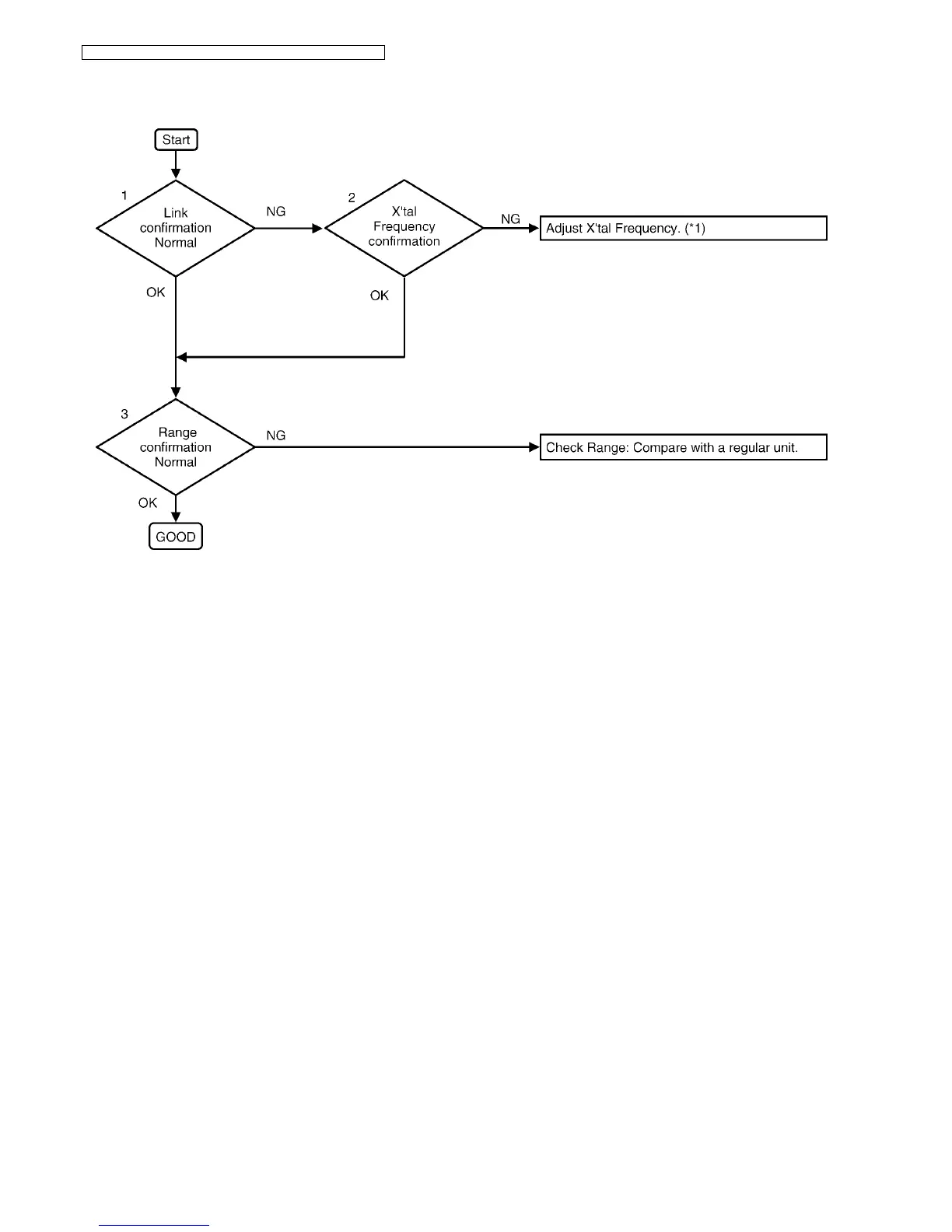
9.1.4.2. RF Check Flowchart
Each item (1 ~ 3) of RF Check Flowchart corresponds to Check Table for RF part (P.45).
Please refer to the each item.
Note:
(*1) Base unit - refer to (G) of Check Point (Base Unit) (P.48)
Handset - refer to (H) of Check Point (Handset) (P.52)

Table of Contents

Related product manuals