EasyManua.ls Logo

Panasonic KX-TGC220AL - Controls Overview

Panasonic KX-TGC220AL
86 pages
To Next Page IconTo Next Page
To Next Page IconTo Next Page
To Previous Page IconTo Previous Page
To Previous Page IconTo Previous Page
Loading...
11
KX-TGC220/KX-TGC222/KX-TGC223/KX-TGCA20
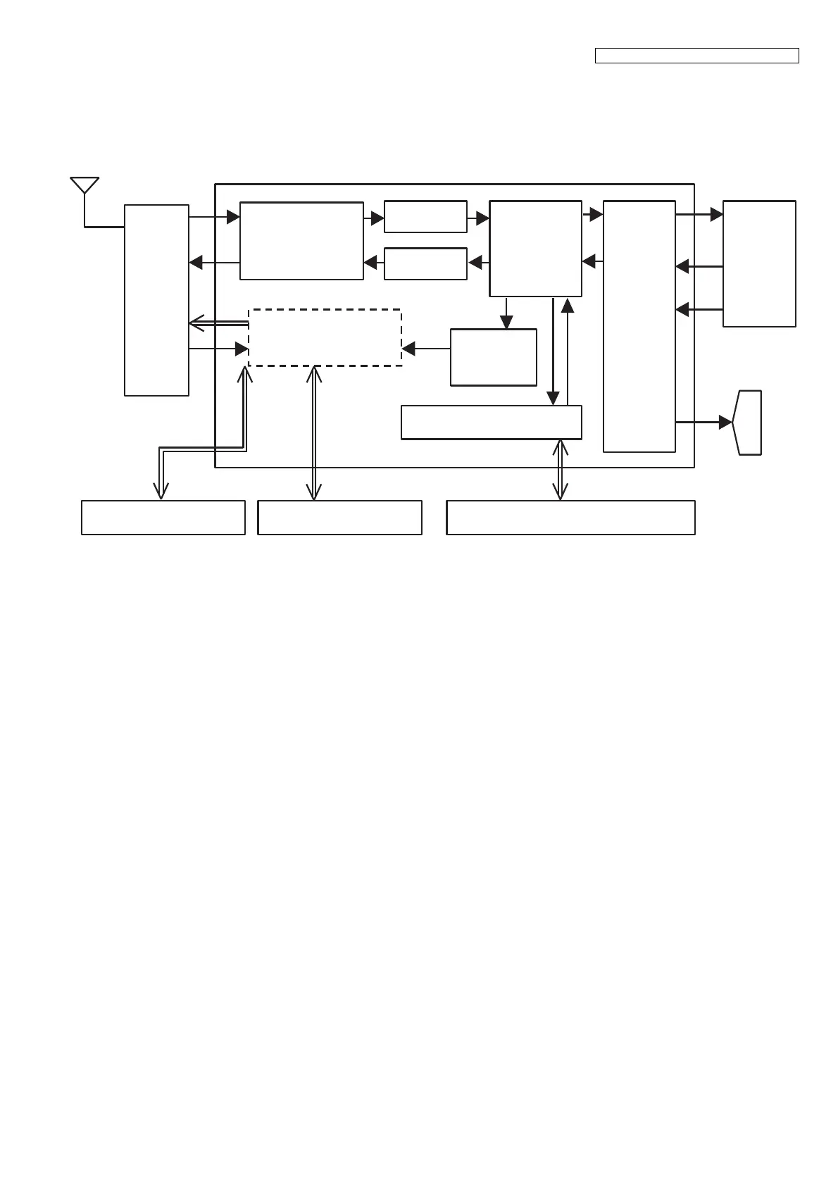
4.4. Circuit Operation (Base Unit)
General Description:
(BBIC, Flash Memory, EERROM) is a digital speech/signal processing system that implements all the functions of speech
compression, record and playback, and memory management required in a digital telephone answering machine.
The BBIC system is fully controlled by a host processor. The host processor provides activation and control of all that functions
as follows.
4.4.1. BBIC (Base Band IC: IC501)
Voice Message Recording/Play back
The BBIC system uses a proprietary speech compression technique to record and store voice message in Flash Memory.
An error correction algorithm is used to enable playback of these messages from the Flash Memory.
DTMF Generator
When the DTMF data from the handset is received, the DTMF signal is output.
Synthesized Voice (Pre-recorded message)
The BBIC implements synthesized Voice, utilizing the built in speech detector and a Flash Memory, which stored the vocabulary.
Caller ID demodulation
The BBIC implements monitor and demodulate the FSK/DTMF signals that provide CID information from the Central Office.
Digital Switching
The voice signal from telephone line is transmitted to the handset or the voice signal from the handset is transmitted to the
Telephone line, etc. They are determined by the signal path route operation of voice signal.
Block Interface Circuit
RF part, LED, Key scan, Speaker, Telephone line.
4.4.2. Flash Memory (IC601)
Following information data is stored.
Voice signal
ex: Pre-recorded Greeting message, Incoming message
4.4.3. EEPROM (IC611)
Following information data is stored.
Settings
ex: message numbers, ID code, Flash Time, Tone/Pulse
RF part
ADPCM
Analog
Front
End
&
Multi-
plexer
TEL
Line
Interface
Digital
Speech
Processor
Caller ID
Modem
Digital TAM System
Flash Memory IC601
Host CPU
BBIC (IC501)
TDD & TDMA
with FHSS
Processor
ADPCM
Keys/ LEDs/ ChargeEEPROM I C6 1 1

Table of Contents

Other manuals for Panasonic KX-TGC220AL

Related product manuals