EasyManua.ls Logo

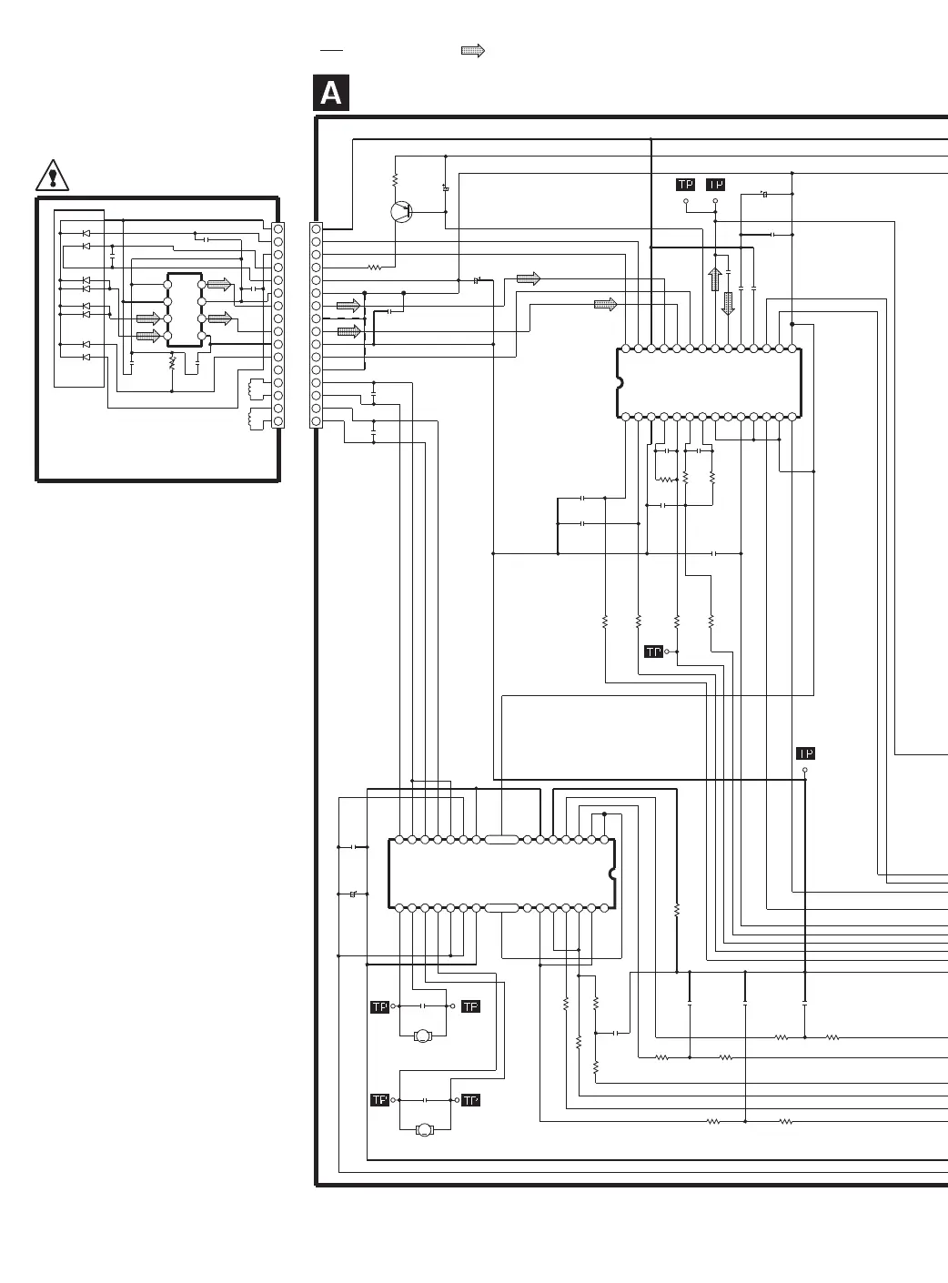
Panasonic SA-AK22 - CD Servo Circuit; Optical Pickup Circuit

Panasonic SA-AK22
130 pages
Print Icon
To Next Page IconTo Next Page
To Next Page IconTo Next Page
To Previous Page IconTo Previous Page
To Previous Page IconTo Previous Page
Loading...
30
29
22 28272625
7 6 5 4 3 2 1
23 24
2120
1915 16 17 18
14 13 12 11 10
9 8
IC703
IC703
AN8739SBE2
FOCUS COIL/
TRACKING COIL/
TRA
VERSE MOTOR/
SPINDLE MOTOR DRIVE
R729
3.9K
R728
3.9K
R727
3.9K
R749
4.7K
R723
6.8K
R731
6.8K
R725
390
R715
1K
R724
18K
R735
100
R736
100
R701
4.7
R704
1K
R744
120K
R705
150K
R702
10K
R706
1K
R707
39K
R708
22K
C752
1000P
C739
1500P
C715
2700P
C704
0.1
C742
0.027
C747
180P
C710
120P
C749
2200P
C713
0.1
C707
0.027
C702
0.1
C706
2700P
C712
0.1
C711
0.1
C751
0.1
C750
0.1
C736
0.1
C737
0.1
C735
0.1
C
C
C
C
C
C738
0.01
C703
6.3V100
C701
6.3V33
C714
6.3V100
C734
10V220
M
M701
M
M702
1
3
5
7
9
8
6
4
2
10
11
12
13
14
15
16
CN701
1
3
5
7
9
8
6
4
2
10
11
12
13
14
15
16
Q701
Q701
2SA1037AKSTX
LASER POWER DRIVE
15
21
20
19
18
17
16
24
23 2228
27
26
25
14
1312
11
10
9
8
7
6
5
4
3
2
1
IC701
IC701
AN8885SBE1
SER
VO AMP
8
1
2
3
4
5
6
7
VCC
NC
38
37
35
36
33
29
30
GND
TEN
FEN
FEOUT
FBAL
TBAL
TEOUT
CEA
RF
LPD
LD
RFIN
PDF
PDE
PDB
PDA
VREF
ENV
OFTR
/RFDET
GND
LDON
BDO
VCC
SP MOTOR
TRV MOTOR
NC
RSTIN
IN3
IN4
VREF
NC
/RST
GND
GND
PVCC2
PGND2
D4+
D4-
D3+
D3-
PGND1
PVCC1
NC
D2+
D2-
D1+
D1-
IN1
NC
PC2
NC
IN2
GND
CSBRT
LASER DIODE
11
12
10
6
8
5
4
9
2
3
GND
VCC
AIN
BIN
VREF
NAOUT
GND
NBOUT
F+
F-
T+
T-
LPD
VREF
NA
NB
GND
LD GND
LD
PDE
PDF
VCC
NC
PDOWN
NC
NC
NC
28
3.3V((3V))
3.3V((3V))
3.3V((3.5V))
3.3V
7.3V
7.3V
7.3V
1.6V
1.6V
1.6V
3.3V((3.5V))
3.3V
3.7V((3.5V))
3.7V((4.1V))
1.6V
1.6V
3.2V((0V))
1.6V
1.6V
3.2V
2.7V
((2.3V))
0.9V
((2V))
R750
4.7
SCHEMATIC DIAGRAM -1
CD SERVO CIRCUIT
OPTICAL PICKUP CIRCUIT
: CD SIGNAL LINE
1.6V
1.6V
1.6V
1.6V
3.2V
0V((0.2V))
2.7V((2.3V))
0.9V((1.4V))
0.7V
1.9V
1.6V
0V
0V((3.1V))
1.6V
1.6V
1.6V
1.6V
1.6V
1.6V
1.6V
1.6V
0V
0V((3.2V))
: +B SIGNAL LINE
www.freeservicemanuals.info
12/10/2014
Digitized in Heiloo, Holland

Table of Contents

Other manuals for Panasonic SA-AK22

Related product manuals