EasyManua.ls Logo

Panasonic SA-MAX8000GN - Disassembly Flow Chart

Panasonic SA-MAX8000GN
104 pages
Print Icon
To Next Page IconTo Next Page
To Next Page IconTo Next Page
To Previous Page IconTo Previous Page
To Previous Page IconTo Previous Page
Loading...
20
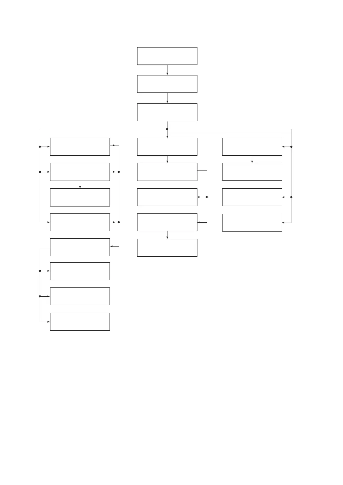
8.2. Disassembly Flow Chart
8.5. Fan Unit
8.4. Top Cabinet
8.6. Front Panel Unit
8.9. Illumination Left
P.C.B.
8.10. BT&NFC P.C.B.
8.7. FL Display P.C.B.
8.12. Illumination Right
P.C.B.
8.13. USB P.C.B.
8.22. CD Mechanism
Unit
8.14. Mic P.C.B.
8.19. SMPS P.C.B.
8.8. Illumination Jog
P.C.B.
8.20. Inner Chassis Unit
8.21. Main P.C.B.
8.15. DJ Cabinet Unit
8.16. Button Left P.C.B.
8.18. Button Right P.C.B.
8.17. Multi Control
P.C.B.
8.23. CD Interface P.C.B.
8.11. Volume Jog P.C.B.

Table of Contents

Related product manuals