EasyManua.ls Logo

Panasonic SA-PM21PC - Page 31

Panasonic SA-PM21PC
92 pages
Print Icon
To Next Page IconTo Next Page
To Next Page IconTo Next Page
To Previous Page IconTo Previous Page
To Previous Page IconTo Previous Page
Loading...
by the software.
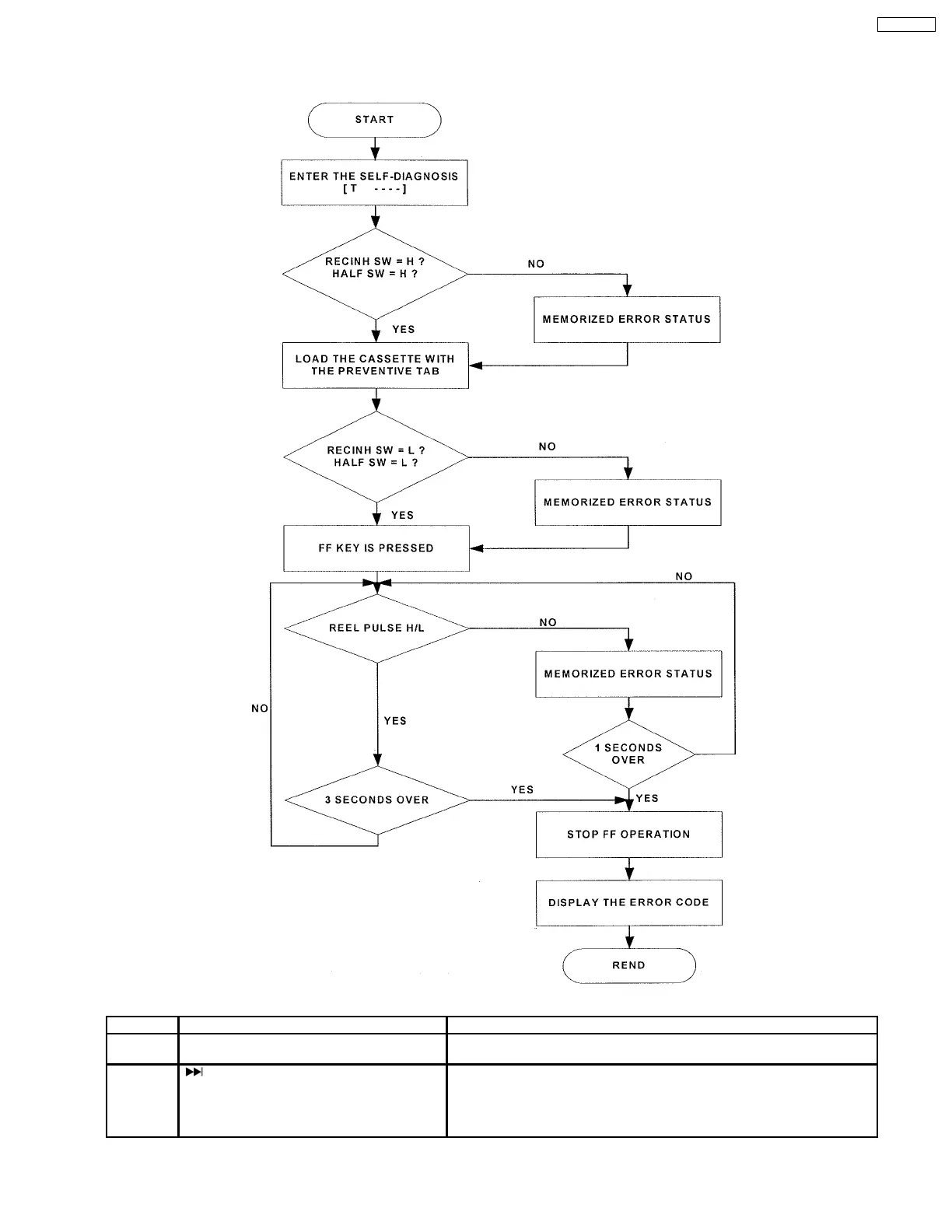
5. After the tape stops, the Error codes will be displayed by toggling the STOPn key. For more detail explanation, refer to the
(Figure 12-2).
Figure 12-2
No. Operation Procedures Micon operation & processing
1 C-mecha Abnormal Detection shall be
executed for DECK 1 only.
Check that all DECK mechanism leaf SW are in OFF state.
2 [ ] key is pressed, after loading in a
NORMAL type cassette with the recording tab
on the left side removed.
FF shall be executed for 2 sec, afterwhich STOP.
Check the following.
{ F.REC INH SW } is OFF
{ HALF SW } is ON
Reel pulse toggles between H & L.
31
SA-PM21PC

Table of Contents

Related product manuals