EasyManua.ls Logo

Panasonic SA-PM21PC - Troubleshooting Flowchart (CD Section)

Panasonic SA-PM21PC
92 pages
Print Icon
To Next Page IconTo Next Page
To Next Page IconTo Next Page
To Previous Page IconTo Previous Page
To Previous Page IconTo Previous Page
Loading...
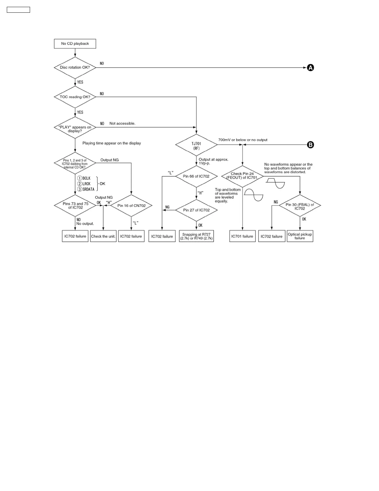
23 Troubleshooting Flowchart (CD Section Circuit)
76
SA-PM21PC

Table of Contents

Related product manuals