EasyManua.ls Logo

Panasonic SA-PMX150 - Power Supply (1;2) Block Diagram

Panasonic SA-PMX150
79 pages
Print Icon
To Next Page IconTo Next Page
To Next Page IconTo Next Page
To Previous Page IconTo Previous Page
To Previous Page IconTo Previous Page
Loading...
47
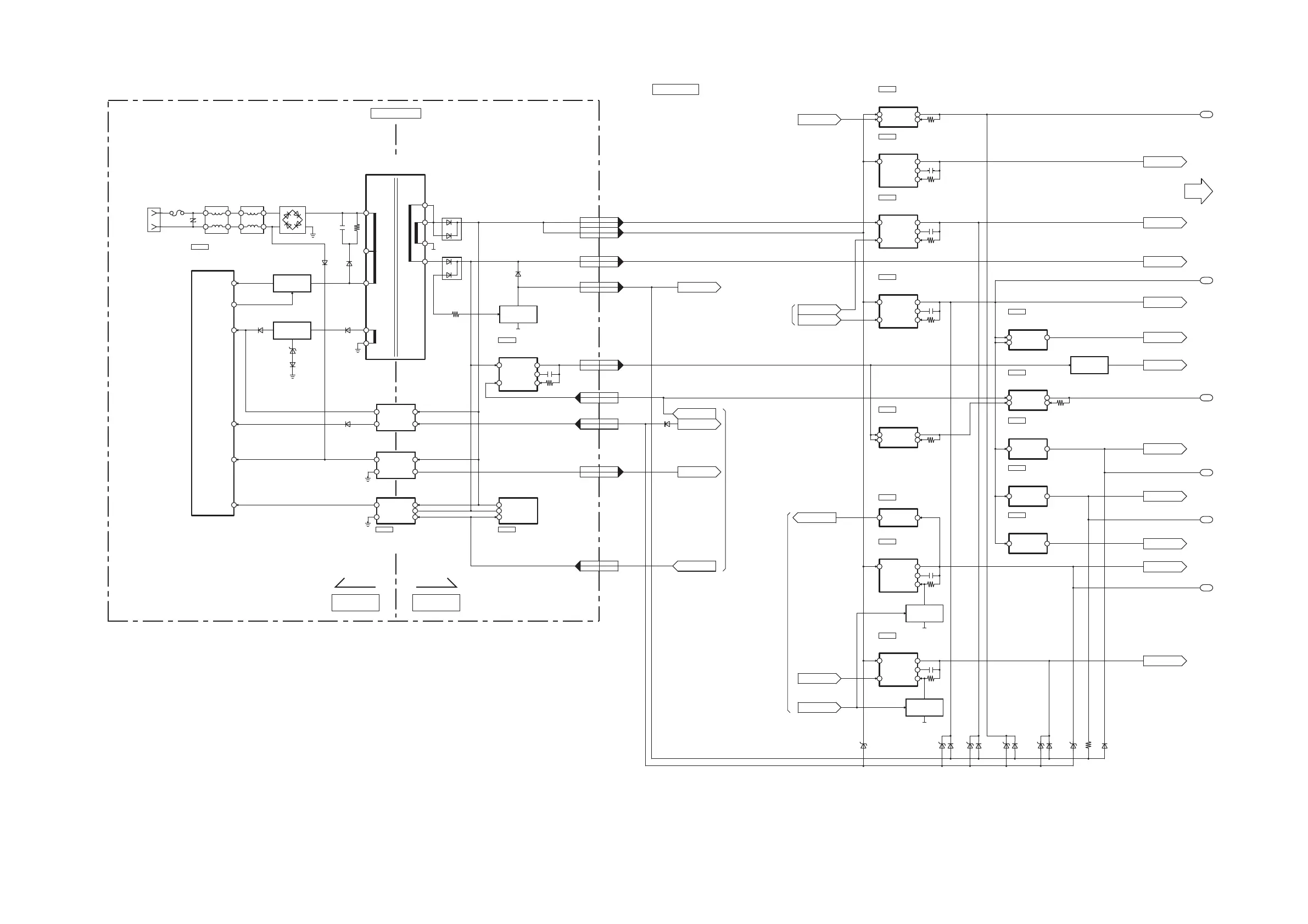
10.3. POWER SUPPLY (1/2) BLOCK DIAGRAM
SA-PMX150EG/PC, SA-PMX152EG POWER SUPPLY (1/2) BLOCK DIAGRAM
TO POWER SUPPLY
BLOCK (2/2)
1
2
3
4
5
6
SMPS P.C.B.
TO
SERVO & SYSTEM CONTROL
FROM/TO
SERVO & SYSTEM CONTROL
FROM/TO
SERVO &
SYSTEM CONTROL
FROM
SERVO & SYSTEM CONTROL
FROM
SERVO & SYSTEM CONTROL
MAIN
TRANSFORMER
T5700
SHUNT
REGULATOR
PC5721,Q5801
Q5803,Q5804,Q5806
IC5801
FEEDBACK
CIRCUIT
SHUNT
REGULATOR
IC5802
VOLTAGE
TRACKER
CIRCUIT
P5701
F1
DZ5701
1
5
6
7
9
12
10
2
3
D5701
L5702
1
2
3
4
D5705
D5711
D5803
D1113
D5704
D5707
D5712
D5801
D5802
D5702D5709
Q5702
VOLTAGE
REGULATOR
SMPS LATCH
CIRCUIT
Q5701
SWITCH
PC5723
Q5802
AC SYNC
CIRCUIT
PC5724
Q5807
IC1111
PWM
CURRENT MODE
CONTROLLER
IS 3
OUT 5
VCC 6
ZCD 1
VH8
FB 2
QR5806
DC DETECT
Q1000
SWITCH
Q1001
SWITCH
AC INLET
SECONDARYPRIMARY
MAIN P.C.B.
RESET
IC8002
L5701
1
2
3
4
PW_BT_5V
PW_5R6V
PW_VH
PW_D3R3V
PW_D3R3V_SOC
PW_STBY3R3V
ECO_CTL
FL_RESET
NRST
AC_SYNCAC_AYNC
1212
CN1100H2015
AC_SYNC
SMPS_LATCH
LOT26_CTRL
PCONT3
PCONT
BT_PCONT
DC_DET_PWR
NETWORK_PCONT
AUX_7.5V-13.5V_2AUX_7.5V-13.5V_2
1313
CN1100H2015
AUX_7.5V-13.5V_1AUX_7.5V-13.5V_1
1414
CN1100H2015
DC_DET_PWRDC_DET_PWR
99
CN1100H2015
DAMP_15.5V/27.5VDAMP_15.5V/27.5V
1,21,2
CN1100H2015
PW_14.5VPW_14.5V
66
CN1100H2015
VOUT
VIN
4
2
+5V VOLTAGE
REGULATOR
IC1104
CE
VIN VOUT
5
3 1
ADJ 4
+12.5V VOLTAGE
REGULATOR
IC1111
CE
VIN
VOUT
5
3
1
ADJ 4
+32V SWITCHING
REGULATOR
IC1112
VIN
SHDN SW
5
4 1
FB 3
+5V VOLTAGE
REGULATOR
IC1110
CE
VDD VOUT
1
4 3
PW_USB5R2V
+5.2V
DAMP_VDD27.5V
+27.5V
Q4204,Q4205
SWITCH
VREG12V
+12V
+14.5V VOLTAGE
REGULATOR
IC2900
VCC
EN
LX
8
6
1
BST 7
FB 4
+5.2V VOLTAGE
REGULATOR
IC1101
VIN
EN
SW
3
5
2
BOOT 6
FB 4
PW_5R6V
+5.6V
A5V
+5V
+3.3V VOLTAGE
REGULATOR
IC1107
VIN
VOUT
3
2
PW_D3R3V
+3.3V
+3.3V VOLTAGE
REGULATOR
IC1108
VIN
VOUT
3
2
PW_D3R3V_SOC
+3.3V
+3.3V VOLTAGE
REGULATOR
IC1109
IN OUT6 1
PW_D3R3V_DSP
+3.3V
+5.6V VOLTAGE
REGULATOR
IC1102
VIN
EN
SW
3
5
2
BOOT 6
FB 4
PW_STBY3R3V
+3.3V
+3.3V VOLTAGE
REGULATOR
IC1103
VIN
SW
3
2
BOOT 6
FB 4
PW_3R3V_ALL
+3.3V
+3.3V VOLTAGE
REGULATOR
IC1105
VIN
SW
3
EN5
2
BOOT 6
FB 4
PW_STBY1R55V
+1.55V
+1.55V VOLTAGE
REGULATOR
IC1115
VIN
SW
3
2
BOOT 6
FB 4
FL_RESETFL_RESET
SMPS_LATCH
1111
CN1100H2015
SMPS_LATCH
55
CN1100H2015
D1105
D1112
D1111
D1109
D1118
D1116
D1114
D1106
D1108
D1110
D1107
ECO_CTL
88
CN1100H2015
ECO_CTL

Table of Contents

Related product manuals