EasyManua.ls Logo

Panasonic SA-VK61D - Page 86

Panasonic SA-VK61D
156 pages
Print Icon
To Next Page IconTo Next Page
To Next Page IconTo Next Page
To Previous Page IconTo Previous Page
To Previous Page IconTo Previous Page
Loading...
16
17
1
2
3
4
5
6
14
12
10
8
7
9
11
13
15
1
2
3
4
5
6
14
12
10
8
7
9
11
13
15
C239
50V0.33
C238
0.015
C237
8200P
C257
16V10
C457
16V10
C357
0.1
C441
50V4.7
C241
50V4.7
R241
5.6K
R441
5.6K
D314
D310
D311
C355 47P
R349 2.2K
C354 47P
R348 2.2K
R347 4.7K
C353
0.1
D303
R346
390
R345
47K
R344
47K
R343
47K
C356 0.1
C261
1
C461
1
C260
50V1
C460
50V1
R238
1K
R438
1K
R257
27K
R457
27K
C437
8200P
C438
0.015
C439
50V0.33
D312
D313
D315
A
B
C
D
E
SERF
VOL_CS
-9V
SUB+BGND
MOT10V
MOT10V
SUB+BGND
SUB+BGND
D+5V
D+5V
SUB+BGND
MOT10V_CTL
D+1.5V
D+1.5V
SUB+BGND
SUB+BGND
A+5V
A+5V
SUB+BGND
SUB+BGND
TRAY/TRV
TRV-SW+
TRAYMUT
TRAYDRV
TRAYREF
SUB+BGND
Y/PY/G
VGND
VGND
VGND
VGND
Y
C
CR/PR/R
CB/PB/B
MOT10V
D+5V
MOT10V_CTL
D+1.5V
A+5V
Y/PY/G
Y
C
CR/PR/R
CB/PB/B
PORT1
PORT2
PORT3
PORT4
AVDD
SWIN
GNDS
SRIN
SLIN
GNDC
CIN
GNDR
RIN
GNDL
LIN
BYPASSL
LTRE
LBASS3
LBASS2
LBASS1
BYPASSR
DVDD
CLOCK
DATA
LATCH
DGND
AGND
SWOUT
SROUT
SLOUT
COUT
ROUT
LOUT
AVSS
CL1
CL2
CR2
RTRE
RBASS3
RBASS2
RBASS1
CR1
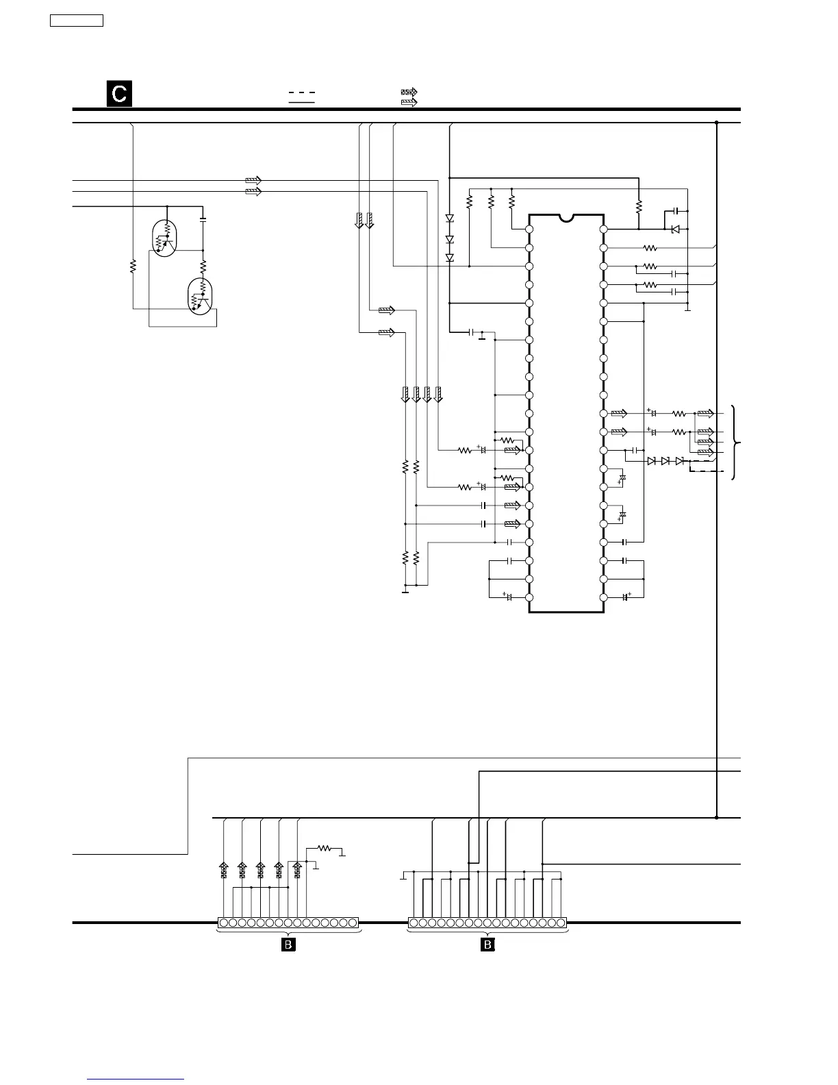
IC307
IC307
C1BB00000782
6-CHANNEL VOLUME
WIDE
MAIN CIRCUIT
CN304 CN306
SCHEMATIC DIAGRAM - 18
: +B SIGNAL LINE
: -B SIGNAL LINE
: MAIN SIGNAL LINE
: DVD (VIDEO) SIGNAL LINE
TO
DVD MODULE 2 CIRCUIT
(FP3203) ON
SCHEMATIC DIAGRAM - 11
TO
DVD MODULE 2 CIRCUIT
(FP3202) ON
SCHEMATIC DIAGRAM - 11
D312, 313, 315
B0ACCK000005
D303
B0BC5R000009
D310, 311, 314
B0ACCK000005
R227 1K
R427 1K
R469 22K
R269 22K
DSP_LIN
DSP_RIN
+9V
SERE
W18
0
DSP_RST/
Q700
Q701
C764
0.1
R749
10K
R710
4.7K
Q700
B1GDCFGG0021
SWITCH
Q701
B1GBCFGG0023
SWITCH
1
2
41
42
3
40
4
39
5
38
6
37
7
36
8
35
9
34
10
33
11
32
12
31
13
30
14
29
15
28
16
27
17
26
18
25
19
24
20
23
21
22
86
SA-VK61DGS

Table of Contents

Related product manuals