EasyManua.ls Logo

Panasonic SB-WA310 - Page 154

Panasonic SB-WA310
210 pages
Print Icon
To Next Page IconTo Next Page
To Next Page IconTo Next Page
To Previous Page IconTo Previous Page
To Previous Page IconTo Previous Page
Loading...
C2101
0.1
4
51
2
3
STCLK AVDEC
LDCUR FEP
DHV FEP
RFENV FEP
AS FEP
FE FEP
TE FEP
FODRV FEP
TRDRV FEP
ARF FEP
NARF FEP
VHALF FEP
VREF2 FEP
RFDIF FEP
A+5V FEP/AVDEC/VD
VFOSHORT FEP
TSTSG FEP
MUTE12 FEP
MUTE3 FEP
FBAL FEP
TBAL FEP
SPDRV FEP
TRVSDRV FEP
R2032
10K
C2041
330P
C2042
330P
R2031
560
R2035
2.7K
R2033
4.7K
C2043
100P
R2034
47K
C2044
390P
C2045 1000P
C2046 1000P
R2049
1K
Q2001
Q2001
2SD1819A0L
CURRENT AMP
C2047
0.01
R2037
68K
C2048
0.015
C2023 0.1
C2024
0.1
C2050 0.033
C2051 68P
C2052 0.1
C2054
680P
C2055
6800
R2039
1M
C2073
0.1
C2102
0.1
R2052
100
R2051
100
C2057 2700P
C2058 1000P
C2053 0.1
C2040 1000P
C2059
820P
R2040
8.2K
R2041
8.2K
C2060
1000P
C2061
330P
R2042
15K
C2062
330P
C2063
1000P
C2064
1000P
C2065
1000P
C2066
4700
C2067
4700
R2043
15K
R2044
15K
R2045
15K
R2046
15K
R2047
15K
R2048
4.7M
C2025 0.1
C2012
0.1
R2054
47K
R2053
47K
C2056 2700P
R2038 15K
R2030
1K
C2038
0.1
C2039
0.01
R2028
56K
R2026 22K
C2031
0.1
CP2012
CP2013
CP2015
CP2016
TL2001
TL2004
TL2005
TL2006
CP2018
CP2019
TC2001
TC2002
TC2003
TC2004
TC2005
CP2053
CP2025
CP2030
C2021
50V100P
IC2101
C0JBAS000116
LOGIC IC
IC2101
A
B
GND
VCC
C
VHALF
VHALF
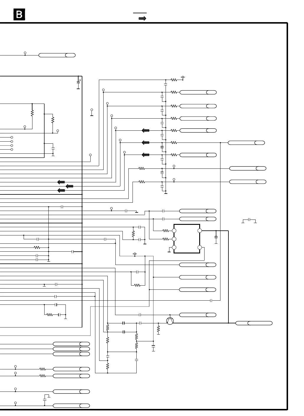
DVD MODULE (2) (SODC) CIRCUIT
SCHEMATIC DIAGRAM-6
: +B SIGNAL LINE
: CD-DA SIGNAL LINE
TL5205
TL5204
TL5203
TL5202

Related product manuals