EasyManua.ls Logo

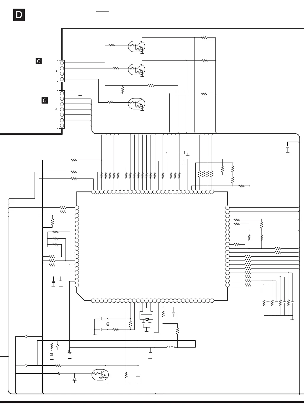
Panasonic SB-WA310 - Input Circuit

Panasonic SB-WA310
210 pages
Print Icon
To Next Page IconTo Next Page
To Next Page IconTo Next Page
To Previous Page IconTo Previous Page
To Previous Page IconTo Previous Page
Loading...
16V22
10MHZ
18P
15P
1000P
1000P
0.1
56P
0.01
0.01
0.047
0.01
6V1000
22K
4.7K
10K
10K
10K
10K
10K
10K
22K
10K
50V3.3
10K
220
220
10K
10K
10K
1K
22K
330
33K
100K
330K
10M
6V100
1K
22K
3.3u
10K
680
330
330
220
220
220
220
220
220
220
220
10K
330
330
330
330
330
330
330
330
330
10K
330
330
330
220
220
220
220
470
220
220
22K
220
220
820
10K
10K
10K
22K22K
100K
C108
CN305
IC101
MICRO CONTROLLER
X101
X101
C111
C112
C110
C105
C116
C115
C109
C106
C103
C101
CN303
C107
R167
Q101
RESET SWITCH
Q101
Q104
Q104
Q103
Q103
Q102
SWITCH
SWITCH
SWITCH
Q102
R104
R175
R174
R173
R172
R171
R170
R177
R176
C102
D103
D102
R145
R144
R142
D104
D104
R137
R168
R143
R140
R164
R166
R165
R105
X102
X102
R161
R160
C104
R107
R108
L101
R106
R109
R154
R155
R146
R152
R153
R151
R150
R147
R148
R149
R141
R138
R133
R132
R131
R136
R135
R134
R130
R129
R128
R127
R126
R125
R124
R123
R122
R121
R120
R118
R119
R115
R117
R116
R114
R113
R112
R111
K101
K102
D101
R101
R102
R103
C2CBGF000166
H2B100500004
B1GACFLL0005
B1GBCFJN0004
B1GBCFJN0004
B1GBCFJN0004
B0ACCK000005
1SS380TE-17
MA2J72900L
RSXD32K7S02
1SS380TE-17
50mA
PLL_DO
PLL_DI
NC
CE
NC
NC
/EPM
JOGB
JOGA
FLASH _CLK
FLASH_OUT
FLASH_IN
FLASH_BUSY
AV_CLK
AV_DI
AV_DO
AV_CS
NC
NC
NC
NC
NC
HP_SW
VSS
VCC
DSP_RST
DSP_CS
DC_DET
PLL_CE
PLL_CK
SD
NC
NC
NC
NC
NC
NC
NC
NC
NC
DVD_CTR
TUNER_CTR
NC
NC
NC
NC
NC
NC
NC
NC
NC
NC
NC
NC
NC
NC
NC
NC
NC
NC
NC
AC IN
/NMI
VCC
VSS
XIN
XOUT
RESET
NC
NC
CNVSS
BYTE
VREF+
VCC
NC
AVSS
DES3
DES2
DES1
AVCC
VREF+
TNR_DO
TNR_DI
TNR_CE
T.GND
TNR_SD
+9V
TNR_CLK
SYS6V
AVDI
AVDO
TUNER_CTR
DVD_CTR
EDA
AV_CS
AV_DO
AV_DI
AVCLK
AVCS
AV_CLK
VREF+
VREF+
JOGB
JOGA
4CHVOL_DT
VOL_DA
DCDET
MUTE_SW2
SW_MUTE
CF_1-2
VCC
CF_1-2
CF_ON_OFF
CF_ON_OFF
DVD_MUTE
DVD_MUTE
PCONT
PCONT
HP_CTR
HP_CTR
MUTE_LINE
LINE_MUTE
VOL_ATT
VOL_ATT
MUTE_SW1
NC
MUTE_CS
S/C_MUTE
DSP_RST
DSP_DA
DSP_DA
DSP_CK
DSP_CK
DSP_CS
AV_DO
AV_DI
AV_CLK
AV_CS
HP_MUTE
MUTEHP
HP_SW
SYNC
EDK
ECS
VCC
VCC
VOL_CS
4CHVOL_LT
VOL_CK
4CHVOL_CK
F_MUTE
MUTE_F
TNR_CE
TNR_CLK
TNR_DO
TNR_DI
TNR_SD
GND
out
in
VREF+
1
2
3
4
5
6
7
8
9
10
11
12
13 14
15
16 17
18
19 20
21
22
23
24
25
31
32
33
34
35
36
37
38
39
40
41
42
43
44
45
46
47
48
49
50
56
5758
59
6061
62
63
6465
66
67
68
69
70
7172
73
74
75
76
77
78
79
80
81
82
83
84
85
86
87
88
89
90
91
92
93
94
95
96
97
98
99
100
26
27 28
28
30
51
52
53
54
55
56P
33K
C114
R163
56P
33K
C113
R162
2
4
6
7
5
3
1
2
4
3
1
DSP CIRCUIT
SCHEMATIC DIAGRAM-30
TO
MAIN (DVD
INTERFACE:IF)
CIRCUIT
(CN306) ON
SCHEMATIC
DIAGRAM-18
TO
INPUT
CIRCUIT
(CN205) ON
SCHEMATIC
DIAGRAM-36
: +B SIGNAL LINE
VREF+
NC

Related product manuals