EasyManua.ls Logo

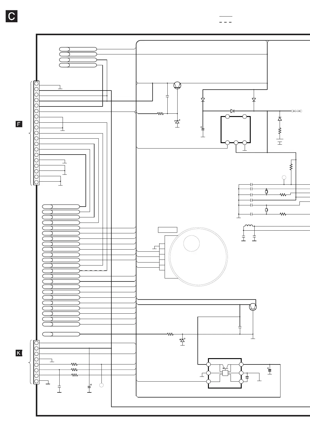
Panasonic SB-WA310 - Power Circuit

Panasonic SB-WA310
210 pages
Print Icon
To Next Page IconTo Next Page
To Next Page IconTo Next Page
To Previous Page IconTo Previous Page
To Previous Page IconTo Previous Page
Loading...
X6002
D7751
IC6201
RESET
IC6201
TW1004
R6307
S1532
Q6305
+B REGULATOR
C6101
C6004
R6003
L6001
X6001
C6002
C6001
R6101
C6007
R6309
IC6301
REGULATOR
D6306
C6006
C6302
R2563
R2562
C2571
P2571
TL2502
C6307
C2561
C6308
R6002
R7751
D7752
B7751
R6201
TL6004
D7754
Q6306
+B REGULATOR
D6305
C6301
P6601
D7753
C7752
C6103
C6003
4700
0.1
18P
22K
5R6u
22P
18P
1K
82P
1800
100P
0.01
1K
47K
25V100
0.01
0.056
6V22
1K
1K
3300
0.01
6V330
0.01
18P
5
4
3
2
1
X6002
H0A327200026
B0JACE000001
C0EBH0000172
VWJ0023=5
K0ZZ00000598
2SD0601A0L
X6001
H0D120500009
C0DBCHD00002
MAZ4056NHF
MA700A
CR2354-1GUF
B0JACE000001
2SD0601A0L
MAZ4062NLF
B0AAED000003
JACK_GND
JACK_GND
IF/V
A/V
IF/A/V
A
P ON H
P ON H
SW 38V
IF
IF
V
GND[FG]
CAP R/F CAP R/F
M GND
TL TL
EC EC1
CAP VM
FG1
FG1
UNREG_9V
UNREG 4V
UNREG_-30V
D_GND
M_GND
D_GND
HE[-]
TRAY_SW
HE[+]
GND
V
A/V
V/IF
IF
V/IF
IF
GND
UNREG 16V
GND[M]
UNREG 6V
UNREG 6V
UNREG 6V
V
G
V
V
A
A/V
V
V
V
A
V
V
A
5V 5V
5V
A/V
A
MODE SW
V
POS.SW1
POS.SW3
POS.SW4
POS.SW2
L1_FM_L-AFT
P ON H
SYSBK
IR
IR
5VAD
UNREG_6V
SW_38V
UNREG_9V
TRAY_SW
UNREG_4V
HE[+]
L2_FM_L
TRK_ENV
BIL_ST_MO
ART_V_H_N
VV_H
AVR_L
L1_FM_L-AFT
L2_FM_L
TRK_ENV
BIL_ST_MO
ART_V_H_N
VV_H
AVR_L
HE[-]
UNREG_-30V
PB_X5_H
H_SW
A_H_SW
D_REC_H
ABS_NORM_L
ANIME_L
TBC_MODE0
S_VHS_H
FM_MUTE_H
SW_REG_12R3V
TUNER_5V
TUNER_5V
PB_X5_H
H_SW
A_H_SW
D_REC_H
ABS_NORM_L
ANIME_L
TBC_MODE0
S_VHS_H
CAP5V
LAND
SOLDER
19
18
17
16
15
14
13
12
11
10
2
4
6
8
9
7
5
3
1
2
4
6
8
7
5
3
1
4
5
1
2
3
FM MUTE[H]
P.FAIL
UNREG 6V
+5VA
5VAD
UNREG16VA
MAIN (SYSTEM CONTROL:S) CIRCUIT
SCHEMATIC DIAGRAM-22
: +B SIGNAL LINE
: -B SIGNAL LINE
TO
POWER
CIRCUIT
(P1102) ON
SCHEMATIC
DIAGRAM-35
TO
VCR DECK
CIRCUIT
(P201) ON
SCHEMATIC
DIAGRAM-39
1
2
3
4
5
6

Related product manuals