EasyManua.ls Logo

Panasonic SB-WA310 - Vcr Deck Circuit

Panasonic SB-WA310
210 pages
Print Icon
To Next Page IconTo Next Page
To Next Page IconTo Next Page
To Previous Page IconTo Previous Page
To Previous Page IconTo Previous Page
Loading...
P201
5V
CAP_VM
FG1
GND(FG)
TL
EC
CAP_R/F
MGND
C201
0.1
C204
0.1
C206
1000P
C207
0.015
R202
9100
R205
0.91
R203
0.91
C205
0.1
D201
B0JCME000012
D202
B0JCME000012
D203
B0JCME000012
R201
180
PCV
SGND
NC
OSC
RCC
ECR
CNF
MGND
TL
EC
EDS
CS
ATC
NC
PCI
H2+
H2-
H1+
H1-
H3+
H3-
VH+
VCC
VM1
NC
A3
A2
A1
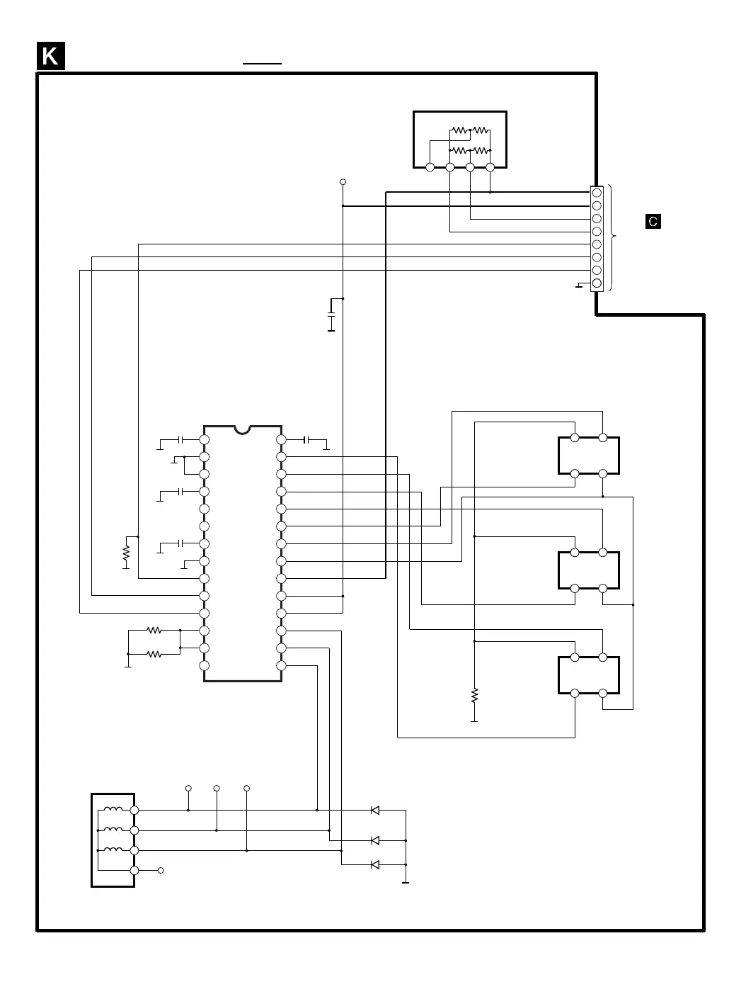
IC201
C1AB00001472
CAPSTAN DRIVE
IC201
R207
R208
R210
R207
B4ABB0000013
(H3 HOLL SENSOR)
R208
(H3 HOLL SENSOR)
R210
(H3 HOLL SENSOR)
L201
VEM0750
CAPSTAN MOTOR
MAIN COIL
R209
EZMPX300F13
FG SENSOR
TL204
TL205 TL203 TL202
TL201
VCR DECK CIRCUIT
SCHEMATIC DIAGRAM - 39
TO
MAIN
(SYSTEM CONTROL:S)
CIRCUIT (P2571) ON
SCHEMATIC
DIAGRAM-22
: +B SIGNAL LINE
2
4
6
8
7
5
3
1
2 1
3 4
2 1
3 4
2 1
3 4
4 3 2 1
4
3
2
1
4
6
19
20
21
22
7
18
1
2
3
5
23
24
25
26
27
28
8
17
9
16
10
15
11
14
12
13
B4ABB0000013
B4ABB0000013

Related product manuals