EasyManua.ls Logo

Panasonic SB-WA310 - Page 186

Panasonic SB-WA310
210 pages
Print Icon
To Next Page IconTo Next Page
To Next Page IconTo Next Page
To Previous Page IconTo Previous Page
To Previous Page IconTo Previous Page
Loading...
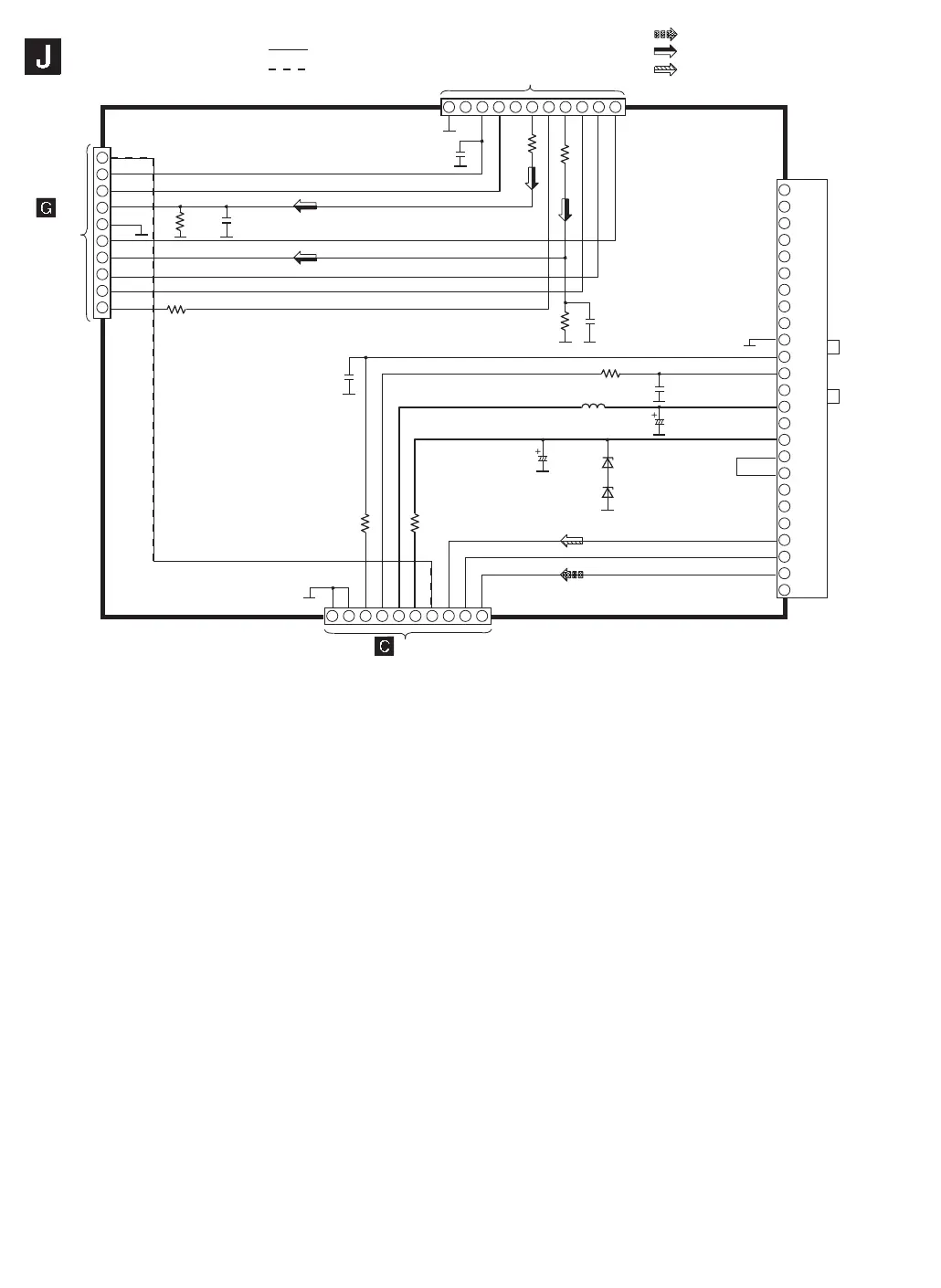
TUNER CIRCUIT
SCHEMATIC DIAGRAM-38
AGC
NC
AS
BT
NC
TU7401
A_COMPO
IF_OUT
BS[H]
IF_IN
NC
NC
NC
NC
-7.5V
SIF_OUT
AFT
TU_V_IN
RF CONVERTER/TUNER
DO_ST
DI
CE
CLK
REG_30V
REG_5V
IIC_CLK
IIC_DT
SIF_OUT
IIC_DT
IIC_CLK
RF IN
RF OUT
REG_30V
REG_5V
Rch
9V
Lch
AGND
SD
CN209
CN207
L7401
R244
C7407
CP210
TO
TUNER PACK
(EAG06701Q)
D7403
D7402
C7401
C7405
R7402
R7403
R7401
C7406
R243
C241
C242
R240
R242
R241
C243
4.7K
33P
50V1
6V22
18K
18K
1K
33P
12K
0.01
3300P
470
12K
470
3300P
G0C120JA0030
UDZSTE1715B
UDZSTE1715B
3
2
1
10
9
8
7
6
5
4
TO
INPUT
CIRCUIT
(CP207) ON
SCHEMATIC
DIAGRAM-36
10 11
1 2 3 4 5 6 7 8 9
10
1 2 3 4 5 6 7 8 9
2
3
1
10
9
8
7
6
5
15
14
13
12
11
20
19
18
17
16
25
24
23
22
21
4
TO
MAIN (AUDIO:A) CIRCUIT
(CP209) ON
SCHEMATIC DIAGRAM-17
: +B SIGNAL LINE
: -B SIGNAL LINE
: MAIN SIGNAL LINE
: AM/FM SIGNAL LINE
: VIDEO SIGNAL LINE

Related product manuals