EasyManua.ls Logo

Panasonic SB-WA310 - Page 165

Panasonic SB-WA310
210 pages
Print Icon
To Next Page IconTo Next Page
To Next Page IconTo Next Page
To Previous Page IconTo Previous Page
To Previous Page IconTo Previous Page
Loading...
CN903
CP209
LB7405
C1341
Q1341
Q1341
REGULATOR
R1341
C1342
D1341
TW4502
K7451
TL4551
R4529
D4501
0.01
10K
25V4.7
680
ERJ3GEY0R00V
B1AAGD000006
MAZ4130NLF
VWJ0023=5
B0AAED000003
ENVE
-7V
GND
UNREG_6V
TUN_VIDEO_IN
KEY_4
KEY_3
SW_REG_12R3V
AFT
TUN_5V
TUN_5V
SIF_OUT
-7V
SIF_OUT
SW_38V
IIC_CLK
IIC_DATA
10
2
4
6
8
9
7
5
3
1
DC OUT R
V
V
V
V
V
TUN_VIDEO_IN
OUT_NORMAL
IN_NORMAL
L2_IN_R
L2_IN_L
V
S
S
BIL_ST_MO
BIL_ST_MO
L1_FM_L-AFT
S
S
S
V/S
S
FSC
OUT_NORMAL
IN_NORMAL
L2_IN_R
L2_IN_L
FSC
IIC_CLK
IF
IF
FM_MUTE_H
SW_38V
SW_REG_12R3V
UNREG_16V
S
S
S
JST_CLK
D_REC_H
UNREG_6V
S
S
2
3
5
6
4
1
KEY_4
KEY_3
TUNER_5V
IIC_DATA
IIC_CLK
IIC_DATA
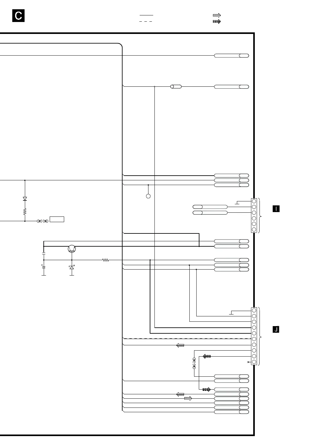
SCHEMATIC DIAGRAM-17
TO
TUNER CIRCUIT
(CN209) ON
SCHEMATIC
DIAGRAM-38
TO
INPUT
SELECTOR 2
CIRCUIT
(CP902) ON
SCHEMATIC
DIAGRAM-37
: +B SIGNAL LINE
: -B SIGNAL LINE
: MAIN SIGNAL LINE
: VIDEO SIGNAL LINE
MAIN (AUDIO:A) CIRCUIT

Related product manuals