EasyManua.ls Logo

Philips 32PFL5605D/78 - SSB: MTK Power

Philips 32PFL5605D/78
85 pages
Print Icon
To Next Page IconTo Next Page
To Next Page IconTo Next Page
To Previous Page IconTo Previous Page
To Previous Page IconTo Previous Page
Loading...
EN 58LC9.3L LA 10.
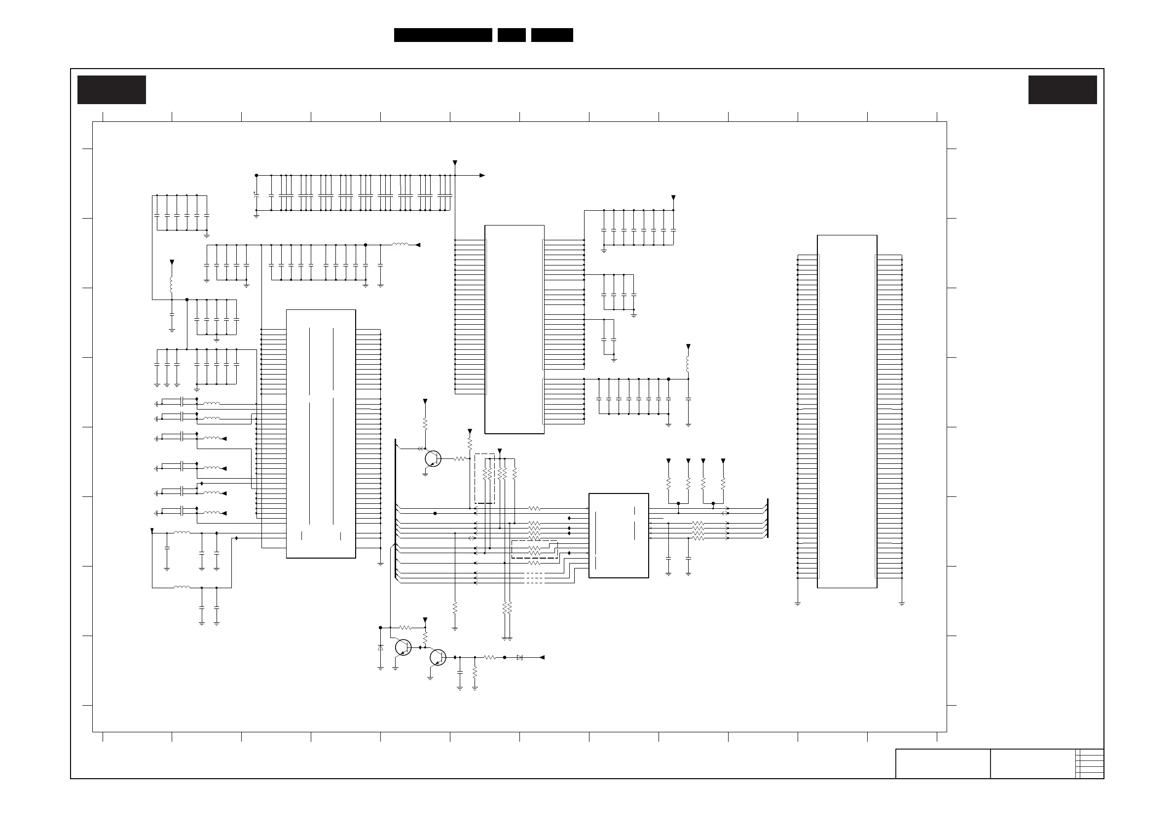
Circuit Diagrams and PWB Layouts
2010-Mar-26
SSB: MTK Power
18970_503_100322.eps
100322
MTK Power
B04A B04A
2009-11-16
1
3139 123 6481
LC10 PCB SB SSB DIGITAL
DVSSDVSS
VCC3IO
VCC2IO
VCCK
OPCTRL
OPWR_5V
TS0
TUNER
CLK
DATA
IF_AGC
CLK
VALID
SYNC
DATA
OPWRSB
0
1
2
3
4
5
6
7
8
0
1
2
AVDD12
AVSS12
AVDD33
AVSS33
AVDD80
AVSS80
CVBS1
CVBS2
CVBS3
DEMOD1
DIG
HDMI
LVDS_1
LVDS_2
LVDS_3
LVDS_4
LVDS_5
REF_AADC
REG
SRV
STB
SYSPLL1
SYSPLL2
USB_1
USB_2
VDAC
VDAC_BG
XTAL
ADAC1
ADAC2
DVSS12_VGA
DLL1
DLL2
HDMI
LVDSA
LVDSB
MEMPLL
PLLG
RGBADC_1
RGBADC_2
RGBFE
SYSPLL
USB
VGAPLL
VOPLL
XTAL
VDAC_BG
VDAC
USB_2
USB_1
SYSPLL2
SYSPLL1
STB
SRV
REG
REF_AADC
ADAC1
ADAC2
DVDD12_VGA
LVDSD
LVDSC
LVDSB
LVDSA
HDMI
DIG
DEMOD1
CVBS3
CVBS2
CVBS1
APLL
ADAC2
ADAC1
AADC
DLL1
DLL2
LVDSA
LVDSB
MEMPLL
PLLG
RGBADC_1
RGBADC_2
RGBFE
SYSPLL
USB
VGAPLL
VOPLL
AADC
ADAC1
ADAC2
APLL
2453 B3
2454 B3
2455 B3
2456 B3
2457 B3
I409 F7
I410 F7
1
2408 A3
45
2451 B4
2469 C8
2493 E2
2494 E2
2495 E2
2496 E2
2470 D9
2471 D9
2472 D8
2473 D8
2474 D8
2439 B8
2440 B9
E
F
2401 B1
2402 B2
2432 A5
2434 B8
2435 B8
2436 B8
2437 B8
2438 B8
C
D
H
2400 B1
2430 A5
2431 A5
2481 D2
2482 D2
2483 D2
2484 D2
2480 D2
3403 E6
3404 E6
3405 E6
3406 E6
2485 D1
2486 D1
2487 D2
2488 D2
2489 D2
2458 B2
2459 B2
I411 F7
I412 F7
2409 A3
2410 A3
6
2452 B3
8 910
B
C
11 12
2 3
2464 C2
2465 C2
2466 C2
2467 C2
2468 C8
3426 H6
3427 F9
3428 F9
3429 F9
2497 F2
2498 F2
2499 F1
24DA F2
24DB F2
2475 D8
2476 D8
2441 B9
2413 A4
G
1
2403 B2
2433 A5
2405 B2
2406 A3
2407 A3
A
B
2426 A5
2427 A5
2478 D8
2447 B4
2448 B4
2449 B4
2450 B4
2479 D2
3402 E6
3407 E6
3408 F7
3409 F7
F406 F5
F407 F9
F408 F9
I400 D2
3410 F7
3411 F7
2490 D2
2491 E2
2460 B2
I413 E2
2411 A3
71112
A
910
2461 B2
2462 C1
2463 C2
2428 A5
2429 A5
3425 H6
7402-2 H6
F400 C2
F401 A3
3430 F9
4401 G7
4402 G7
4403 G7
5400 B5
24DC G2
24DD G2
2477 D8
2414 A4
2415 A4
2
2404 B2
F
G
H
2442 C8
2443 C8
2444 C8
2445 C8
2446 B4
24DH F9
3400 D5
3401 E6
5403 D2
5406 E2
5407 F2
5408 F2
I403 E2
I404 F2
3412 F7
3413 F7
3414 F7
2492 E2
D
2412 A3
I408 H6
2420 A4
2421 A4
2422 A4
2423 A5
2424 A5
2425 A5
3419 E9
3420 G6
3424 H5
7402-1 H5
RES FOR ITV
F402 B4
F403 D9
I401 D2
24DE F9
2416 A4
3 45678
24DF H6
24DG A3
7400-14 C4
7400-4 E8
5402 D2
5405 E2
5409 G2
5410 D9
I405 F2
I406 F3
E
2418 A4
2419 A4
3417 E9
3418 E9
3422 G6
3423 G5
7401 E5
F404 H6
F405 G5
2417 A4
7400-12 B6
7400-13 B11
5401 B1
5404 E2
6400 H7
6401 H4
I407 H5
RES FOR ITV
3415 F7
3416 E9
I402 E2
3421 G6
3415 100R
100R3409
3411
+5V_SW
100R
I409
5
3
4
BC847BS
7402-2
3427 47R
F403
F400
3405 10K
2414
F401
100n
3420 10K
100n2466
1u02491
1K0
3425
RES
24DE
100n
100n
I406
2481
2494 100n
I407
5404
30R
+3V3STBY
2495 1u0
100n2479
100n2496
2483
2482100n
100n
24DD
1u0
+1V0_SW
100n
24DC
4403
4402
F402
3408 100R
100n2498
5407
30R
3429 47R
3428 47R
I404
+3V3_SW
+3V3_SW
100n2412
2480100n
100n2471
100n
100n2416
2415
I402
2472 100n
+3V3STBY
I401
1u02493
+3V3STBY
100n
2400
3410 100R
2417 100n
F405
I408
2
6
1
+12VS
BC847BS
7402-1
4401
2484100n
2497 1u0
RES
1K0
3419
+5V_SW
RES
3416
1K0
4K7
3422
I410
343047R
3406 10K
F404
RES
7401
BC847BW
I403
100n2409
2440 100n
100n2464
2465 100n
100n2467
2413
100n
3413 100R
100R3414
30R
5409
4u7
2476 100n
15K
2489
3424
4K73403
24DG
100u 6.3V
I405
RES
+3V3_SW
24DH
100n
RES 10K
3421
30R
5406
+3V3STBY
2490 100n
2410 100n
2411 100n
+1V2_SW
5410
30R
100n2419
2452 100n
100n2473
2474 100n
6400
BZX384-C8V2
2422 100n
24DF
1K0
3426
SENSE+1V0_MTK5392
220n
100n2485
3404
4K7
10K
3401
I412
1u02402
I411
2418 100n
+3V3_SW
I413
4K7
3417
AG10
AH10
AH14
B30
C29
C30
A30
L29
L28
K28
AJ12
AF11
AG12
AG11
AF13
AF12
AG13
AH12
AH13
AH11
Φ
PM_DEMOD
MT5392RHMJ
7400-4
2463 100n
C2
C3
D3
D4
D5
V18
Y11
K13
AA12
AB15
B1
AA10
AA14
AB13
B2
G6
L11
L12
L15
M19
A2
P19
P10
R11
M11
R18
AJ3
AH4
AG5
AF6
A1
E4
E5
E6
F5
F6
F4
G5
H6
L2
L3
E8
F26
G8
G25
H25
F9
AB5
AC4
AD2
AD3
AE6
AF5
AG4
AB3
E3
V4
C1
M4
N6
P6
T2
U4
U3
U5
AB6
D2
Y16
Φ
DIGITAL POWER
MT5392RHMJ
7400-12
W13
K5
W14
W15
W16
W17
Y10
Y12
Y13
Y14
Y15
J6
U18
V10
V12
V13
V14
V15
V16
V17
W12
J4
T15
T16
T17
U10
U12
U13
U14
U15
U16
U17
H3
R17
T11
L19
L17
N19
R19
T19
T12
T13
T14
P15
P16
P17
P18
R10
R12
R13
R14
R15
R16
N12
N13
N14
N15
N16
N17
P11
P12
P13
P14
H2
L13
L14
L16
M12
M13
M14
M15
M16
M17
M18
G3
L18
AA3
AA5
AB17
AD6
AE5
AF4
AG2
AG3
F11
T23
T24
M10
N18
D27
E26
W11
AA15
AB14
T1
8
K12
W22
W23
W24
Y6
Y20
Y21
Y22
Y23
Y24
T21
W18
U23
U24
V20
V21
V22
V23
V24
W20
W21
R6
Y18
AA4
AA11
AA13
AA16
AA17
AA18
AB16
U21
R5
U22
7400-13
MT5392RHMJ
E1
R4
Y17
3412 100R
DIGITAL GROUND
Φ
2461 100n
1u0
24DB
2487
I400
4u7
2486100n
100n2469
2468 100n
30R
5401
30R
+3V3STBY
5405
2401 100n
2444 100n
10K
3407
100n
2429
2430100n
6401
BZX384-C3V3
2432100n
2420 100n
100n2421
100n2453
2454 100n
100n2475
100n2431
2457 100n
100n2458
+3V3STBY
100n2460
5403
30R
100n2492
+3V3STBY
100n2488
100n2404
2403 1u0
F407
100n2425
F406
2426 100n
2456 100n
3418
4K7
2441
4u7
+1V8_SW
2407 100n
2439100n
100n2438
100n2436
2434
AG22
Y30
L25
K25
AG20 AF20
100n
K18
T26
AF16
AG26
AH26
Y29
Y28
AG8
AG7
AF23
Y27
AD26
AC27
AC26
AB28
V26
AH8
K14
K15
K16
K17
AB18
AF17
AG17
AF19
AG24
AB11
AH25
E20
R25
N25
P25
AG23
AG21
W28
L26
K26
N10
V11
E16
E23
U11
E15
E24
E21
R26
AG16
AG27
AJ27
AA28
AA27
AH6
AH7
T25
N26
P26
Y26
AD27
AC28
AC29
AC30
U25
AH9
E18
E22
T10
AB20
AF18
AG18
AG19
AH24
AB10
AJ25
E19
7400-14
MT5392RHMJ
POWER & GROUND
Φ
N11
W10
AB12
E17
100n
2477
2478 100n
100n2443
5408
30R
100n
3402
2449
10K
3400
100n2451
10K
2470
4u7
2446
2428 100n
4u7
5400
30R
30R
5402
100n2447
2448 100n
100n2433
100n2427
2450 100n
100n
2455
2459 100n
+3V3STBY
2408 100n
1K0
3423
2462
4u7
2437100n
2435
2405 100n
100n
2406
4u7
F408
100n2423
2424
2442
100n
100n
24DA
100n
100n2445
4u7
2499
TSO_CLK
TSO_VALID
TSO_SYNC
TSO_DATA0
ARX-5V
BRX-5V
CRX-5V
LED-2
POWER_DOWN
+8V_SW
SCL-DISP
STANDBY
POWER_DOWN
SDA-DISP
STANDBYn
LED-1
MUTEn
SW_MUTE
FRONTEND_SDAHDMI_CEC
FRONTEND_SCL