EasyManua.ls Logo

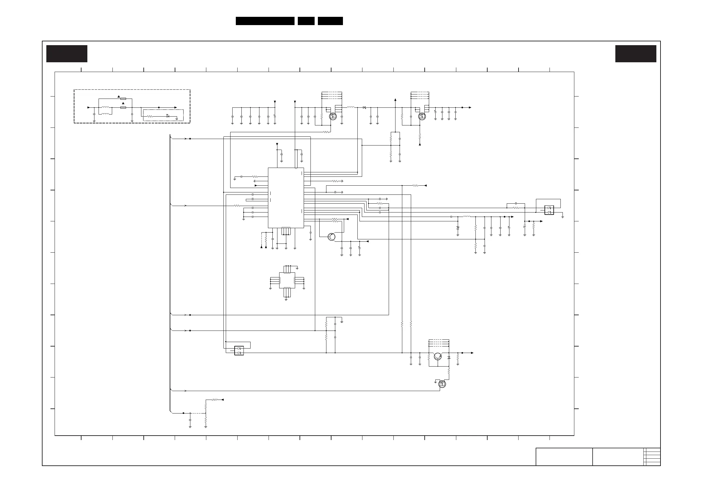
Philips 32PFL5605D/78 - Ssb: Tcon DC;DC

Philips 32PFL5605D/78
85 pages
Print Icon
To Next Page IconTo Next Page
To Next Page IconTo Next Page
To Previous Page IconTo Previous Page
To Previous Page IconTo Previous Page
Loading...
EN 70LC9.3L LA 10.
Circuit Diagrams and PWB Layouts
2010-Mar-26
SSB: TCON DC/DC
18970_515_100322.eps
100322
TCON DC/DC
B14B B14B
2009-11-16
1
3139 123 6481
LC10 PCB SB SSB DIGITAL
DRN
COM
VREF
FBN
NOUT
CB
1
2
FBL
LDO-CTL
LDO-FB
TEMP
FBP
C1
P
N
C2
LX
LXL
PGND
PVIN
SUPP
SUPN
AGND
GND_HS
COMP
HVS
EN
PROT
P
N
CTL
CDEL
VL
CM2
1
2
FBB
RSET
POUT
VIA VIA
VIA
VIA
FKFK E16
cKFA F8
9KFB-3 A10
9KFB-4 B10
9KFC-1 A12
9KFE-2 I13
9KFE-3 I13
9KFE-4 I13
9KFF L5
FKFA J14
FKFB E15
FKFC B4
5KFB B2
5KFC B2
5KFD E14
FKFD B14
FKFE C5
FKFG H5
DISPLAY INTERFACING - VDISP
FKFH I5
FKFJ L5
7KFB J13
7KFC J13
7KFD B12
7KFE B10
7KFF F9
9KFB-1 A10
9KFB-2 A10
3KFQ F16
3KFR B4
3KFT J13
9KFC-2 A12
9KFC-3 A12
9KFC-4 B12
9KFD F7
9KFE-1 I13
3KGB K5
3KGC L5
3KGD F7
3KGE D7
3KGF E6
3KGG I12
5KFA B10
2KHP B7
2KHQ B7
2KHR B7
6KFA B11
6KFB F14
6KFC E16
6KFD J13
6KFE B4
6KFF I6
7KFA-1 D8
7KFA-2 G8
3KFH D12
3KFJ E11
3KFK E9
3KFL E9
3KFM F14
3KFN F14
3KFP E15
2KGK C8
2KGL C9
2KGM E13
3KFU J14
3KFV J13
3KFW I12
3KFY I9
3KFZ I9
3KGA K6
2KGW E15
2KGY B2
2KGZ B3
2KHG B11
2KHH L5
2KHK B13
2KHN B6
G
H
I
2KHW J12
3KFA B9
3KFB C9
3KFC C11
3KFD C11
3KFE B12
3KFF C12
3KFG D10
2KGC F8
2KGD E7
2KGE E7
2KGF E7
2KGG E7
2KGH E7
2KGJ D7
8910
2KGN F14
2KGP F14
2KGQ F15
2KGR F15
2KGT F16
2KGU F15
2KGV F9
17
A
B
C
D
E
F
2KFG B12
2KFH B13
2KFK B13
2KFL B13
2KHT B7
2KHU B8
2KFR E11
2KFT E11
2KFU F10
2KFV F10
2KFW F10
2KFZ J12
2KGA I10
2KGB I10
1234567
FOR DEBUG ONLY
11 12 13 14 15 16
D
E
F
G
H
I
J
K
L
1KFA B3
1KFB B3
2KFA B9
12345
2KFM C12
2KFN C12
2KFP E10
2KFQ E11
2KFB B9
2KFC B9
2KFD B10
2KFE B11
6 7 8 9 10 11 12 13 14 15 16 17
J
K
L
A
B
C
75K
3KGA
10u
RES
2KHT
RES
+VDISP
2KHN
100n
2KFM
1n0
750K
3KFZ
PMEG1030EJ
6KFD
2KHU
47u 16V
RES
9KFE-336
VGH_35V
RES
0.5%13K
3KGD
10u
2KHK
RES
2KGG 100n
36
38
1
28
12
31
9
10
34
35
3
4
13
32
33
5
6
14
21
23
26
29
8
11
20
41
27
40
39
37
16
15
18
17
225
7
22
30
24
7KFA-1
ISL97653AIRZ
Φ
20K
3KFM
2KFU
2u2
VCC_3V3
RES
RES
2KGU
22u 16V
240K3KFP
3KFB
RES 4 5
10K
3KFW
RES
9KFB-4
2K2
2K2
3KFQ
3KFR
FKFE
2K2
6KFE
LTST-C190KGKT
FKFC
FKFB
2KHG
10u
2KFQ 220n
RES
3
5
4
2
39K
3KFE
RB550EA
6KFC
1
RES
RES
2KHP
10u
VCC_1V2
3KFH
2K2
RES
T 32V3.0A
1KFB
30R
RES
5KFC
VLS_15V6
SGND1
RES
3K6
3KFV
3KFU
10K
FKFK
VGH_35V
2KFZ
100n
RES
2KGD 220n
36
SGND1
VLS_15V6_B
RES 2 7
9KFB-3RES
9KFB-2
RES
2KHH
100n
3
2KGC
2u2
KTA1718D
7KFF
1
2
SGND1
VLS_15V6_B
RES
2KGE 4u7
2KGT
22u
16V
SS34
6KFA
2K23KFK
SGND1
RES
RES 2KFP 100n
SGND1
SGND1
RES 2KFL
2u2
2KGQ
22u
VCC_3V3
VGL_-6V
RES
100K
3KFF
16K
3KGC
27
9KFD
9KFE-2
cKFA
5KFD
4u5
27
100p
9KFC-2
27K
3KFY
2KGW
SGND1
SGND1
10K
3KGE
2KFW
22u 16V
2u2
2KFV
RES
RES
RES
2KGP
1n0
RES
3KGB
75K
45
2KFK
10u
9KFE-4
VCC_3V3
+VDISP
2KGR
2u2
5
4
2
RES
RB550EA
6KFF
1
3
18
FKFJ
9KFE-1
0.5%13K
RES
3KGG
RES
+VDISP
3KFL 2K2
RES
1n0
2KFN
39K
3KFC
6KFB
SS24
4
1
2
3
2KFE
10u
5
6
7
8
30R
7KFE
FDS9435A
8
+VDISP-INT
RES
5KFB
9KFB-1RES 1
2KFR 820p
VLS_15V6
+VDISP
2N7002
7KFC
3
1
2
RES
RES
10u
2KHR
10u
2KHQ
RES
2KFB
10u
RES
2KFA
2u2
1n0
2KGN
2KFH
47u 25V
2KHW
4u7
9KFC-118
VLS_15V6
2KGL
4u7
RES
2KFG
10n
RES
3KFT
0.5%
13K
2KGJ
4n7
3KGF
2K2
RES
6u8
5KFA
2KGF 4n7
SGND1
SGND1
2KGM
1u0
12K
3KFN
47
48
49
50
SGND1
51
52
53
54
55
56
57
43
44
45
46
ISL97653AIRZ
7KFA-2
VIA
42
2KGZ
100n
2KFT 220n
FKFD
FKFG
FKFH
6
7
8
4
1
2
3
5
RES 7KFD
FDS9435A
5
23
9KFC-44
RES
2SB1767
7KFB
1
2KGH 100n
2KGV
10n
2KGY
22u
SGND1
RES
3K3
3KFD
RES
2KGA
100n
2K2
3KFARES
100n
2KFC
1KFA
T 32V3.0A
RES
2K2
3KFG
39K3KFJ
VGL_-6V
SGND1
2KGK
2u2
36
2KGB
100p
9KFC-3
9KFF
FKFA
2KFD
2u2
VGL_FB
VGH_FB
VLS_FB
GSLOP
RESET
GSLOP