EasyManua.ls Logo

Philips EM5.1E - Page 43

Philips EM5.1E
134 pages
Print Icon
To Next Page IconTo Next Page
To Next Page IconTo Next Page
To Previous Page IconTo Previous Page
To Previous Page IconTo Previous Page
Loading...
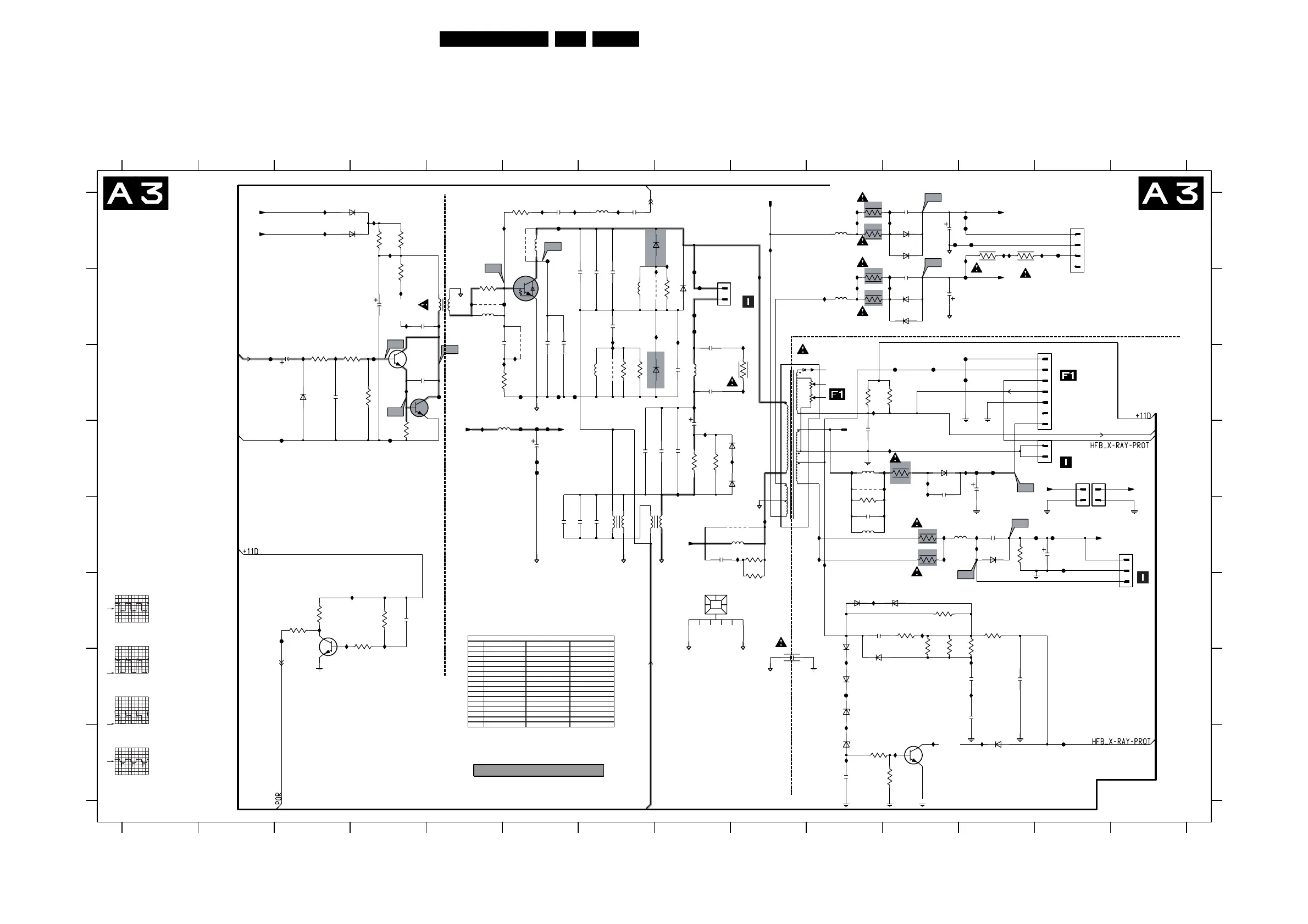
Circuit Diagrams and PWB Layouts
43EM5.1E 7.
Large Signal Panel: Line Deflection
1417
DAF
TO
1492
DAF
TO
FOCUS
EHT
G2
RES
HOT
DEFLECTION
*
200V
DEFLECTION
0V
-ASSY
TO
1491
RES
LINE
13V7
*
I479 A12
I480 A12
I481 A11
I482 D11
I483 D11
I490 H10
I436 C3
I437 C5
I438 C6
I439 C4
I440 C9 I491 H11
I492 H11
I493 G12
I494 G12
TO
I454 D12
I455 E8
I457 E11
I458 E12
I460 E12
RES
1224
6V6
0V4
RES
POR-CIRCUIT = f(V + 11D)
I402 A4
I403 B7
I404 D5
I405 A6
I406 A6
I473 F3
I474 F3
I475 G4
I476 F4
I477 E9
I478 B9
I414 A11
I416 A4
I417 A9
I418 B7
I419 A8
I484 D11
I485 H12
I487 F10
I488 F11
I489 H10
I426 B5
I427 B10
I428 B10
I429 B11
I430 B4
I495 G10
I496 A13
I497 D11
*
CRT
0V
5V2
F411 B8
F412 B8
F413 A13
F414 B12
0V
A8-20
RES
RES
0V
I435 C3
F422 C11
F423 C6
F424 C6
F425 C6
F426 D3
I441 C8
I443 C10
I444 D8
I445 D11
I447 D9
F433 E13
F434 C5
F436 C11
F437 F2
F438 C11
I461 E10
I463 E11
I466 E10
I471 E10
+13V-LOT
LINE
*
EHT-INFO
0V
6462 A11
6463 A11
I407 A7
I408 A3
I409 A5
I410 A10
I411 A11
I413 A10
7445 F3
9401 E9
9410 D10
9417 B6
9423 B7
I420 B9
I421 D10
I422 B4
I424 B11
I425 B10
F402 D6
F403 A6
F404 A12
F405 D6
F406 A12
I431 B5
I432 B8
I433 B7
I434 B8
A2-48
LINE
DEFLECTION
TO
0V
FILAMENT
0V4
COLD
F415 B6
F416 B8
F417 B8
F418 C4
F419 C2
F421 C11
5469 D10
6400 D11
6401 H12
6406 C3
6407 A4
F427 D4
F429 D12
F430 D12
F431 E13
F432 E13
6413 G10
6414 G10
6415 H10
6421 A7
6422 C7
F439 H13
F440 G10
I400 A3
I401 E9
RES
= DC FILAMENT
#
3452 H11
3453 H11
3454 F11
3460 E11
6464 B11
6465 B11
7407 H11
7408 C5
7409 C4
7421 A6
3498 A12
3499 A12
3689 E10
5400 D6
5401 E9
9425 C7
9426 A6
9623 B5
F400 D6
F401 D6
5423 B7
5424 E7
5425 C7
5426 A6
5430 C10
F407 D6
F408 A6
F409 A12
F410 A12
PANEL
= USA XRAY PROT
xx
x
x
RES
CRT PANEL
A8-3
A1-A4-23
A6-A8-45
RES
RES
x
3423 B8
3425 C7
3426 C7
3431 C9
6408 A4
6409 F10
6410 F11
6411 G10
6412 F10
3442 F4
3443 F4
3444 F11
3445 F11
3446 F12
6423 B8
6434 D8
6435 D8
6460 E12
x
#
= AC FILAMENT
-1V4
TO
#
#
3461 E11
3462 A10
3463 A10
3464 B10
3465 B10
3469 E12
*
2469 E10
2488 B7
2492 C3
2494 A6 5402 A7
5410 B5
5411 B5
5421 C8
5422 E7
3406 C3
3407 C4
3409 B5
3410 A6
3411 B4 5461 E12
5463 A10
5465 B10
5466 E10
x
-15V2
*
COLD
-12V8
RES
2421 E7
RES
RES
x
A2-48
x
x
2431 C8
2432 D7
2433 D8
2434 D8
2435 B7
3435 D8
3436 D8
3437 F11
3440 F3
3441 F3
2445 G12
2450 D10
2460 E13
2461 E12
2462 A11
3447 F12
3448 H10
3450 C10
3451 C11
RES
*
HOT
x
x
RES
*
#
#
#
#
11V2
#
9 10111213
2495 A7
3400 D11
3401 E9
3402 F9
3404 D4
E
F
G
H
A
3414 C4
3415 A4
3416 A4
3417 C5
5V8
TO
A4-46
*
*
A8-4
+11D
2422 E6
2423 E6
2424 D8
2425 B6
2426 B7
2430 B8
34567
2440 F4
2441 G12
2442 F10
2443 G12
2444 H10
13 14
123
2463 A11
2464 B11
2465 B11
2468 D11
0V
RES
13V7
0V
x
10V4
F
0V
x
CRT
RES
RES
8
1491 D13
1492 E14
1493 D10
1495 A13
1498 D13
14
A
B
C
D
2409 C4
2412 B4
2413 B4
2414 B4
2415 C3
B
C
D
E
G
H
0042 F8
1417 B8
1424 C13
1430 A9
1499 D13
VDAF
NC
COIL
FILAMENT PULSES
12
2400 D6
2401 E8
2402 D12
2405 G9
2417 B5
8 9 10 11 12
2418 B6
2419 C8
2420 B6
*
#
4567
1
2
6464
BYW76
1R
3400
1498
I435
F412
I483
3441
22K
1K
3440
F424
22u
5466
2401
6n8
2469
3n3
GND-SUP
F434
BC847B
I475
1n2
2420
7445
6408
BYD33D
47n
2414
3u6
5421
A25
A26
GND-SUP
BAS316
6401
I485
330R
3414
3437
10R
10K
3407
39R
3411
CE165T
5410
14
9
6
F404
3444
1R
680n
2432
F400
1
5465
7421
BU2520DX
SIN
1493
6R8
3423
A22
A24
F427
I422
1492
EH-B
1
2
3
F429
F417
F426
6411
43
GND-SUP
I420
CU20
5422
12
10R
3425
A23
I480
6423
BY228/20
F438
47u
2400
1499
1
2
6435
BYD33J
4
5
6
8
9
220p
2415
5430
OV2076
1
10
11
123
470p
2468
150R
3431
2442
BYV95C
6400
9410
6n8
I476
F402
I473
EH-B
1424
1
2
3
4
5
6
7
I414
10R
3417
2430
90R
5426
2431
3n3
3n3
9623
I431
F407
3447
100R
I481
I428
560n
5423
I447
9n1
2435
3448
2K7
3452
470R
F408
470p
2461
I410
33u
2402
5463
7407
BC817-25
9417
F419
47p
2409
I424
I479
100R
3406
I418
BYD33J
6434
5401
18u
100n
2450
I407
A28
3402
120R
I408
100R
3416
6460
BYV95C
1K
3409
F423
9425
I444
GND-SUP
100u
2492
470p
2463
2421
680n
9426
2440
1u
I429
F432
F413
F410
3436
33K
I493
I477
680n
2433
150u
5402
3446
SIN
1430
1
3445
I466
A32
F415
1K
3689
I496
I411
560n
5411
2441
470n
2434
470p
22n
2465
1m
2460
2488
430n
I443
470R
3404
GND-SUP
1R
3454
F437
2443
560p
I434
F416
470p
2419
33K
3435
I454
3443
F425
1R
3460
680K
A29
2464
1m
F411
I474
F406
I406
F422
5469
2426
27n
F436
3450
10K
6463
BYV29X-500
I440
F401
GND-SUP
47R
3410
6421
BY359X-1500
1n5
2405
1
F405
I455
CU15
5424
43
2
I421
10u
2413
I487
I495
F439
I489
A31
3469
1K
I478
27R
3401
F430
I404
I463
5400
33u
I438
I403
22n
2445
I436
220n
2417
2423
470n
15R
3415
I460
1R
3465
I402
I488
I441
3461
1R
9423
GND-SUP
GND-SUP
5461
7408
BC368
F418
I494
BC847B
7409
I491
I492
I490
I439
I433
F414
1u2
2422
470p
2418
1m
2462
9401
2412
47n
I425
3453
100R
F421
3464
1R
5425
83R
I417
2495
220n220n
2494
BAS316
6412
10K
3451
0042
HEATSINK
123456
1u
2444
I401
1
2
470K
3442
1491
I437
I461
MCL4148
6406
I432
I482
I445
I484
F409
1
2
3
4
I409
F433
1495
WH4D-1
I427
I400
I430
BYV29X-500
6465
3463
1R
10R
3426
I426
BAS316
6413
GND-SUP
1R
3462
VA
1417
1
2
5R6
3498
I457
F431
GND-SUP
I413
5R6
3499
6409
6410
I416
F403
I471
BYW76
6462
I419
6422
BY229X-600
MCL4148
6407
I497
I405
A30
6415
PDZ-15B
2u2
2424
6414
PDZ-8.2B
GND-SUP
F440
11n
2425
I458
+11D+11D
+141V
+13V-LOT
SUP-ENABLE
-15V-LOT
+11D
LINEDRIVE1
VBATT
+141V
+5.2V
EW
+11D
GND-LINEDRIVE
EHT-INFO
8204_000_8176.6
CL 36532017_010.eps
220403
A22
1V / div DC
10us / div
PM3394B
A23
200mV / div DC
10us / div
PM3394B
A24
5V / div DC
10us / div
PM3394B
A25
2V / div DC
10us / div
PM3394B
LINE DEFLECTION REPAIR KIT: 3122 785 90330
(See also part of kit on diagram A4)
Item 28" 32" 36"
1492 4P 3P
2420 1.5nF 1nF 1nF
2425 10nF 9.1nF 9.1nF
2426 22nF 27nF 27nF
2433 430nF 390nF 360nF
2441 22nF
2442 6.8nF
2445 22nF
3444 1
3454 1 1 4.7
3498 5.6
3499 5.6
5421 LINCOR COIL 28" LINCOR COIL 32" LINCOR COIL 36"
5422 BRIDGE COIL 28" BRIDGE COIL 32"/36" BRIDGE COIL 32"/36"
5430 LOT 28" LOT 32" LOT 36"
9411 Wire
Diversity table Line deflection [A3]

Related product manuals