EasyManua.ls Logo

Philips EM5.1E - Page 44

Philips EM5.1E
134 pages
Print Icon
To Next Page IconTo Next Page
To Next Page IconTo Next Page
To Previous Page IconTo Previous Page
To Previous Page IconTo Previous Page
Loading...
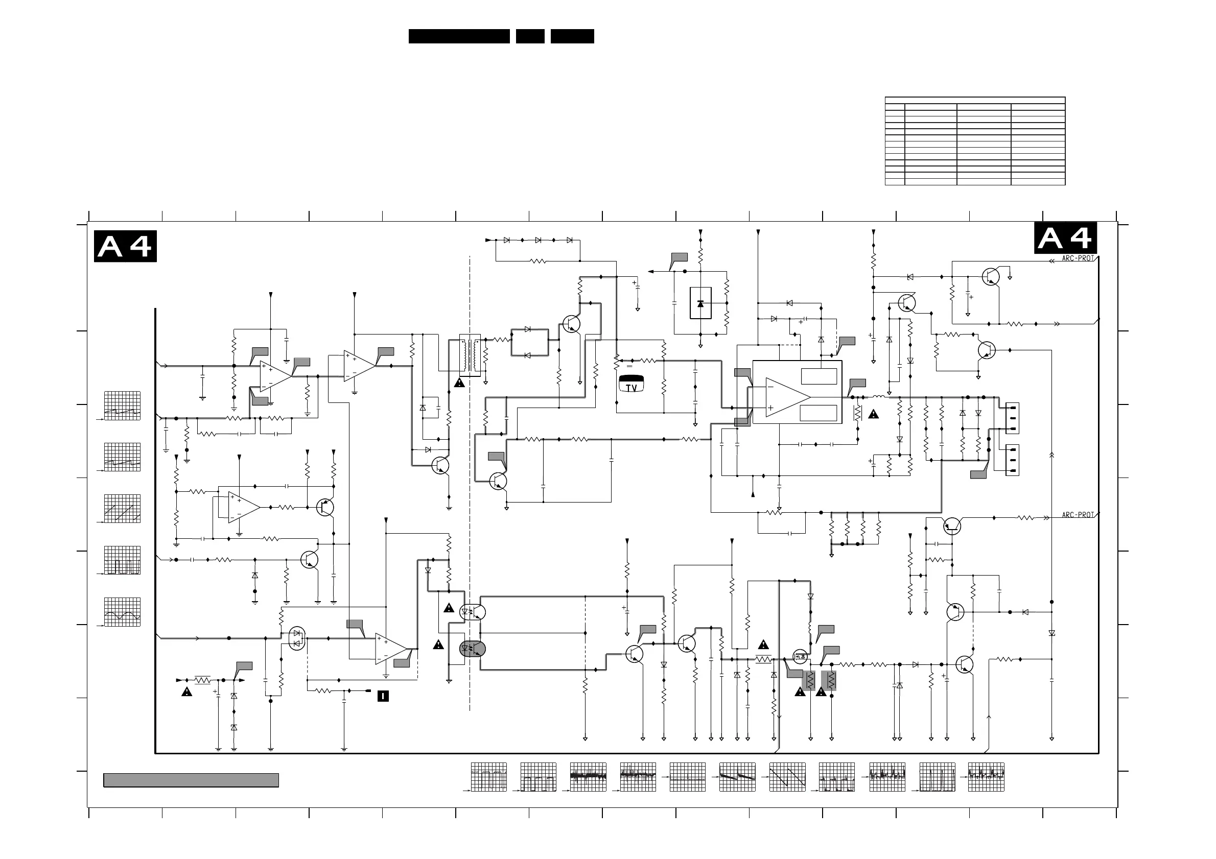
44EM5.1E 7.
Circuit Diagrams and PWB Layouts
Large Signal Panel: Frame Deflection E/W Drive
FLYBACK
GENERATOR
POWER
AMPLIFIER
THERMAL
PROTECTION
7V9
*
0V
RES
RES
*
7V9
0V
RES
RES
*
RES
C
D
11
A
B
RES
0V7
E
F
G
1234567891011121314
1234567891011121314
A
B
C
D
E
F
G
RES
21V7
1V
A8-10
13V7
0V
VDAF
22V7
7V9
HOT
FRAME DEFLECTION
A8-6
E/W DRIVE
0V3
0V1
-0V9
(SEE NOTE)
NOTE
PROTECTION CIRCUIT
FRAME
RES
RES
0V
-3V6
FRAME
RES
RES
-15V2
BRIDGECOIL PROTECTION (5422) IS TRIGGERED VIA EW
0V4
A4-46
S
DEFLECTION
A8-11
1V9
21V6
-14V2
COLD
G
A4-46
22V5
FRAME DEFLECTION
0V4
0V5
A8-41
EW
RES
COIL
7V8
TO
A1-A3-23
1V3
(SEE DIAGRAM A3 ALSO)
0V7
2V6
0V
RES
0V
RES
RES
RES
21V7
0V6
4V1
8V2
5V7
-
D
7653
BC847B
2482
47n
I621
3625
120R
F628
A42
I665
GND-SUP
I658
F612
9622
F608
I646
3635
330R
I629
10u
2487
6K8
3456
I610
I694
F617
I695
6n8
2662
2K2
3640
GND-SUP
3664
15K
I641
I611
GND-SUP
5467
100K
3467
1R
3620
I693
I626
I692
I666
2
3
3610
6K8
3457
1K5
100R
1627
EH-B
1
I689
3482
3419
470K
2630
A49
1n
2404
470n
2624
2u2
A44
A45
15K3489
F616
3653
22K
GND-SUP
6491
1PS76SB10
3478
100R
680K
3488
EH-B
1625
1
2
3
6493
BAT254
3654
4K7
3418
BC847B
7443
2491
10u
56K
6494
MCL4148
6405
2657
10n
A33
BZX79-C47
1693
47K
3646
I677
1K8
3626
100R
90R
A34
3483
100n
3665
47R
5620
150K
3645
2621
6617
MCL4148
GND-SUP
9499
12K
3655
I659
2622
100u
3631
2K2
GND-SUP
GND-SUP
BYD33D
6480
I653
3627
6628
MCL4148
4K7
3475
22K
I600
I619
2490
100u
15n
2454
220n
2620
F614
1m
2451
100R
3449
2603
220p
I673
I672
F623
6627
MCL4148
470R
3458
F621
I624
F618
2625
470n
I618
6622
BZV85-C
BC847B
7487
I635
3495
33K
I632
6616
MCL4148
I637
I670
1K5
3662
I664
7641
BC847B
2R2
3647
2631
2u2
I674
BYV27-200
GND-SUP
2497
33n
6620
I625
I642
A43
A50
I627
3420
3K3
9620
6621
BYD33D
I647
330K
3643
100R
3652
GND-SUP
39K
3634
3622
3R3
56K
3633
7442
BC857B
F604
F615
3
GND-SUP
2629
100n
39K
TL431CZ
7613
2
1
470R
3641
3472
100n
2635
12
I648
4R7
3480
3474
56K
2623
2n2
9405
470K
3638
GND-SUP
1R
7654
BC857B
I654
3621
9481
I675
47K
3491
8
4
I679
1K2
3656
7440-B
LM358N
5
6
7
S13974
1
10
3
56
I652
5621
TDA8177
7620
FLYB
3
GND
4
IN+
7
IN-
1
OUT
5
VSUP
26
VSUPO
MCL4148
6623
150R
3663
GND-SUP
1n
2661
F629
3690
1K
6625
MCL4148
6626
MCL4148
BAT254
6614
15n
2457
F601
I678
3658
22K
BC847B
7612
I644
2493
3n3
F602
GND-SUP
470n
2498
GND-SUP
100R
3492
100R
3628
1K8
3412
6619
BYD33D
3K3
3422
I662
470K
3421
I656
I615
I663
I620
I601
BZX284-C15
6442
A40
A41
220K
3476
9483
3n3
2499
F605
470R
3485
F610
6K8
3486
I671
I669
1R5
3624
F603
A38
A36
4
BC847B
7614
LM393D
7450-B
5
6
7
8
2653
3n3
6482
BAS216
GND-SUP
I612
I613
A46
A35
2605
1n
100R
6457
BZX384-C2V7
I605
3481
GND-SUP
F613
I616
I631
I655
I661
2
I617
56K
3639
7482
TCDT1102G
15
4
2K2
3659
I651
I667
I657
F625
F626
BZX384-C10
6499
GND-SUP
3K3
3455
I649
I650
3n3
2633
I645
I643
10u
2627
6615
MCL4148
3636
3K3
3490
3688
100K
22K
A37
100u
2642
I604
I633
2458
560p
4K7
3484
220n
2604
32
2466
100n
7483
TCET1102
14
100R
22n
2656
3632
39K
3403
7450-A
LM393D
3
2
1
8
4
A48
I696
I608
A47
I698
I606
I609
6458
BZX384-C5V6
GND-SUP
220R
3644
150K
3493
100u
2628
I639
PMBT2369
7455
I628
2659
22n
470p
2448
I660
I676
GND-SUP
I638
10K
3637
I614
3648
1R
2K2
3611
3629
2n2
2481
F611
100R
3466
4K7
I634
BC847B
7486
GND-SUP
I603
I607
GND-SUP
BAT254
6483
F622
2403
1n
3661
150R
47K
3642
6455
MCL4148
I640
GND-SUP
3630
33K
GND-SUP
7652
BC847B
F624
2K7
3496
6481
I668
BZX284-C15
BC847B
7611
F607
3
2
1
8
4
22K
3657
2660
1n
LM358N
7440-A
6618
MCL4148
18K
3623
I630
33K
3497
F627
5K6
3660
GND-SUP
3479
4R7
7441
BC857B
F609F606
A39
4n7
2480
I636
GND-SUP
I602
MCL4148
6624
I622
I690
470R
3459
8K2
3487
I623
9482
6456
1
3
2
I697
STP3NB60
7480
BAV99
8Vb
8Vb
EW-DRIVE
+8V-S
8Vb
-15V-LOT
FRAMEDRIVE-
HFB_X-RAY-PROT
8Vb
8Vb
8Vb
+141V
EW
EW
+8V-S
+8V-S
+13V-LOT
+141V
+141V
+13V-LOT
FRAMEDRIVE+
+11D
8Vb
8Vb
SUP-ENABLE
CL 36532017_011.eps
230403
A33
500mV / div DC
2ms / div
PM3394B
A34
500mV / div DC
2ms / div
PM3394B
A35
500mV / div DC
2ms / div
PM3394B
A36
200mV / div DC
10us / div
PM3394B
A37
500mV / div DC
2ms / div
PM3394B
A38
200mV / div DC
10us / div
PM3394B
A39
2V / div DC
10us / div
PM3394B
A40
200mV / div DC
2ms / div
PM3394B
A41
200mV / div DC
2ms / div
PM3394B
A42
20V / div DC
2ms / div
PM3394B
A43
10V / div DC
2ms / div
PM3394B
A44
200mV / div DC
2ms / div
PM3394B
A45
1V / div DC
10µs / div
PM3394B
A47
50V / div DC
10µs / div
PM3394B
A46
500mV / div DC
10µs / div
PM3394B
A48
500mV / div DC
10µs / div
PM3394B
LINE DEFLECTION REPAIR KIT: 3122 785 90330
2480 F9
2481 F9
2631 B9
2451 F2
2454 F3
2457 E4
2458 E2
2466 D12
2653 D10
2656 B2
2657 B3
2659 C2
2660 F11
1627 C13
1693 F4
2403 D3
2404 D2
2448 B12
3478 F11
3482 F9
3483 F9
3484 E8
3485 F7
3486 E3
2482 G10
2487 A13
2490 E8
2491 F12
2493 G4
2497 E12
1625 B13
2627 C11
2628 A8
2629 C12
2630 B9
3629 C12
2633 D7
2635 A8
2642 B11
3633 B7
3634 C9
3635 A9
3636 A9
2661 C8
2662 C3
3403 A13
3412 D5
3418 E9
3419 D3
3472 E12
3474 E13
3475 F11
3476 E12
3661 C12
3479 F10
3480 F11
3481 F10
3665 B12
3688 G10
3690 C7
5467 F10
3487 F3
3488 E9
3489 F10
3490 E5
3491 F12
3492 E8
2498 F14
2499 E13
2603 C6
2604 C9
2605 C5
2620 C9
2621 D10
2622 A10
2623 C3
2624 C11
2625 C10
3625 C12
3626 C12
3627 C12
3628 A7
6619 C11
3630 B8
3631 B7
3632 C7
6623 A11
6624 C12
3637 A9
3638 B8
3639 C6
3640 A7
3641 C6
3642 B8
3420 C3
3421 D2
3422 D3
3449 F2
3455 C2
3456 D2
3457 C4
3458 E3
3459 E2
3466 E12
3467 A12
3657 C3
3658 C2
3659 C2
3660 B6
7620 B10
3662 B6
3663 C13
3664 C2
7654 E12
9405 F4
9481 F5
9482 F7
5620 B11
5621 A5
6405 A12
6442 B12
6455 E3
6456 F3
3493 E8
3495 F13
3496 F8
3497 D13
3610 B5
3611 B3
3620 D11
3621 D11
3622 D11
3623 D10
3624 C11
6615 E5
6616 C5
6617 B6
6618 A6
F618 D11
6620 A10
6621 A10
6622 B10
6625 A7
6626 A7
6627 A6
6628 C13
7440-A B3
7440-B D3
3643 B8
3644 A12
3645 A11
3646 C12
3647 C12
3648 D11
3652 A12
3653 C11
3654 F4
3655 B2
3656 B2
7611 A7
7612 D6
7613 A9
7614 C5
I615 A11
7641 A12
7652 B13
7653 F13
9483 E7
9499 F13
9620 B10
9622 B11
F601 F2
F602 A9
6457 F2
6458 G3
6480 E10
6481 F9
6482 F8
6483 F10
6491 E13
6493 F12
6494 F12
6499 F14
6614 C5
F614 E3
F615 F12
F616 D10
F617 D11
I640 C12
F621 E13
F622 E13
F623 F2
F624 F11
F625 F12
F626 G3
F627 F11
F628 E2
F629 C7
7441 D3
7442 D13
7443 A13
7450-A
B4
7450-B
F5
7455 D3
7480 F10
7482 F6
7483 E6
7486 F9
7487 F8
I611 A12
I612 A13
I613 A10
I614 F4
I658 F8
I616 B12
I617 B13
I618 A9
I662 F9
I663 F10
I664 C11
I665 F9
I666 F7
I619 A9
I620 B11
I621 B4
I622 B13
I623 A7
I624 B8
F603 A11
F604 A11
F605 B3
F606 B12
F607 B2
F608 B11
F609 B13
F610 C2
F611 C13
F612 C13
F613 C2
I636 C10
I637 C11
I638 F4
I639 C10
I698 G2
I641 B7
I642 C9
I643 D4
I600 A9
I601 A11
I602 B5
I603 E8
I604 F2
I605 D3
I606 A13
I607 F8
I608 B8
I609 A11
I610 A9
I654 E5
I655 E10
I656 E9
I657 F7
I659 F13
I660 F10
I661 F10
I667 F13
I668 F10
I669 A12
I670 D12
I671 E12
I672 A7
I625 B9
I626 B11
I627 C5
I628 C3
I629 B8
I630 D13
I631 C8
I632 C11
I633 C11
I634 C12
I635 C12
I694 A6
I695 A6
I696 F3
I697 F3
I673 A6
I674 B9
I675 D3
I676 B12
I677 C12
I678 D2
I679 E2
I689 F10
I690 F4
I692 F11
I693 B5
I644 D2
I645 D3
I646 D5
I647 C6
I648 A7
I649 D4
I650 E3
I651 E5
I652 E12
I653 E10
Item 28" 32" 36"
1693 1P
2493 3.3nF
3480 6.8
3488 1M 680k 1M
3621 1 1.5 1
3622 1.5 1.8 1
3625 120 220 56
3626 100 220 56
3654 4.7k
3661 470 120
6499 BZX384-C10 PDZ9.1B BZX384-C10
6624 BAS316 BAS316
Diversity table Frame deflection [A4]
8204_000_8176.6

Related product manuals