EasyManua.ls Logo

Philips LC8.1E - Block Diagram Video

Philips LC8.1E
71 pages
Print Icon
To Next Page IconTo Next Page
To Next Page IconTo Next Page
To Previous Page IconTo Previous Page
To Previous Page IconTo Previous Page
Loading...
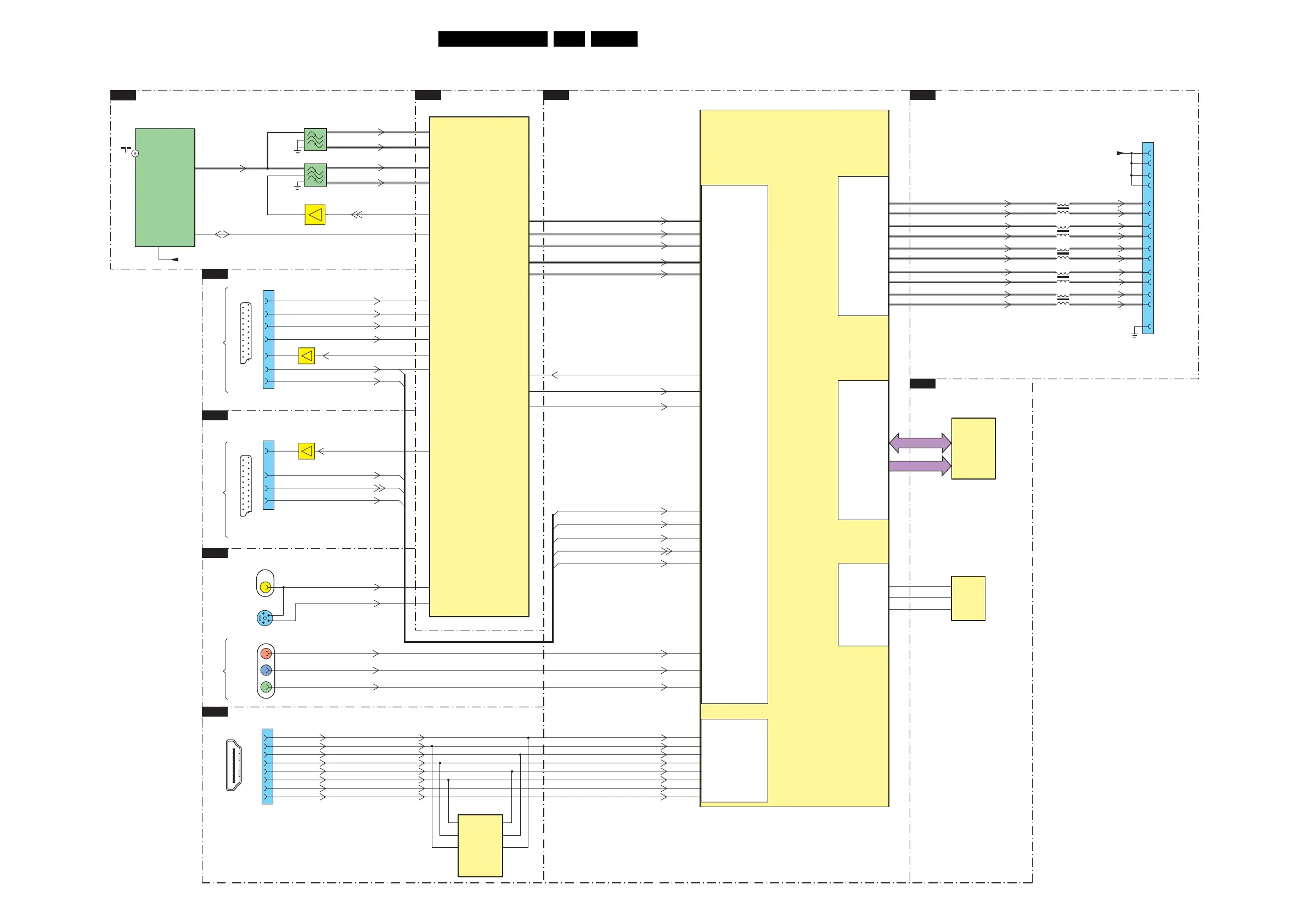
Block Diagrams, Test Point Overview, and Waveforms
25LC8.1E LB 6.
Block Diagram Video
B02
TUNER IF & SAWF
VIDEO
B04A
TDA154XX
B06A
YPBPR & SVHS
B06D
HDMI
B06B
IO - SCART 1
B06C
IO - SCART 2
B04C
LVDS CONNECTORS
B04B
DDR FLASH TRAP
B05A
SMIC L
7C01
TDA15471HV
MA(0-11)
SC1_G_IN
SC1_B_IN
SC1_R_IN
SC1_FBL_IN
MAIN_CVBS_Y
EXT 1
SC1_CVBS_IN
SC2_Y_CVBS_IN
EXT 2
1
5
SVHS IN
2
4
3
1601
1602
CVBS
SVHS_Y_CVBS_IN
SVHS_C_IN
LVDS
CONNECTOR
TXAp1
TXAn1
TXBp1
TXBn1
TXCp1
TXCn1
TXCLKp1
TXCLKn1
TXDp1
TXDn1
TXAp
TXAn
TXBp
TXBn
TXCp
TXCn
TXCLKp
TXCLKn
TXDp
TXDn
188
189
186
187
184
185
182
183
180
181
7701
HY5DU281622FTP
MD(0-15)
DDR
SDRAM
2Mx16x4
7N07
IP4776CZ38
HDMI
INTERFACE
ANALOGUE
HDMI
30
31
28
29
50
1614
HD_Y_IN
HD_PB_IN
HD_PR_IN
HD_Y_IN
HD_PB_IN
HD_PR_IN
PB
PR
Y
EXT 3
11
10
8
44
42
1104
UV1316E
1
IF1
AGC
VTUN
9
VST
66
79
RF_AGC
15
1504
7
11
20
1E01
20
20
21
1
7
11
15
16
20
21
1
7
11
15
16
SCART1
SCART2
SC1_STATUS
8
SC1_RF_OUT_CVBS
19
SC2_STATUS
8
39
SC1_STATUS
23
16
53
SC2_C_IN
SC2_Y_CVBS_IN
SC2_STATUS
SC2_C_IN
27
4
26
15
16
SC1_FBL_IN
19
7503
7E01
1R50
26
30
18
20
24
8
12
14
2
4
6
MAIN
TUNER
I_18170_017.eps
300708
LVDS
MEMORY
MISC
15
4
11
1
4
5
SAW 38M9
SAW 38M9
VIF1
VIF2
SIF1
SIF2
71
72
68
67
3
2
2
3
7
1
3
5
VDISP
SC2_CVBS_MON_OUT
IF_ATV
SAW_SW
7109
1
1N01
3
4
7
9
10
12
6
RX2_A+
RX2_A-
RX1_A+
RX1_A-
RX0_A+
RX0_A-
RXC_A+
RXC_A-
HDMI_MUX_TX2+
HDMI_MUX_TX2-
HDMI_MUX_TX1+
HDMI_MUX_TX1-
HDMI_MUX_TX0+
HDMI_MUX_TX0-
HDMI_MUX_TXC+
HDMI_MUX_TXC-
245
244
241
240
237
236
233
232
HDMI_MUX_TX2+
HDMI_MUX_TX2-
HDMI_MUX_TX1+
HDMI_MUX_TX1-
HDMI_MUX_TX0+
HDMI_MUX_TX0-
HDMI_MUX_TXC+
HDMI_MUX_TXC-
19
1
18 2
HDMI
CONNECTOR
MON_CVBS
30
46
MAIN_C
24
17
25
16
PIP_R
18
25
PIP_G
15
24
PIP_B
17
23
TDA889X_HS
252
11
TDA889X_VS
253
12
LOC TOP
7401
TDA8890H1
1102
1103
1R14
1R13
1R12
1R11
1R10
27
30
33
10
7
4
SMIC
7702
M25P80
8M
FLASH
199
2
SPI_SDO
201
6
SPI_SCK
198
5
SPI_SDI

Related product manuals