EasyManua.ls Logo

Philips LC8.1E - SSB: Tuner IF & SAWF

Philips LC8.1E
71 pages
Print Icon
To Next Page IconTo Next Page
To Next Page IconTo Next Page
To Previous Page IconTo Previous Page
To Previous Page IconTo Previous Page
Loading...
34LC8.1E LB 7.
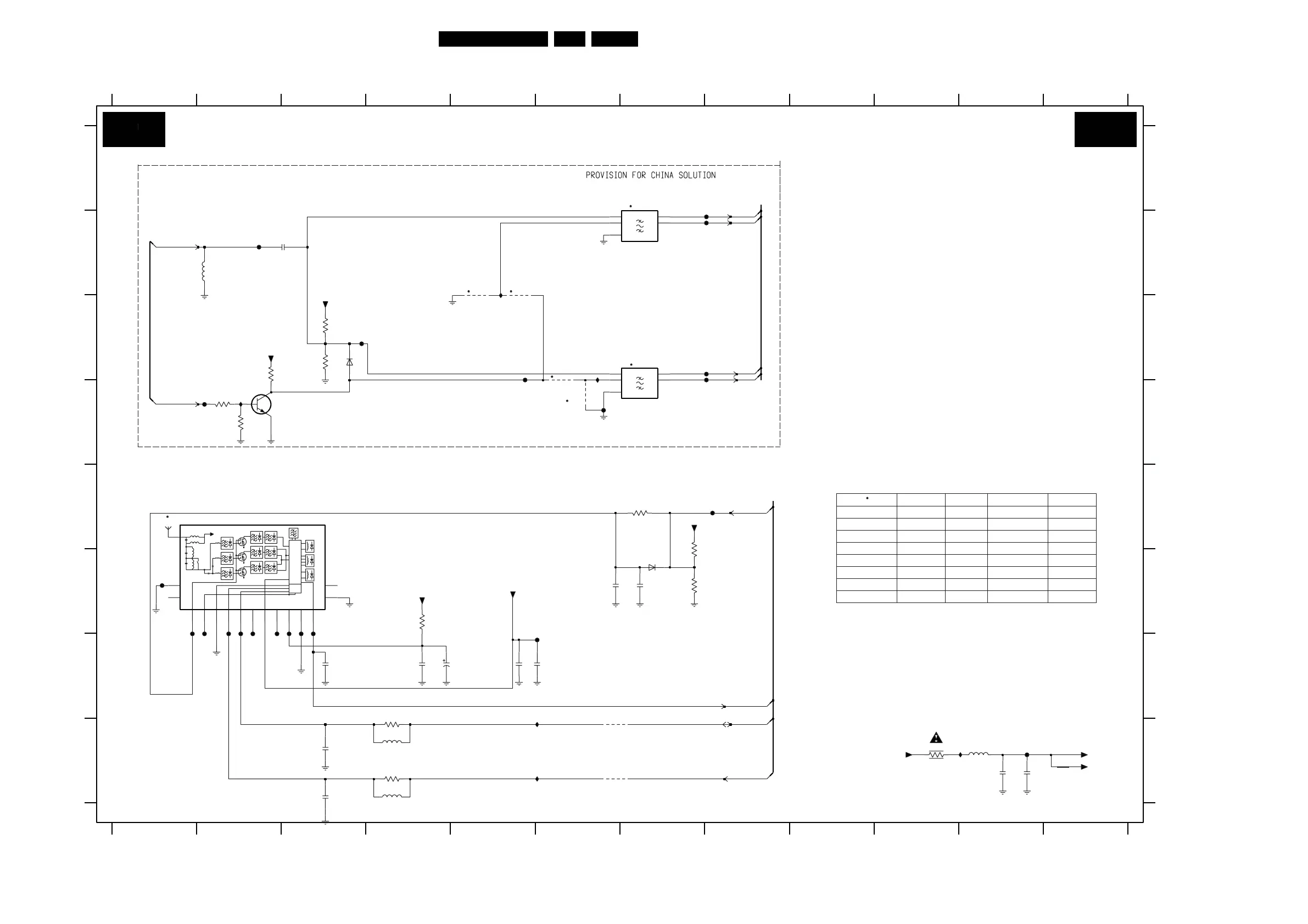
Circuit Diagrams and PWB Layouts
SSB: Tuner IF & SAWF
B02 B02
I_18170_002.eps
170708
3139 123 6425.1
I
O2IGND
O1
GND
I
O2ISWI
O1
GND
L
H
M
L
H
M
PLL
RF OUT
F106 G2
F107 G2
F108 G3
F109 G3
F110 G3
NC
I102 C5
I103 D6
I105 H6
I106 H6
I108 H11
I109 D2
F114 C5
F115 C3
F116 D2
F117 D6
F118 E8
F112 F1
F113 H11
6101 F7
6103 C3
7109 D2
A115 B8
A116 B8
SAW FILTERS
M1971M
-
4101
Y
-
Y
4103
4104
F104 G2
F105 G2
EUROPE
LATA M
UV1316E
NC
Y
UV1336
TBC
K9352
AP
F111 F6
5111 B2
5115 H11
3103 D2
3104 F4
Y
-
1104
CHINA
A124 D8
A125 C8
F101 B2
F102 G1
F103 G2
2103 G5
2104 G5
2105 G6
2106 F7
1103
4101 B5
4102 B5
4103 C6
4106 H6
4107 H6
RES
RES
5101 H4
5102 H4
7 8 9 101112
3105 F7
3107 H10
3108 D2
3109 C3
3110 E7
3112 C2
3113 C3
RES
UV1356
-
-
5678910
2109 H11
2110 H11
2111 G4
2112 F7
2113 B3
4104 D6
3101 H4
3102 H4
Y
-
Y
4102
PEND NEW 12NC FOR TD1316AF/BHPN-5
VV1316
1102
A
B
A
B
C
D
E
3111 E7
G
H
-
K9656M
UV1316E
-
-
K7257M
11 12
123
2114 G3
56
-
TUNER
TUNER IF & SAWF
K3953
H
1102 A7
1103 C7
1104 E1
2101 H3
C
D
E
F
G
F
2102 H3
*
K9362
Y
1234
RES
4
4103
22u
2104
A125
I106
4104
+VTUN
F106
22u
A115
2112
100R
3101
I109
22K
3108
390n
5111
5102
1K0
F107
F115
4107
3112
2K2
F108
+5V_SW
2102
15p
F104
15p
2101
BAS316
F105
3
1
2
5
4
6101
OFWK3953M
1102
38M9
A124
F112
2113
5
4
10n
1103
OFWK9656M
3
1
2
BC847B
38M9
+5V_TUN
7109
2103
I103
50V
10u
2u2
2106
3113
6K8
I105
F101
4101
100p
2114
+5V_IF
3105
39K
3111
5K6
1R0
5101
1K0
3107
4102
2K2
F113
3109
6103
1SS356
A116
NC3
10
SCL
4
SDA
5
TU2
VS
7
VST
9
AS3
IF111
MT1
12
MT2
13
MT3
14
MT4
15
NC1
6
NC2
8
UV1300
1104
AGC
1
2109
22u
+5V_IF
F117
+5V_TUN
5115
F110
10u
10n
F102
2110
100n
F109
2111
F118
10n
F114
2105
+5V_IF
F116
100R
3102
3110
8K2
+5V_IF
I102
18K
4106
3103
F103
I108
F111
3104
1K0
IF_ATV
VIF2
VIF1
IF_ATV
IIC_SCL
RF_AGC
SIF2
SAW_SW
IIC_SDA
SIF1

Related product manuals