EasyManua.ls Logo

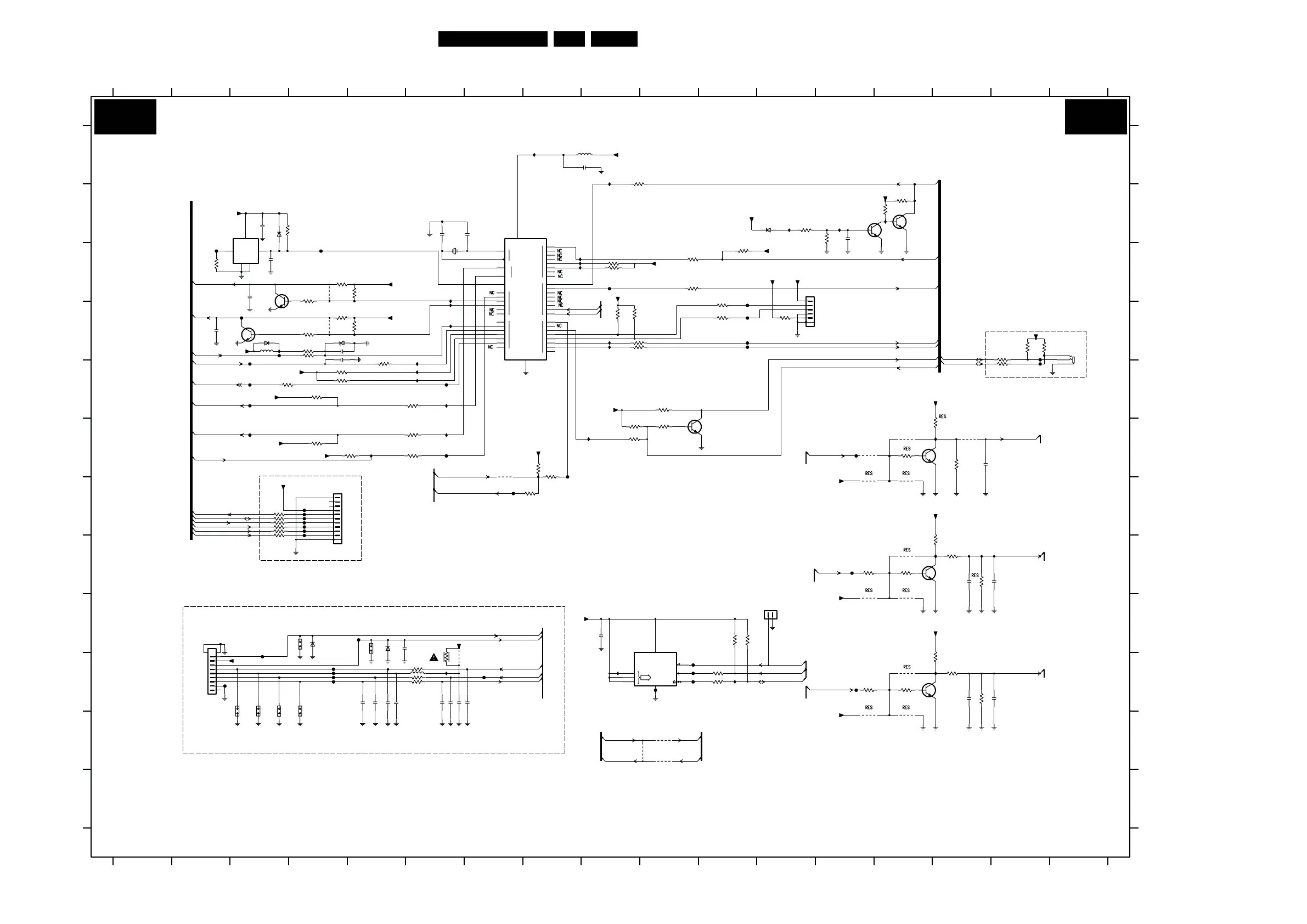
Philips LC8.1E - SSB: Micro Processor NVM

Philips LC8.1E
71 pages
Print Icon
To Next Page IconTo Next Page
To Next Page IconTo Next Page
To Previous Page IconTo Previous Page
To Previous Page IconTo Previous Page
Loading...
Circuit Diagrams and PWB Layouts
35LC8.1E LB 7.
SSB: Micro Processor NVM
SCL
ADR
0
1
2SDA
WC
SUB
ER
GND
VOUT
VDD
GPIOC
GPIOD
GPIOE
OSC
DS1
4
5
6
1
2
3
4
5
6
7
0
1
2
3
4
5
6
7
VDD
0
1
2
3
CL
DA
NRST
0
1
2
3
4
5
0
GPIOA
GPIOB
1
2
3
4
5
6
VSS
I
O
7
0
RES
I323 D6
I324 B12
I325 B13
I326 B14
I327 E6
RES
RES
RES
F339 G4
F340 G4
F341 G4
F342 G4
F343 G4
RES
F344 G4
F345 G4
I301 A9
I332 C9
I333 D3
I334 F15
I316 E6
I317 E6
I318 J9
I319 D9
I320 H15
I321 A8
MULTI 12NC : 3139 123 64241
6303 D4
6304 D3
F321 J4
F322 D11
F323 D11
F324 D11
F325 D11
F327 F13
F328 C4
F330 H13
F331 J13
RES
SINGLE 12NC : 3139 123 64251
I328 D9
I331 C9
RES
F306 E3
F307 F3
F308 J3
F309 J4
F310 J4
F311 J4
F313 J3
F314 I5
I302 J15
I304 F9
I305 C6
I306 F5
I307 C9
I308 J6
I310 E6
I311 D6
I314 J11
I315 F6
RES
EMC
3365 C9
3366 C9
6306 B12
6308 I5
7301 F11
7302 I10
7303 B7
7304 H15
7305 J15
7306 F15
7307 B14
7308 B14
7309 B3
7310 C3
F333 D16
F334 E16
F335 J7
F336 J11
F337 G7
F338 G8
RES
EMC
RES
RES
4307 I14
4308 G14
4309 K10
4310 K10
4311 F13
4312 G13
4313 K10
4314 F14
4315 C4
4316 D4
4317 F7
F315 J11
F316 J11
F317 F6
F318 J10
F319 D3
F320 E3
3327 A9
3328 C10
3367 E10
3368 F9
3369 F8
3370 F8
3371 G8
3372 G3
3373 G3
3374 G3
3375 G3
3376 G3
3377 G3
3378 D12
7311 D3
F301 C2
F302 D3
F303 C9
F304 E3
F305 E6
3305 F4
3306 D9
3307 D9
3348 D16
3349 E16
3350 D16
3351 D17
3352 B14
3353 B14
3354 J15
3355 I11
3356 D4
3357 D11
3358 C5
4318 F15
5301 A9
5302 D3
5304 J5
6301 B3
6302 I4
3V2
EMC
TO / FROM IR/ LED & KEYBOARD
2307 F16
2308 J15
2309 H15
2310 H16
3329 F15
3330 F14
3331 F5
3332 E5
3334 F15
3335 D11
3336 J15
3337 J14
3338 J13
3339 J15
3340 H13
3341 D9
4301 H14
4302 K13
4303 J7
4304 K14
4305 J14
4306 I13
RES
RES
3308 F9
3309 E4
3310 C11
3311 E5
3312 F5
3313 D4
3314 I11
3315 C10
3316 J5
3317 J5
3318 J5
3319 B4
3359 C4
3360 D5
3361 D4
3362 D4
3363 E4
3364 E4
RES
SERV .U
RES
RES
ITV
78
2311 B13
2312 J16
2313 A9
2314 J5
2315 B3
2316 D4
2317 C3
2319 J6
2320 I9
2321 J6
2322 J6
2323 J7
3342 H14
3343 H15
3344 H15
3345 H15
3346 B12
3347 B13
RES
WT61P8
RES
RES
12345
3V3
1304 I4
1306 I5
1307 J3
1308 J3
1309 J3
1310 J4
1311 D17
1312 C6
3321 J6
3322 J11
3323 J11
3324 C4
3325 C2
3326 D9
"300 ~ 399"
RES
RES
RES
RES
9 1011121314151617
A
B
C
2324 I6
2326 J5
2327 D4
3301 F9
3303 E3
3304 F4
EMC
L
1301 G4
1302 C13
1303 I2
RES
6 7 8 9 10 11 12 13 14 15 16 17
2301 C3
2302 D2
2303 B6
2304 J5
2305 J5
2306 B7
EMC
RES
0V8
J
K
L
A
B
C
D
E
F
G
H
I
D
E
F
G
H
I
J
K
4K7
3345
RES
NC
RES
123456
47R3316
BAS3166301
+3V3_STBY
1313
1
2
3353
3364
15K
9
1112
10K
1
10
2
3
4
5
6
7
8
1301
BM10B-SRSS-TBT
I318
4302
100R3327
+3V3_STBY
1
2
3
4
5
67
1302
BM05B-SRSS-TBT
3377 100R
10K3363
3330
4K7
+3V3_STBY
7306
BC847B
3357
100R
I331
3368
100R
2322
+3V3_STBY
1n0
4315
3376 100R
100R3375
10K
22p
2303
3359
100p
2310
3323
100R
I315
3305
I304
F324
10K
2327
10n
4303
1307
47R3317
100R
3315
10K
3301
2301
100n
4K7
3369
1308
F320
3303
100R
I327
5302
600R
3322
100R
F336
470p
2320
1K0
3329
F334
2321 1n0
5304 220R
+5V_SW
+3V3_STBY
10K
F308
3361
1n0
2314
BAS3166304
I305
1n02319
1K0
3344
F321
F303
F339
3350
10K
3362
27K
F302
4317
3355 3K3
I308
F331
I316
4K7
3338
100R
3312
1K0
3310
F307
I301
I306
4K7
3307
3331
100R
30R
3378
I317
+5V_SW
+3V3_STBY
3342
4K7
3337
4K7
4301
100n
2317
F333
F338
F306
F313
2306
22p
F315
3352
22K
+3V3_STBY
+5V_SW
+3V3_STBY
1K2
3334
220n
2311
4304
2307
100p
4313
4312
F319
+3V3_SW
F328
I307
F322
F304
3349
100R
+5V_SW
+3V3_STBY
+5V_SW
+5V_SW
2312
100p
F318
3356
100R
I323
3306
4K7
1n0
2304
BZX384-C6V8
I311
6302
BC847BW
7301
4K7
3354
3347
1K5
+3V3_STBY
F337
+5V_SW
3
6
5
8
4
7
1306
Φ
EEPROM
7302
M24C32-WMN6
1
2
(4Kx8)
F325
I332
1u0
2308
1u0
2309
3332
3343
1K0
100R
F335
3318
2
1
3
47R
I310
1311
MSJ-035-29D PPO (PHT)
I333
+5V_SW
3367
4K7
2315
100n
+3V3_STBY
+3V3_STBY
F323
4K7
3366
1
32
5
4
Φ
BD45275G
7309
+3V3_STBY
4305
+3V3_SW
F305
3346
1K5
1312
12M
F310
1n0
3308
10K
2326
I324
+3V3_STBY
7308
BC847BW
I321
F341
F340
F342
F343
39
38
37
36
43
4
3
1
2
33
32
31
30
29
28
44
42
41
40
19
18
17
16
15
14
13
12
35
34
24
23
22
11
10
9
8
7
6
5
Φ
7303
21
20
27
26
25
3348
100R
BZX384-C8V2
BZX384-C6V8
6308
6306
3324 4K7
+3V3_STBY
10K
3360
4308
3341 4K7
4K7
3340
100R
3335
100R
F309
3311
3339
1K0
100R
3370
1K0
3336
F317
1309
2305
1n0
4311
1n0
2323
1304
F311
I325
7310
BC847BW
BC847B
7304
F301
3319
10K
3371
100R
I320
F316
F345
4307
I302
F327
+3V3_STBY
+3V3_STBY
3304 4K7
4K73309
3373 100R
100R3372
100R
2324
10n
3374
100n
2302
100R
3326
3321
1R0
60R
2316
100p
5301
+12V_DISP
4314
6
7
8
9
1011
I334
1303
BM09B-SRSS-TBT
1
2
3
4
5
3K3
3314
7305
BC847B
4316
4309
BC847BW
7311
I314
+3V3_STBY
4310
1310
F330
F314
6303
BZX384-C6V8
4306
I328
I319
10K
3325
F344
3313 4K7
7307
BC847BW
10K
3351
10K
3358
2313
100n
3365
4K7
4318
100R
3328
I326
IIC_SDA
IIC_SCL
BL_BOOST
BL_ADJUST_PWM
BL_ON_OFF_2
BL_ON_OFF_2
REMOTE
MUTEn
IIC_SDA
IIC_SCL
STANDBY
MP_RST
POWER_ONOFF
POWER_ONOFF
SC2_CVBS_MON_OUT
KEYB
STANDBYn
WT_LOCTOP
UART_TXD
BL_BOOST_PWM
LED1
LED1
LED2
LED2
POWER_DOWN
BL_ON_OFF
ANTI_PLOP
UART_RXD
MAIN_NVM_WC
DDC_RST_B
DDC_RST_A
POWER_ONOFF_LOCTOP
CPU_RST
HDMI_CEC
REMOTE
IIC_SCL
IIC_SDA
SC1_STATUS
STANDBY
1_CRNI_ETOMER
2_CRETOMER
REMOTE_IN
KEYB
BL_ADJ
B03 B03
I_18170_003.eps
170708
3139 123 6425.1
MICROPROCESSOR NVM

Related product manuals