EasyManua.ls Logo

Philips ME6 - Page 43

Philips ME6
130 pages
Print Icon
To Next Page IconTo Next Page
To Next Page IconTo Next Page
To Previous Page IconTo Previous Page
To Previous Page IconTo Previous Page
Loading...
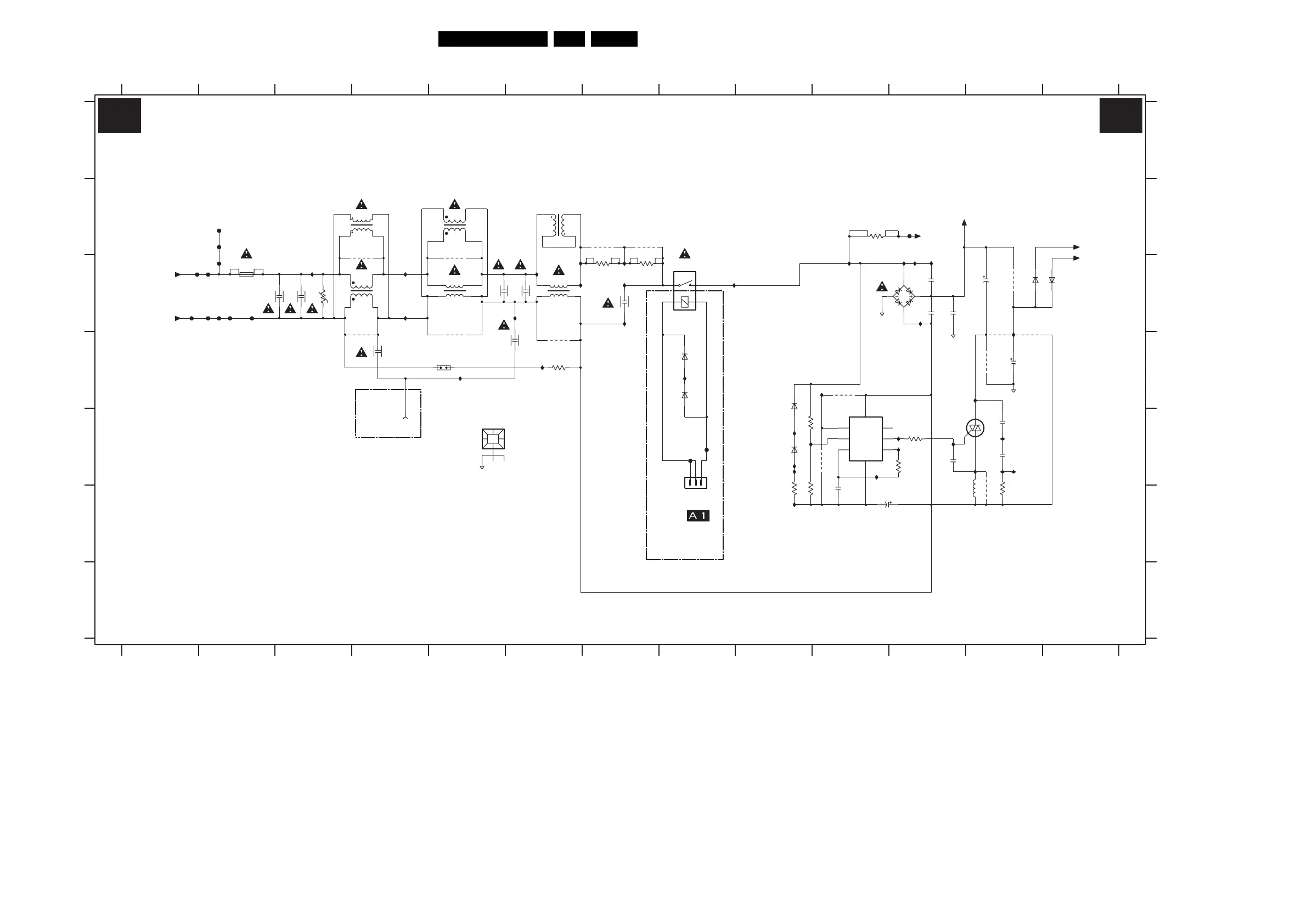
Circuit Diagrams and PWB Layouts
43LC4.31E AA 7.
LCD Supply (42”): Mains Filter + Stdby B
V
MODE
VM
OSIN
VSS
OSOUT
VG
NC
VDD
6D61 D8
ID67 E11
FD25 E8
IH11 C11
ID69 E12
MAINS INPUT
(EUR+AP CHINA)
FD19 C2
ID66 E10
ID70 E10
ID64 D10
FD24 E8
IH10 C11
ID65 E11
12
911
8
12
67
10
9
T5AH 250V(AP+US)
TO
2D03 C4
2D04 C5
IH17 C11
ID61 D12
2H10 E12
2H15 C12
2H16 D12
2H17 C11
3D00 C3
3D04 D6
3D05 D5
3D50 C7
3H10 B10
A
3H07 F9
5D05 B4
5DO4 B5
5H04 F12
6A54 C13
6A55 C12
6D60 D8
3H00 E9
6H07 C11
2H06 F10
2H09 E12
2H04 C11
COLD GROUND
7H05 E10
7H06 E11
6H09 D9
6H08 E9
9H06 E10
9H08 D12
2H08 E11
E
F
G
D
E
F
2H03 C11
6
2D10 C6
2D07 D6
G
2D08 C7
2D09 C3
ID68 E11
IH13 C10
IH12 C11
95-264Vac
10 11
RELAY +
2
1U01 E4
13
2D00 C2
2D01 C5
1U11 E5
1
ID62 D12
ID63 D5
IH14 E9
IH15 E9
IH16 E9
9U03 D6
9U05 B7
9U06 C5
9U07 D5
9U08 D4
9U10 B7
FD10 B2
FD11 B2
FD12 C1
FD13 C2
ID16 C6
ID46 C4
ID48 D5
B
3D51 C7
3H05 F12
3H04 F9
C
3H02 E11
ID47 C4
3H03 E11
13
1D03 D5
1C05 E8
1D50 C8
1D02 D5
1D00 C2
T3.15AH 250V
A
B
C
D
ID24 D8
ID44 C7
ID45 C7
FD26 B11
ID10 C3
ID11 C6
ID12 C7
ID13 C8
ID15 C7
FD16 C2
5D03 B6
5D00 C4
5D02 C6
4
2H02 F10
MAINS FILTER
5
2D06 C6
3
2D05 D4
3
IH25 E12
IH26 E12
1
MAINS FILTER + STANDBY PART B
RELAY -
IH24 E12
524
IH20 F9
5D01 C5
FD17 C2
FD14 C2
FD18 C2
FD15 C1
9H13 D12
9H14 C12
9U01 C4
ID55 D6
9H10 D10
COLD GROUND
9H12 F12
9H11 D12
ID42 C6
25V_HOT_B
78
3H10
12K
6A55
BYG10
1
2
3
ID55
58
1
1C05
B3B-EH-A
AVS1ACP08
7H05
76
23
4
14
23
DMF3547HB60
5D01
4
1
3
2
IH11
DMF28
5D00
3D00
PTF/65
1D00
ID15
MAINS_N
ID12
23
220p
2D05
DMF3547HB60
5D02
14
2
3
G5PA-1-5VDC
1D50
DMF2405H60
5D05
1
4
IH20
9H13 9H08
HOT_GNDB
HOT_GNDB
HOT_P+
HOT_P-
2H02
100p
ID44
ID16
56n
2H04
1U11
HEATSINK
2H16
330u
220R
3D04
FD16
ID69
IH15
IH12
FD11
FD13
FD14
FD12
ID11
470n
2D01
1
2
4
3
400V_HOT_B
DTH40203H65
5D03
2D07
1n0
GND screw
1U01
1
HOT_GNDB
56n
2H03
ID47
3H07
22K
9H12
ID46
4R7
3H05
9U07
7H06
AVS10CB
2D08
470n
IH16
IH14
9U05
470n
2D00
IH13
IH26
IH17
470n
2D09
470n
2D10
BAS316
6D60
ID68
100u
5H04
3H00
1M0
3H03
390R
330u
2H15
ID61
FD10
FD15
FD26
IH25
ID65
BYG10
6A54
ID70
FD24
FD18
FD25
6D61
BAS316
ID67
100n
2H10
1
3
2
IH10
DMF28
5DO4
4
2H06
47u 50V
1D02
500V
FD19
FD17
9U08
9U01
ID13
ID24
ID62
ID48
9U06
IH24
ID64
3D50
1R0
ID66
9H10
2H09
100n
3H02
91K
3H04
18K
HOT_GNDB
9H06
ID45
9U03
ID42
ID10
9U10
3D51
1R0
2H08
47n
MAINS_L
1N5062
6H08
1N5062
6H09
GBJ6J
6H07
10n
2H17
9H14
9H11
F_15420_083.eps
190705
3104 313 3958.3
A3
A3

Table of Contents

Related product manuals